Suppr超能文献

解析肺腺癌的免疫格局:定制治疗方法的见解

Unraveling the immune landscape of lung adenocarcinoma: insights for tailoring therapeutic approaches.

作者信息

Wu Changjiang, Qin Wangshang, Lu Wenqiang, Lin Jingyu, Yang Hongwei, Li Chunhong, Mao Yiming

机构信息

Department of Intensive Care Unit, Suzhou Kowloon Hospital, Shanghai Jiao Tong University School of Medicine, Suzhou, 215028, Jiangsu, China.

Genetic and Metabolic Central Laboratory, Maternal and Child Health Hospital of Guangxi Zhuang Autonomous Region, Nanning, 530003, Guangxi, China.

出版信息

Discov Oncol. 2024 Sep 27;15(1):470. doi: 10.1007/s12672-024-01396-0.

Abstract

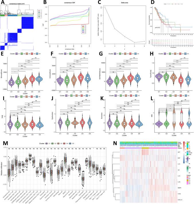
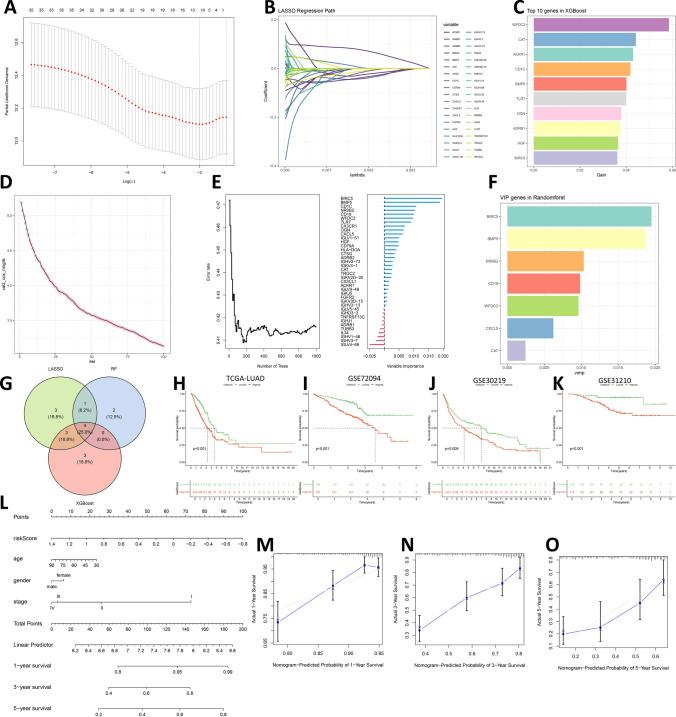
Lung adenocarcinoma (LUAD), a prevalent type of non-small cell lung cancer (NSCLC), was known for its diversity and intricate tumor microenvironment (TME). Comprehending the interaction among human immune-related genes (IRGs) and the TME is vital in the creation of accurate predictive models and specific treatments. We created a risk score based on IRGs and designed a nomogram to predict the prognosis of LUAD accurately. This involved a thorough examination of TME and the infiltration of immune cells in both high-risk and low-risk LUAD groups. Furthermore, the examination of the association between characteristic genes (BIRC5 and BMP5) and immune cells, along with immune checkpoints in the TME, was also conducted. The findings of our research unveiled unique immune profiles and interactions among individuals in the high- and low-risk categories, which contribute to variations in prognosis. LUAD demonstrated significant associations between BIRC5, BMP5, immune cells, and checkpoints, suggesting their involvement in disease advancement and resistance to medication. Furthermore, by correlating our findings with a multidrug database, we identified specific LUAD patient subsets that might benefit from tailored treatments. Our study establishes a groundbreaking prognostic model for LUAD, which not only underscores the importance of the immune context in LUAD but also paves the way for advancing precision medicine strategies in this complex malignancy.

摘要

肺腺癌(LUAD)是一种常见的非小细胞肺癌(NSCLC)类型,以其多样性和复杂的肿瘤微环境(TME)而闻名。了解人类免疫相关基因(IRGs)与TME之间的相互作用对于创建准确的预测模型和特定治疗方法至关重要。我们基于IRGs创建了一个风险评分,并设计了一个列线图来准确预测LUAD的预后。这涉及对TME以及高风险和低风险LUAD组中免疫细胞浸润的全面检查。此外,还对特征基因(BIRC5和BMP5)与免疫细胞之间的关联以及TME中的免疫检查点进行了检查。我们的研究结果揭示了高风险和低风险类别个体之间独特的免疫特征和相互作用,这导致了预后的差异。LUAD在BIRC5、BMP5、免疫细胞和检查点之间表现出显著关联,表明它们参与疾病进展和药物抵抗。此外,通过将我们的研究结果与多药数据库相关联,我们确定了可能从量身定制治疗中受益的特定LUAD患者亚组。我们的研究为LUAD建立了一个开创性的预后模型,这不仅强调了免疫背景在LUAD中的重要性,也为推进这种复杂恶性肿瘤的精准医学策略铺平了道路。

https://cdn.ncbi.nlm.nih.gov/pmc/blobs/d07b/11436577/b1d499194654/12672_2024_1396_Fig1_HTML.jpg

文献检索

告别复杂PubMed语法,用中文像聊天一样搜索,搜遍4000万医学文献。AI智能推荐,让科研检索更轻松。

立即免费搜索

文件翻译

保留排版,准确专业,支持PDF/Word/PPT等文件格式,支持 12+语言互译。

免费翻译文档

深度研究

AI帮你快速写综述,25分钟生成高质量综述,智能提取关键信息,辅助科研写作。

立即免费体验