• 文献检索
  • 文档翻译
  • 深度研究
  • 学术资讯
  • Suppr Zotero 插件Zotero 插件
  • 邀请有礼
  • 套餐&价格
  • 历史记录
应用&插件
Suppr Zotero 插件Zotero 插件浏览器插件Mac 客户端Windows 客户端微信小程序
定价
高级版会员购买积分包购买API积分包
服务
文献检索文档翻译深度研究API 文档MCP 服务
关于我们
关于 Suppr公司介绍联系我们用户协议隐私条款
关注我们

Suppr 超能文献

核心技术专利:CN118964589B侵权必究
粤ICP备2023148730 号-1Suppr @ 2026

文献检索

告别复杂PubMed语法,用中文像聊天一样搜索,搜遍4000万医学文献。AI智能推荐,让科研检索更轻松。

立即免费搜索

文件翻译

保留排版,准确专业,支持PDF/Word/PPT等文件格式,支持 12+语言互译。

免费翻译文档

深度研究

AI帮你快速写综述,25分钟生成高质量综述,智能提取关键信息,辅助科研写作。

立即免费体验

通过钙交联的藻酸盐水凝胶促进脊髓损伤后脊髓神经干细胞/祖细胞的分化和功能恢复。

Alginate hydrogel cross-linked by Ca to promote spinal cord neural stem/progenitor cell differentiation and functional recovery after a spinal cord injuryhh.

作者信息

Zhou Jun, Wu Yaqi, Tang Zhijian, Zou Kaipeng, Chen Juan, Lei Zuowei, Wan Xueyan, Liu Yanchao, Zhang Huaqiu, Wang Yu, Blesch Armin, Lei Ting, Liu Shengwen

机构信息

Department of Neurosurgery, Tongji Hospital, Tongji Medical College, Huazhong University of Science and Technology, Wuhan 430030, China.

Department of Anus-intestines, Chongqing University Affiliated Jiangjin Hospital (Jiangjin Central Hospital), Chongqing 402260, China.

出版信息

Regen Biomater. 2022 Aug 18;9:rbac057. doi: 10.1093/rb/rbac057. eCollection 2022.

DOI:10.1093/rb/rbac057
PMID:36072264
原文链接:https://pmc.ncbi.nlm.nih.gov/articles/PMC9438746/
Abstract

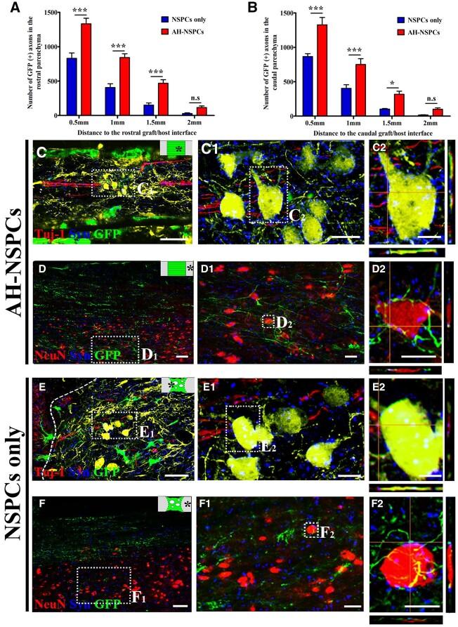
Alginate capillary hydrogels seeded with differentiated cells can fill the lesion cavity and promote axonal regeneration after grafting into the injured spinal cord. Neural stem/progenitor cells (NSPCs) can potentially repair the spinal cord; however, effects of alginate hydrogels (AHs) on NSPCs remain unknown. In this study, we fabricated AHs cross-linked by Ca and seeded hydrogels with rat embryonic day 14 NSPCs. Immunocytochemistry and electron microscopy show that NSPCs survive, proliferate and differentiate into neurons within the capillaries. After transplantation into an acute T8 complete spinal cord transection site in adult rats, approximately one-third (38.3%) of grafted cells survive and differentiate into neurons (40.7%), astrocytes (26.6%) and oligodendrocytes (28.4%) at 8 weeks post-grafting. NSPCs promote the growth of host axons within the capillaries in a time-dependent manner. Host axons make synapse-like contacts with NSPC-derived neurons within the hydrogel channels, and graft-derived axons extend into the host white and gray matter making putative synapses. This is paralleled by improved electrophysiological conductivity across the lesion and partial hindlimb locomotor recovery.

摘要

接种分化细胞的藻酸盐毛细管水凝胶在移植到损伤脊髓后可填充损伤腔并促进轴突再生。神经干/祖细胞(NSPCs)具有修复脊髓的潜力;然而,藻酸盐水凝胶(AHs)对NSPCs的影响尚不清楚。在本研究中,我们制备了通过钙交联的AHs,并将大鼠胚胎第14天的NSPCs接种到水凝胶中。免疫细胞化学和电子显微镜显示,NSPCs在毛细管内存活、增殖并分化为神经元。将其移植到成年大鼠急性T8完全脊髓横断部位后,在移植后8周,约三分之一(38.3%)的移植细胞存活并分化为神经元(40.7%)、星形胶质细胞(26.6%)和少突胶质细胞(28.4%)。NSPCs以时间依赖性方式促进毛细管内宿主轴突的生长。宿主轴突与水凝胶通道内NSPC衍生的神经元形成突触样接触,移植衍生的轴突延伸到宿主白质和灰质中形成假定的突触。这与损伤部位电生理传导性的改善和后肢运动部分恢复相平行。

https://cdn.ncbi.nlm.nih.gov/pmc/blobs/ba69/9438746/f7cd98d0a26b/rbac057f8.jpg
https://cdn.ncbi.nlm.nih.gov/pmc/blobs/ba69/9438746/2f62767b2dfe/rbac057f9.jpg
https://cdn.ncbi.nlm.nih.gov/pmc/blobs/ba69/9438746/b25acedeb9b3/rbac057f1.jpg
https://cdn.ncbi.nlm.nih.gov/pmc/blobs/ba69/9438746/433f63fc614a/rbac057f2.jpg
https://cdn.ncbi.nlm.nih.gov/pmc/blobs/ba69/9438746/ee36c61895c1/rbac057f3.jpg
https://cdn.ncbi.nlm.nih.gov/pmc/blobs/ba69/9438746/dff8468ce13f/rbac057f4.jpg
https://cdn.ncbi.nlm.nih.gov/pmc/blobs/ba69/9438746/c883253b55f7/rbac057f5.jpg
https://cdn.ncbi.nlm.nih.gov/pmc/blobs/ba69/9438746/0868deac35b0/rbac057f6.jpg
https://cdn.ncbi.nlm.nih.gov/pmc/blobs/ba69/9438746/6c1ac0c790c4/rbac057f7.jpg
https://cdn.ncbi.nlm.nih.gov/pmc/blobs/ba69/9438746/f7cd98d0a26b/rbac057f8.jpg
https://cdn.ncbi.nlm.nih.gov/pmc/blobs/ba69/9438746/2f62767b2dfe/rbac057f9.jpg
https://cdn.ncbi.nlm.nih.gov/pmc/blobs/ba69/9438746/b25acedeb9b3/rbac057f1.jpg
https://cdn.ncbi.nlm.nih.gov/pmc/blobs/ba69/9438746/433f63fc614a/rbac057f2.jpg
https://cdn.ncbi.nlm.nih.gov/pmc/blobs/ba69/9438746/ee36c61895c1/rbac057f3.jpg
https://cdn.ncbi.nlm.nih.gov/pmc/blobs/ba69/9438746/dff8468ce13f/rbac057f4.jpg
https://cdn.ncbi.nlm.nih.gov/pmc/blobs/ba69/9438746/c883253b55f7/rbac057f5.jpg
https://cdn.ncbi.nlm.nih.gov/pmc/blobs/ba69/9438746/0868deac35b0/rbac057f6.jpg
https://cdn.ncbi.nlm.nih.gov/pmc/blobs/ba69/9438746/6c1ac0c790c4/rbac057f7.jpg
https://cdn.ncbi.nlm.nih.gov/pmc/blobs/ba69/9438746/f7cd98d0a26b/rbac057f8.jpg

相似文献

1
Alginate hydrogel cross-linked by Ca to promote spinal cord neural stem/progenitor cell differentiation and functional recovery after a spinal cord injuryhh.通过钙交联的藻酸盐水凝胶促进脊髓损伤后脊髓神经干细胞/祖细胞的分化和功能恢复。
Regen Biomater. 2022 Aug 18;9:rbac057. doi: 10.1093/rb/rbac057. eCollection 2022.
2
Effects of dibutyryl cyclic-AMP on survival and neuronal differentiation of neural stem/progenitor cells transplanted into spinal cord injured rats.双丁酰环腺苷酸对移植入脊髓损伤大鼠的神经干细胞/祖细胞的存活和神经元分化的影响。
PLoS One. 2011;6(6):e21744. doi: 10.1371/journal.pone.0021744. Epub 2011 Jun 30.
3
Neuronal differentiation and inhibition of glial differentiation of murine neural stem cells by pHPMA hydrogel for the repair of injured spinal cord.聚(N-异丙基丙烯酰胺)水凝胶促进鼠神经干细胞向神经元分化并抑制其向神经胶质细胞分化,从而修复损伤的脊髓。
Exp Neurol. 2023 Oct;368:114497. doi: 10.1016/j.expneurol.2023.114497. Epub 2023 Jul 29.
4
Cell-seeded alginate hydrogel scaffolds promote directed linear axonal regeneration in the injured rat spinal cord.细胞接种的藻酸盐水凝胶支架促进损伤大鼠脊髓中的定向线性轴突再生。
Acta Biomater. 2015 Nov;27:140-150. doi: 10.1016/j.actbio.2015.09.001. Epub 2015 Sep 5.
5
Regulated viral BDNF delivery in combination with Schwann cells promotes axonal regeneration through capillary alginate hydrogels after spinal cord injury.脊髓损伤后,通过毛细血管藻酸盐水凝胶调节病毒源性脑源性神经营养因子(BDNF)的递送并联合施万细胞可促进轴突再生。
Acta Biomater. 2017 Sep 15;60:167-180. doi: 10.1016/j.actbio.2017.07.024. Epub 2017 Jul 19.
6
The effect of growth factors and soluble Nogo-66 receptor protein on transplanted neural stem/progenitor survival and axonal regeneration after complete transection of rat spinal cord.生长因子和可溶性 Nogo-66 受体蛋白对大鼠全横断脊髓移植神经干细胞/祖细胞存活和轴突再生的影响。
Cell Transplant. 2012;21(6):1177-97. doi: 10.3727/096368911X612503. Epub 2012 Jan 10.
7
Human neural stem cells promote corticospinal axons regeneration and synapse reformation in injured spinal cord of rats.人神经干细胞促进大鼠脊髓损伤后皮质脊髓轴突再生和突触重塑。
Chin Med J (Engl). 2006 Aug 20;119(16):1331-8.
8
Transplantation of Heat-Shock Preconditioned Neural Stem/Progenitor Cells Combined with RGD-Functionalised Hydrogel Promotes Spinal Cord Functional Recovery in a Rat Hemi-Transection Model.热休克预处理神经干细胞/祖细胞移植联合 RGD 功能化水凝胶促进大鼠半横断脊髓模型的脊髓功能恢复。
Stem Cell Rev Rep. 2024 Jan;20(1):283-300. doi: 10.1007/s12015-023-10637-8. Epub 2023 Oct 11.
9
Anisotropic Alginate Hydrogels Promote Axonal Growth across Chronic Spinal Cord Transections after Scar Removal.去瘢痕后各向异性藻酸盐水凝胶促进慢性脊髓横断处的轴突生长。
ACS Biomater Sci Eng. 2020 Apr 13;6(4):2274-2286. doi: 10.1021/acsbiomaterials.9b01802. Epub 2020 Mar 11.
10
Transplanted adult spinal cord-derived neural stem/progenitor cells promote early functional recovery after rat spinal cord injury.移植成年脊髓来源的神经干细胞/祖细胞可促进大鼠脊髓损伤后的早期功能恢复。
Neuroscience. 2008 Aug 26;155(3):760-70. doi: 10.1016/j.neuroscience.2008.05.042. Epub 2008 Jun 5.

引用本文的文献

1
Injectable, Manganese-Labeled Alginate Hydrogels as a Matrix for Longitudinal and Rapidly Retrievable 3D Cell Culture.可注射的、锰标记的海藻酸盐水凝胶作为用于纵向和快速可回收三维细胞培养的基质
Int J Mol Sci. 2025 May 10;26(10):4574. doi: 10.3390/ijms26104574.
2
Biomaterials for neuroengineering: applications and challenges.用于神经工程的生物材料:应用与挑战。
Regen Biomater. 2025 Feb 21;12:rbae137. doi: 10.1093/rb/rbae137. eCollection 2025.
3
Research Progress on Biomaterials for Spinal Cord Repair.用于脊髓修复的生物材料的研究进展

本文引用的文献

1
Anisotropic Alginate Hydrogels Promote Axonal Growth across Chronic Spinal Cord Transections after Scar Removal.去瘢痕后各向异性藻酸盐水凝胶促进慢性脊髓横断处的轴突生长。
ACS Biomater Sci Eng. 2020 Apr 13;6(4):2274-2286. doi: 10.1021/acsbiomaterials.9b01802. Epub 2020 Mar 11.
2
Pluripotent Stem Cell Therapies for Parkinson Disease: Present Challenges and Future Opportunities.帕金森病的多能干细胞疗法:当前挑战与未来机遇
Front Cell Dev Biol. 2020 Aug 6;8:729. doi: 10.3389/fcell.2020.00729. eCollection 2020.
3
Intra-myocardial alginate hydrogel injection acts as a left ventricular mid-wall constraint in swine.
Int J Nanomedicine. 2025 Feb 11;20:1773-1787. doi: 10.2147/IJN.S501121. eCollection 2025.
4
Modern advances in spinal cord regeneration: hydrogel combined with neural stem cells.脊髓再生的现代进展:水凝胶与神经干细胞相结合
Front Pharmacol. 2024 Jun 27;15:1419797. doi: 10.3389/fphar.2024.1419797. eCollection 2024.
5
Biomaterials targeting the microenvironment for spinal cord injury repair: progression and perspectives.针对脊髓损伤修复微环境的生物材料:进展与展望
Front Cell Neurosci. 2024 May 9;18:1362494. doi: 10.3389/fncel.2024.1362494. eCollection 2024.
6
Recent Advances in Alginate-Based Hydrogels for Cell Transplantation Applications.用于细胞移植应用的海藻酸盐基水凝胶的最新进展
Pharmaceutics. 2024 Mar 27;16(4):469. doi: 10.3390/pharmaceutics16040469.
7
Decellularized extracellular matrix-based composite scaffolds for tissue engineering and regenerative medicine.用于组织工程和再生医学的基于脱细胞细胞外基质的复合支架
Regen Biomater. 2023 Dec 1;11:rbad107. doi: 10.1093/rb/rbad107. eCollection 2024.
8
Recent progress in functional modification and crosslinking of bioprosthetic heart valves.生物人工心脏瓣膜功能修饰与交联的最新进展
Regen Biomater. 2023 Nov 6;11:rbad098. doi: 10.1093/rb/rbad098. eCollection 2024.
9
Application of Injectable Hydrogels as Delivery Systems in Spinal Cord Injury.可注射水凝胶作为脊髓损伤递送系统的应用
Gels. 2023 Nov 16;9(11):907. doi: 10.3390/gels9110907.
10
Differences in Anatomical Outcomes Between Early Chronic and Far Chronic Time-Points After Transplantation of Spinal Cord Neural Progenitor Cells in Mice.脊髓神经前体细胞移植后早期慢性和远慢性时间点的解剖学结果差异。
J Neurotrauma. 2023 Dec;40(23-24):2487-2499. doi: 10.1089/neu.2023.0264. Epub 2023 Sep 28.
心肌内注射海藻酸钠水凝胶可对猪的左心室中层起到约束作用。
Acta Biomater. 2020 Jul 15;111:170-180. doi: 10.1016/j.actbio.2020.04.033. Epub 2020 May 16.
4
Moving beyond the glial scar for spinal cord repair.超越脊髓修复的神经胶质瘢痕。
Nat Commun. 2019 Aug 28;10(1):3879. doi: 10.1038/s41467-019-11707-7.
5
Regenerating Corticospinal Axons Innervate Phenotypically Appropriate Neurons within Neural Stem Cell Grafts.再生皮质脊髓轴突支配神经干细胞移植物内表型合适的神经元。
Cell Rep. 2019 Feb 26;26(9):2329-2339.e4. doi: 10.1016/j.celrep.2019.01.099.
6
Biomimetic 3D-printed scaffolds for spinal cord injury repair.仿生 3D 打印支架治疗脊髓损伤。
Nat Med. 2019 Feb;25(2):263-269. doi: 10.1038/s41591-018-0296-z. Epub 2019 Jan 14.
7
Peptides and Astroglia Improve the Regenerative Capacity of Alginate Gels in the Injured Spinal Cord.肽和星形胶质细胞增强受伤脊髓中海藻酸盐凝胶的再生能力。
Tissue Eng Part A. 2019 Apr;25(7-8):522-537. doi: 10.1089/ten.TEA.2018.0082. Epub 2018 Dec 28.
8
Generation and post-injury integration of human spinal cord neural stem cells.人类脊髓神经干细胞的生成与损伤后整合。
Nat Methods. 2018 Sep;15(9):723-731. doi: 10.1038/s41592-018-0074-3. Epub 2018 Aug 6.
9
Bioprintable Alginate/Gelatin Hydrogel 3D In Vitro Model Systems Induce Cell Spheroid Formation.可生物打印的藻酸盐/明胶水凝胶3D体外模型系统诱导细胞球状体形成。
J Vis Exp. 2018 Jul 2(137):57826. doi: 10.3791/57826.
10
Optimization of Ca content in alginate hydrogel injected in myocardium.优化心肌内注射用藻酸盐水凝胶中的钙含量。
J Biomed Mater Res B Appl Biomater. 2019 Feb;107(2):223-231. doi: 10.1002/jbm.b.34113. Epub 2018 Apr 24.