Suppr超能文献

长链非编码 RNA NEAT1 的激活通过与 DNA 修复蛋白形成正反馈环,为多发性骨髓瘤细胞的存活优势提供支持。

Activation of long non-coding RNA NEAT1 leads to survival advantage of multiple myeloma cells by supporting a positive regulatory loop with DNA repair proteins.

机构信息

Hematology, Fondazione Cà Granda IRCCS Policlinico, 20122 Milan, Italy; Department of Oncology and Hemato-oncology, University of Milan, Italy 20122 Milan.

Department of Molecular Biotechnology and Health Sciences, University of Turin, 10126 Turin, Italy; Città Della Salute e della Scienza Hospital, 10126 Turin.

出版信息

Haematologica. 2023 Jan 1;108(1):219-233. doi: 10.3324/haematol.2022.281167.

Abstract

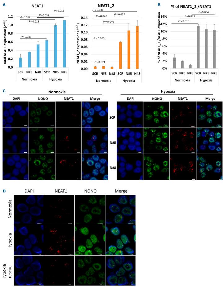
Long non-coding RNA NEAT1 is the core structural component of the nuclear paraspeckle (PS) organelles and it has been found to be deregulated in multiple myeloma (MM) patients. Experimental evidence indicated that NEAT1 silencing negatively impacts proliferation and viability of MM cells, both in vitro and in vivo, suggesting a role in DNA damage repair (DDR). In order to elucidate the biological and molecular relevance of NEAT1 upregulation in MM disease we exploited the CRISPR/Cas9 synergistic activation mediator genome editing system to engineer the AMO-1 MM cell line and generate two clones that para-physiologically transactivate NEAT1 at different levels. NEAT1 overexpression is associated with oncogenic and prosurvival advantages in MM cells exposed to nutrient starvation or a hypoxic microenvironment, which are stressful conditions often associated with more aggressive disease phases. Furthermore, we highlighted the NEAT1 involvement in virtually all DDR processes through, at least, two different mechanisms. On one side NEAT1 positively regulates the posttranslational stabilization of essential PS proteins, which are involved in almost all DDR systems, thus increasing their availability within cells. On the other hand, NEAT1 plays a crucial role as a major regulator of a molecular axis that includes ATM and the catalytic subunit of DNA-PK kinase proteins, and their direct targets pRPA32 and pCHK2. Overall, we provided novel important insightsthe role of NEAT1 in supporting MM cells adaptation to stressful conditions by improving the maintenance of DNA integrity. Taken together, our results suggest that NEAT1, and probably PS organelles, could represent a potential therapeutic target for MM treatment.

摘要

长链非编码 RNA NEAT1 是核斑(PS)细胞器的核心结构成分,已发现在多发性骨髓瘤(MM)患者中失调。实验证据表明,NEAT1 沉默对 MM 细胞的体外和体内增殖和活力产生负面影响,表明其在 DNA 损伤修复(DDR)中发挥作用。为了阐明 NEAT1 在 MM 疾病中的上调的生物学和分子相关性,我们利用 CRISPR/Cas9 协同激活调节剂基因组编辑系统来工程 AMO-1 MM 细胞系,并生成两个克隆,以不同水平的生理上反式激活 NEAT1。NEAT1 的过表达与 MM 细胞暴露于营养饥饿或低氧微环境中的致癌和生存优势相关,这些应激条件通常与更具侵袭性的疾病阶段相关。此外,我们通过至少两种不同的机制强调了 NEAT1 参与几乎所有 DDR 过程。一方面,NEAT1 正向调节参与几乎所有 DDR 系统的必需 PS 蛋白的翻译后稳定,从而增加它们在细胞内的可用性。另一方面,NEAT1 作为包括 ATM 和 DNA-PK 激酶蛋白的催化亚基及其直接靶标 pRPA32 和 pCHK2 的分子轴的主要调节剂发挥关键作用。总的来说,我们提供了新的重要见解,即 NEAT1 通过改善 DNA 完整性的维持来支持 MM 细胞适应应激条件的作用。总之,我们的结果表明,NEAT1,可能还有 PS 细胞器,可能代表 MM 治疗的潜在治疗靶点。

https://cdn.ncbi.nlm.nih.gov/pmc/blobs/7766/9827177/a72df3da376e/108219.fig1.jpg

文献检索

告别复杂PubMed语法,用中文像聊天一样搜索,搜遍4000万医学文献。AI智能推荐,让科研检索更轻松。

立即免费搜索

文件翻译

保留排版,准确专业,支持PDF/Word/PPT等文件格式,支持 12+语言互译。

免费翻译文档

深度研究

AI帮你快速写综述,25分钟生成高质量综述,智能提取关键信息,辅助科研写作。

立即免费体验