CSIR-Centre for Cellular and Molecular Biology, Hyderabad, Telangana, India.
Academy for Scientific and Innovative Research (AcSIR), Ghaziabad, Uttar Pradesh, India.
Microbiol Spectr. 2022 Oct 26;10(5):e0160422. doi: 10.1128/spectrum.01604-22. Epub 2022 Sep 8.
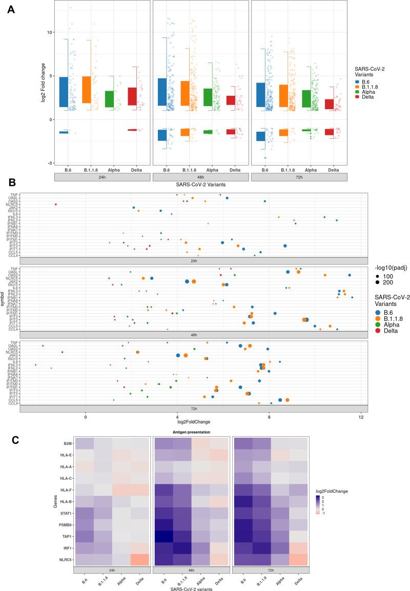
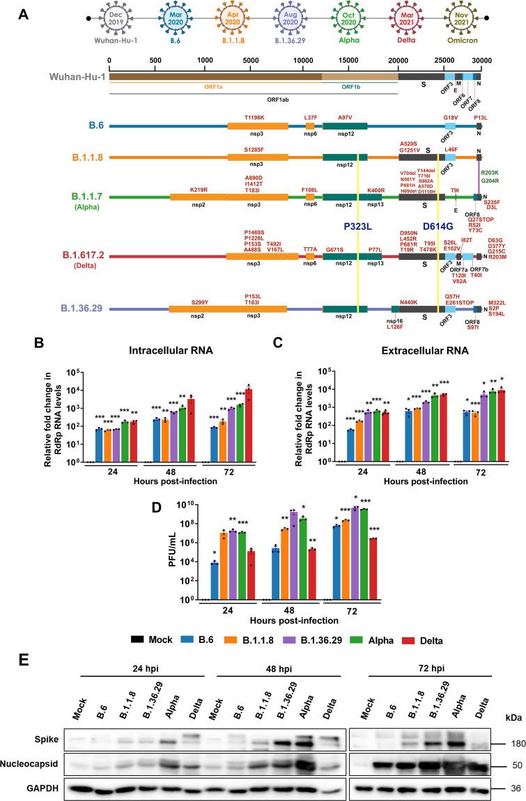
The Delta variant of SARS-CoV-2 has caused more severe infections than its previous variants. We studied the host innate immune response to Delta, Alpha, and two earlier variants to map the evolution of the recent ones. Our biochemical and transcriptomic studies in human colon epithelial cell line Caco2 reveal that Alpha and Delta have progressively evolved over the ancestral variants by silencing the innate immune response, thereby limiting cytokine and chemokine production. Though Alpha silenced the retinoic acid-inducible gene (RIG)-I-like receptor (RLR) pathway just like Delta did, it failed to persistently silence the innate immune response, unlike Delta. Both Alpha and Delta have evolved to resist interferon (IFN) treatment, while they are still susceptible to RLR activation, further highlighting the importance of RLR-mediated, IFN-independent mechanisms in restricting SARS-CoV-2. Our studies reveal that SARS-CoV-2 Delta has integrated multiple mechanisms to silence the host innate immune response and evade the IFN response. We speculate that Delta's silent replication and sustained suppression of the host innate immune response, thereby resulting in delayed or reduced intervention by the adaptive immune response, could have potentially contributed to the severe symptoms and poor recovery index associated with it. It is likely that this altered association with the host would play an important role in the coevolution of SARS-CoV-2 with humans. Viruses generally learn to coexist with the host during the process of evolution. It is expected that SARS-CoV-2 would also evolve to coexist in humans by trading off its virulence for longer persistence, causing milder disease. Clinically, the fatality associated with COVID-19 has been declining due to vaccination and preinfections, but the Delta variant caused the most severe disease and fatality across several parts of the world. Our study identified an evolving trend of SARS-CoV-2 variants where the variants that emerged during early parts of the pandemic caused a more robust innate immune response, while the later emerging variant Delta showed features of suppression of the response. The features that Delta has acquired could have strongly influenced the distinct pathophysiology associated with its infection. How these changed associations with the host influence the long-term evolution of the virus and the disease outcome should be closely studied to understand the process of viral evolution.
德尔塔变异株引起的感染比以往变异株更为严重。我们研究了宿主固有免疫对德尔塔、阿尔法和两种早期变异株的反应,以绘制最近变异株的进化图谱。我们在人结肠上皮细胞系 Caco2 中的生化和转录组学研究表明,阿尔法和德尔塔通过沉默固有免疫反应,从而限制细胞因子和趋化因子的产生,逐渐从祖先变异株进化而来。尽管阿尔法像德尔塔一样沉默了视黄酸诱导基因(RIG)-I 样受体(RLR)途径,但它不像德尔塔那样持续沉默固有免疫反应。阿尔法和德尔塔都进化到能抵抗干扰素(IFN)治疗,但它们仍然容易受到 RLR 激活的影响,这进一步强调了 RLR 介导的、不依赖 IFN 的机制在限制 SARS-CoV-2 方面的重要性。我们的研究表明,SARS-CoV-2 德尔塔已经整合了多种机制来沉默宿主固有免疫反应并逃避 IFN 反应。我们推测,德尔塔的沉默复制和对宿主固有免疫反应的持续抑制,从而导致适应性免疫反应的延迟或减少干预,可能导致与它相关的严重症状和较差的恢复指数。这种与宿主的改变关联很可能在 SARS-CoV-2 与人类的共同进化中发挥重要作用。病毒通常在进化过程中学会与宿主共存。预计 SARS-CoV-2 也会通过降低毒力来延长其持久性,从而导致更温和的疾病,与人类共存。临床上,由于疫苗接种和预先感染,与 COVID-19 相关的死亡率一直在下降,但德尔塔变异株在世界上几个地区引起了最严重的疾病和死亡。我们的研究确定了 SARS-CoV-2 变异株的一种演变趋势,即在大流行早期出现的变异株引起更强烈的固有免疫反应,而后来出现的变异株德尔塔则表现出抑制反应的特征。德尔塔获得的特征可能强烈影响与其感染相关的独特病理生理学。德尔塔变异株与宿主的这些改变关联如何影响病毒的长期进化和疾病结局,应密切研究,以了解病毒进化过程。