• 文献检索
  • 文档翻译
  • 深度研究
  • 学术资讯
  • Suppr Zotero 插件Zotero 插件
  • 邀请有礼
  • 套餐&价格
  • 历史记录
应用&插件
Suppr Zotero 插件Zotero 插件浏览器插件Mac 客户端Windows 客户端微信小程序
定价
高级版会员购买积分包购买API积分包
服务
文献检索文档翻译深度研究API 文档MCP 服务
关于我们
关于 Suppr公司介绍联系我们用户协议隐私条款
关注我们

Suppr 超能文献

核心技术专利:CN118964589B侵权必究
粤ICP备2023148730 号-1Suppr @ 2026

文献检索

告别复杂PubMed语法,用中文像聊天一样搜索,搜遍4000万医学文献。AI智能推荐,让科研检索更轻松。

立即免费搜索

文件翻译

保留排版,准确专业,支持PDF/Word/PPT等文件格式,支持 12+语言互译。

免费翻译文档

深度研究

AI帮你快速写综述,25分钟生成高质量综述,智能提取关键信息,辅助科研写作。

立即免费体验

整合多组学揭示了激活的视网膜小胶质细胞通过细胞内代谢重编程促进 STZ 诱导的早期糖尿病性视网膜病变中的炎症反应。

Integrated multi-omics reveals the activated retinal microglia with intracellular metabolic reprogramming contributes to inflammation in STZ-induced early diabetic retinopathy.

机构信息

National Clinical Research Center for Eye Diseases, Shanghai General Hospital, Shanghai Jiao Tong University School of Medicine, Shanghai, China.

Shanghai Key Laboratory of Fundus Diseases, Shanghai General Hospital, Shanghai Jiao Tong University School of Medicine, Shanghai, China.

出版信息

Front Immunol. 2022 Sep 2;13:942768. doi: 10.3389/fimmu.2022.942768. eCollection 2022.

DOI:10.3389/fimmu.2022.942768
PMID:36119084
原文链接:https://pmc.ncbi.nlm.nih.gov/articles/PMC9479211/
Abstract

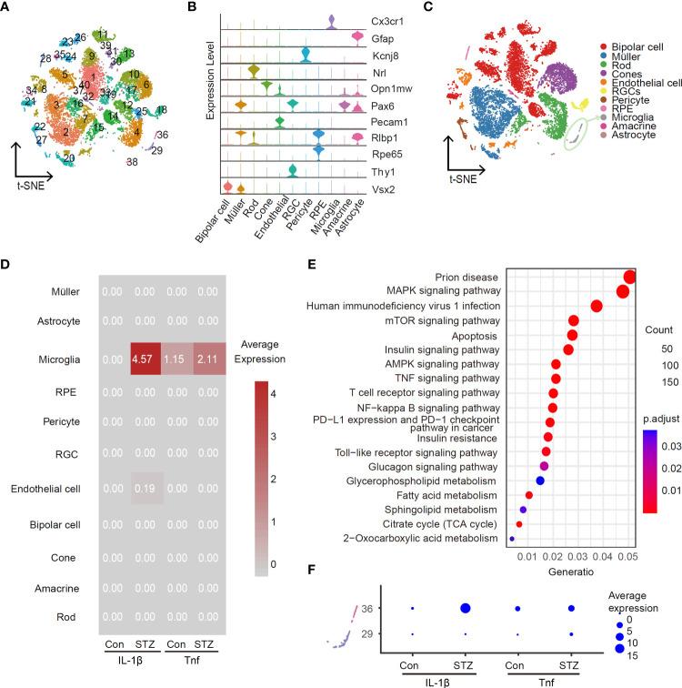
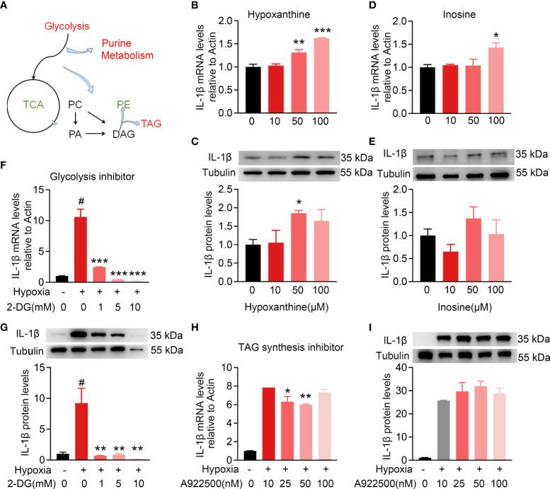
Diabetic retinopathy (DR) is the leading cause of visual impairment and blindness among working-age people. Inflammation is recognized as a critical driver of the DR process. However, the main retina-specific cell type producing pro-inflammatory cytokines and its mechanism underlying DR are still unclear. Here, we used single-cell sequencing to identify microglia with metabolic pathway alterations that were the main source of IL-1β in STZ-induced DR mice. To profile the full extent of local metabolic shifts in activated microglia and to reveal the metabolic microenvironment contributing to immune mechanisms, we performed integrated metabolomics, lipidomics, and RNA profiling analyses in microglia cell line samples representative of the DR microenvironment. The results showed that activated microglia with IL-1β increase exhibited a metabolic bias favoring glycolysis, purine metabolism, and triacylglycerol synthesis, but less Tricarboxylic acid (TCA). In addition, some of these especially glycolysis was necessary to facilitate their pro-inflammation. These findings suggest that activated microglia with intracellular metabolic reprogramming in retina may contribute to pro-inflammation in the early DR.

摘要

糖尿病性视网膜病变(DR)是工作年龄段人群视力损害和失明的主要原因。炎症被认为是 DR 进程的关键驱动因素。然而,主要产生促炎细胞因子的视网膜特异性细胞类型及其在 DR 中的潜在机制仍不清楚。在这里,我们使用单细胞测序来鉴定在 STZ 诱导的 DR 小鼠中具有代谢途径改变的小胶质细胞,其是 IL-1β 的主要来源。为了描述激活的小胶质细胞中局部代谢变化的全貌,并揭示有助于免疫机制的代谢微环境,我们对代表 DR 微环境的小胶质细胞系样本进行了代谢组学、脂质组学和 RNA 谱分析的综合分析。结果表明,具有增加的 IL-1β 的激活小胶质细胞表现出有利于糖酵解、嘌呤代谢和三酰基甘油合成的代谢偏向,但三羧酸(TCA)较少。此外,其中一些特别是糖酵解对于促进它们的促炎作用是必要的。这些发现表明,视网膜中具有细胞内代谢重编程的激活小胶质细胞可能有助于早期 DR 中的促炎作用。

https://cdn.ncbi.nlm.nih.gov/pmc/blobs/d741/9479211/037c210dd39b/fimmu-13-942768-g007.jpg
https://cdn.ncbi.nlm.nih.gov/pmc/blobs/d741/9479211/05736f51eb46/fimmu-13-942768-g001.jpg
https://cdn.ncbi.nlm.nih.gov/pmc/blobs/d741/9479211/606cf9ab2a66/fimmu-13-942768-g002.jpg
https://cdn.ncbi.nlm.nih.gov/pmc/blobs/d741/9479211/88c407afca0e/fimmu-13-942768-g003.jpg
https://cdn.ncbi.nlm.nih.gov/pmc/blobs/d741/9479211/f53df307277f/fimmu-13-942768-g004.jpg
https://cdn.ncbi.nlm.nih.gov/pmc/blobs/d741/9479211/f1050821a546/fimmu-13-942768-g005.jpg
https://cdn.ncbi.nlm.nih.gov/pmc/blobs/d741/9479211/485202cc12a5/fimmu-13-942768-g006.jpg
https://cdn.ncbi.nlm.nih.gov/pmc/blobs/d741/9479211/037c210dd39b/fimmu-13-942768-g007.jpg
https://cdn.ncbi.nlm.nih.gov/pmc/blobs/d741/9479211/05736f51eb46/fimmu-13-942768-g001.jpg
https://cdn.ncbi.nlm.nih.gov/pmc/blobs/d741/9479211/606cf9ab2a66/fimmu-13-942768-g002.jpg
https://cdn.ncbi.nlm.nih.gov/pmc/blobs/d741/9479211/88c407afca0e/fimmu-13-942768-g003.jpg
https://cdn.ncbi.nlm.nih.gov/pmc/blobs/d741/9479211/f53df307277f/fimmu-13-942768-g004.jpg
https://cdn.ncbi.nlm.nih.gov/pmc/blobs/d741/9479211/f1050821a546/fimmu-13-942768-g005.jpg
https://cdn.ncbi.nlm.nih.gov/pmc/blobs/d741/9479211/485202cc12a5/fimmu-13-942768-g006.jpg
https://cdn.ncbi.nlm.nih.gov/pmc/blobs/d741/9479211/037c210dd39b/fimmu-13-942768-g007.jpg

相似文献

1
Integrated multi-omics reveals the activated retinal microglia with intracellular metabolic reprogramming contributes to inflammation in STZ-induced early diabetic retinopathy.整合多组学揭示了激活的视网膜小胶质细胞通过细胞内代谢重编程促进 STZ 诱导的早期糖尿病性视网膜病变中的炎症反应。
Front Immunol. 2022 Sep 2;13:942768. doi: 10.3389/fimmu.2022.942768. eCollection 2022.
2
Dysregulated CD200-CD200R signaling in early diabetes modulates microglia-mediated retinopathy.早期糖尿病中失调的 CD200-CD200R 信号转导调节小胶质细胞介导的视网膜病变。
Proc Natl Acad Sci U S A. 2023 Nov 7;120(45):e2308214120. doi: 10.1073/pnas.2308214120. Epub 2023 Oct 30.
3
Anti-inflammatory role of sesamin in STZ induced mice model of diabetic retinopathy.芝麻素在链脲佐菌素诱导的糖尿病视网膜病变小鼠模型中的抗炎作用。
J Neuroimmunol. 2016 Jun 15;295-296:47-53. doi: 10.1016/j.jneuroim.2016.04.002. Epub 2016 Apr 12.
4
Single-cell transcriptome analysis of the Akimba mouse retina reveals cell-type-specific insights into the pathobiology of diabetic retinopathy.单细胞转录组分析揭示阿克巴小鼠视网膜中的细胞类型特异性,深入了解糖尿病性视网膜病变的病理生物学。
Diabetologia. 2020 Oct;63(10):2235-2248. doi: 10.1007/s00125-020-05218-0. Epub 2020 Jul 30.
5
Glyceraldehyde-3-phosphate dehydrogenase and glutamine synthetase inhibition in the presence of pro-inflammatory cytokines contribute to the metabolic imbalance of diabetic retinopathy.在促炎细胞因子存在的情况下,3-磷酸甘油醛脱氢酶和谷氨酰胺合成酶的抑制作用会导致糖尿病视网膜病变的代谢失衡。
Exp Eye Res. 2021 Dec;213:108845. doi: 10.1016/j.exer.2021.108845. Epub 2021 Nov 17.
6
A Systematic Investigation on Complement Pathway Activation in Diabetic Retinopathy.糖尿病性视网膜病变中补体途径激活的系统研究。
Front Immunol. 2020 Feb 11;11:154. doi: 10.3389/fimmu.2020.00154. eCollection 2020.
7
TLR7 deficiency contributes to attenuated diabetic retinopathy via inhibition of inflammatory response.Toll样受体7(TLR7)缺陷通过抑制炎症反应减轻糖尿病视网膜病变。
Biochem Biophys Res Commun. 2017 Nov 18;493(2):1136-1142. doi: 10.1016/j.bbrc.2017.08.085. Epub 2017 Aug 24.
8
Fetuin-B Overexpression Promotes Inflammation in Diabetic Retinopathy Through Activating Microglia and the NF-κB Signaling Pathway.胎球蛋白-B 过表达通过激活小胶质细胞和 NF-κB 信号通路促进糖尿病视网膜病变中的炎症反应。
Curr Eye Res. 2024 Feb;49(2):168-179. doi: 10.1080/02713683.2023.2276683. Epub 2024 Jan 18.
9
NLRP1 deficiency attenuates diabetic retinopathy (DR) in mice through suppressing inflammation response.NLRP1 缺乏通过抑制炎症反应减轻小鼠糖尿病视网膜病变(DR)。
Biochem Biophys Res Commun. 2018 Jun 22;501(2):351-357. doi: 10.1016/j.bbrc.2018.03.148. Epub 2018 May 11.
10
The Protective Role of Microglial PPARα in Diabetic Retinal Neurodegeneration and Neurovascular Dysfunction.小胶质细胞过氧化物酶体增殖物激活受体 α 在糖尿病性视网膜神经退行性变和神经血管功能障碍中的保护作用。
Cells. 2022 Dec 1;11(23):3869. doi: 10.3390/cells11233869.

引用本文的文献

1
Multi-omics analysis of potential metabolic networks linking peripheral metabolic changes to inflammatory retinal conditions in STZ-induced early diabetic retinopathy.链脲佐菌素诱导的早期糖尿病视网膜病变中,将外周代谢变化与炎症性视网膜疾病相联系的潜在代谢网络的多组学分析。
Biochem Biophys Rep. 2025 Aug 22;43:102182. doi: 10.1016/j.bbrep.2025.102182. eCollection 2025 Sep.
2
Illuminating diabetes multi-omics: Unraveling disease mechanisms and advancing personalized therapy.解读糖尿病多组学:揭示疾病机制与推进个性化治疗
World J Diabetes. 2025 Jul 15;16(7):106218. doi: 10.4239/wjd.v16.i7.106218.
3
New insights of potential biomarkers in diabetic retinopathy: integrated multi-omic analyses.

本文引用的文献

1
Early Microglial Changes Associated with Diabetic Retinopathy in Rats with Streptozotocin-Induced Diabetes.早期小胶质细胞变化与链脲佐菌素诱导糖尿病大鼠糖尿病视网膜病变的关系。
J Diabetes Res. 2021 Dec 8;2021:4920937. doi: 10.1155/2021/4920937. eCollection 2021.
2
Inflammatory mediators in diabetic retinopathy: Deriving clinicopathological correlations for potential targeted therapy.糖尿病性视网膜病变中的炎症介质:为潜在靶向治疗推导出临床病理相关性。
Indian J Ophthalmol. 2021 Nov;69(11):3035-3049. doi: 10.4103/ijo.IJO_1326_21.
3
An in vitro cell model to study microglia activation in diabetic retinopathy.
糖尿病视网膜病变潜在生物标志物的新见解:综合多组学分析
Front Endocrinol (Lausanne). 2025 Jul 1;16:1595207. doi: 10.3389/fendo.2025.1595207. eCollection 2025.
4
The role of microglia in the development of diabetic retinopathy.小胶质细胞在糖尿病性视网膜病变发展中的作用。
NPJ Metab Health Dis. 2024 Jun 3;2(1):7. doi: 10.1038/s44324-024-00009-2.
5
Immune Checkpoint PD-L1 Modulates Retinal Microglial Activation to Alleviate Vascular Leakage in Choroidal Neovascularization via ERK.免疫检查点PD-L1通过ERK调节视网膜小胶质细胞活化以减轻脉络膜新生血管中的血管渗漏。
Adv Sci (Weinh). 2025 Jun;12(23):e2400747. doi: 10.1002/advs.202400747. Epub 2025 May 21.
6
Application and Progression of Single-Cell RNA Sequencing in Diabetes Mellitus and Diabetes Complications.单细胞RNA测序在糖尿病及糖尿病并发症中的应用与进展
J Diabetes Res. 2025 Mar 18;2025:3248350. doi: 10.1155/jdr/3248350. eCollection 2025.
7
Changes in expression of inflammatory cytokines and ocular indicators in pre-diabetic patients with cataract.糖尿病前期白内障患者炎症细胞因子表达及眼部指标的变化
BMC Ophthalmol. 2025 Mar 10;25(1):119. doi: 10.1186/s12886-025-03892-5.
8
Multi-omics in exploring the pathophysiology of diabetic retinopathy.多组学在探索糖尿病视网膜病变的病理生理学中的应用
Front Cell Dev Biol. 2024 Dec 11;12:1500474. doi: 10.3389/fcell.2024.1500474. eCollection 2024.
9
Decoding physiological and pathological roles of innate immune cells in eye diseases: the perspectives from single-cell RNA sequencing.解析先天免疫细胞在眼部疾病中的生理和病理作用:单细胞 RNA 测序的视角。
Front Immunol. 2024 Oct 31;15:1490719. doi: 10.3389/fimmu.2024.1490719. eCollection 2024.
10
Effects of mesenchymal stromal cells and human recombinant Nerve Growth Factor delivered by bioengineered human corneal lenticule on an innovative model of diabetic retinopathy.生物工程人眼角膜晶状体中骨髓基质细胞和人重组神经生长因子对新型糖尿病视网膜病变模型的影响。
Front Endocrinol (Lausanne). 2024 Oct 15;15:1462043. doi: 10.3389/fendo.2024.1462043. eCollection 2024.
用于研究糖尿病性视网膜病变中小胶质细胞激活的体外细胞模型。
Cell Biol Int. 2022 Jan;46(1):129-138. doi: 10.1002/cbin.11710. Epub 2021 Oct 21.
4
Single cell RNA sequencing (scRNA-Seq) deciphering pathological alterations in streptozotocin-induced diabetic retinas.单细胞 RNA 测序 (scRNA-Seq) 解析链脲佐菌素诱导的糖尿病视网膜病变中的病理改变。
Exp Eye Res. 2021 Sep;210:108718. doi: 10.1016/j.exer.2021.108718. Epub 2021 Aug 6.
5
PGK1 Is a Key Target for Anti-Glycolytic Therapy of Ovarian Cancer: Based on the Comprehensive Analysis of Glycolysis-Related Genes.PGK1是卵巢癌抗糖酵解治疗的关键靶点:基于糖酵解相关基因的综合分析
Front Oncol. 2021 Jul 1;11:682461. doi: 10.3389/fonc.2021.682461. eCollection 2021.
6
Integrated analysis of multimodal single-cell data.多模态单细胞数据的综合分析。
Cell. 2021 Jun 24;184(13):3573-3587.e29. doi: 10.1016/j.cell.2021.04.048. Epub 2021 May 31.
7
Current understanding of the molecular and cellular pathology of diabetic retinopathy.糖尿病视网膜病变的分子和细胞病理学的现有认识。
Nat Rev Endocrinol. 2021 Apr;17(4):195-206. doi: 10.1038/s41574-020-00451-4. Epub 2021 Jan 19.
8
A combinatorial approach of a polypharmacological adjuvant 2-deoxy-D-glucose with low dose radiation therapy to quell the cytokine storm in COVID-19 management.采用多药理佐剂 2-脱氧-D-葡萄糖与低剂量放射疗法相结合的方法来控制 COVID-19 管理中的细胞因子风暴。
Int J Radiat Biol. 2020 Nov;96(11):1323-1328. doi: 10.1080/09553002.2020.1818865. Epub 2020 Oct 6.
9
Triacylglycerol synthesis enhances macrophage inflammatory function.三酰甘油合成增强巨噬细胞炎症功能。
Nat Commun. 2020 Aug 14;11(1):4107. doi: 10.1038/s41467-020-17881-3.
10
Single-cell transcriptome analysis of the Akimba mouse retina reveals cell-type-specific insights into the pathobiology of diabetic retinopathy.单细胞转录组分析揭示阿克巴小鼠视网膜中的细胞类型特异性,深入了解糖尿病性视网膜病变的病理生物学。
Diabetologia. 2020 Oct;63(10):2235-2248. doi: 10.1007/s00125-020-05218-0. Epub 2020 Jul 30.