Mazzara Pietro Giuseppe, Criscuolo Elena, Rasponi Marco, Massimino Luca, Muggeo Sharon, Palma Cecilia, Castelli Matteo, Clementi Massimo, Burioni Roberto, Mancini Nicasio, Broccoli Vania, Clementi Nicola
Division of Neuroscience, San Raffaele Scientific Institute, 20132 Milan, Italy.
Laboratory of Microbiology and Virology, Vita-Salute San Raffaele University, 20132 Milan, Italy.
Biomedicines. 2022 Aug 24;10(9):2068. doi: 10.3390/biomedicines10092068.
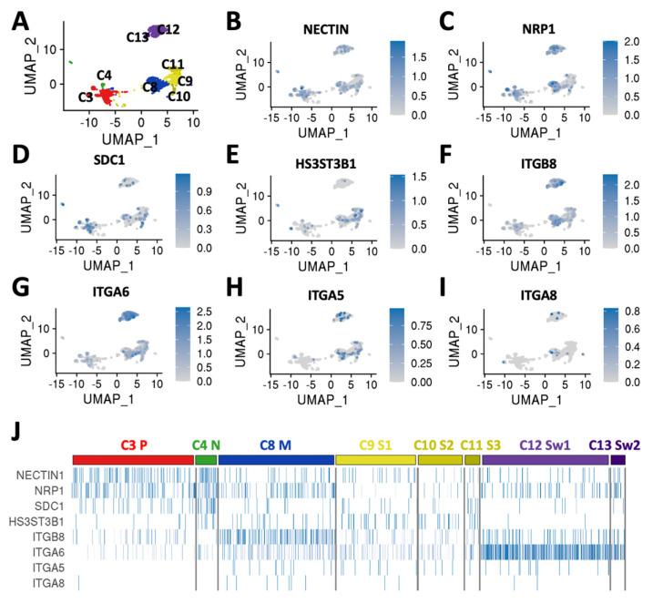
Both emerging viruses and well-known viral pathogens endowed with neurotropism can either directly impair neuronal functions or induce physio-pathological changes by diffusing from the periphery through neurosensory-epithelial connections. However, developing a reliable and reproducible in vitro system modeling the connectivity between the different human sensory neurons and peripheral tissues is still a challenge and precludes the deepest comprehension of viral latency and reactivation at the cellular and molecular levels. This study shows a stable topographic neurosensory-epithelial connection on a chip using human stem cell-derived dorsal root ganglia (DRG) organoids. Bulk and single-cell transcriptomics showed that different combinations of key receptors for herpes simplex virus 1 (HSV-1) are expressed by each sensory neuronal cell type. This neuronal-epithelial circuitry enabled a detailed analysis of HSV infectivity, faithfully modeling its dynamics and cell type specificity. The reconstitution of an organized connectivity between human sensory neurons and keratinocytes into microfluidic chips provides a powerful in vitro platform for modeling viral latency and reactivation of human viral pathogens.
新兴病毒和具有嗜神经性的知名病毒病原体,都可以直接损害神经元功能,或通过神经感觉上皮连接从外周扩散,从而诱发生理病理变化。然而,开发一个可靠且可重复的体外系统,模拟不同人类感觉神经元与外周组织之间的连接,仍然是一项挑战,这也阻碍了我们在细胞和分子水平上对病毒潜伏和激活的深入理解。本研究展示了一种在芯片上利用人类干细胞衍生的背根神经节(DRG)类器官建立的稳定的拓扑神经感觉上皮连接。大量和单细胞转录组学研究表明,每种感觉神经元细胞类型都表达单纯疱疹病毒1型(HSV-1)关键受体的不同组合。这种神经上皮回路能够对HSV感染性进行详细分析,忠实地模拟其动态变化和细胞类型特异性。将人类感觉神经元与角质形成细胞之间有组织的连接重建到微流控芯片中,为模拟人类病毒病原体的病毒潜伏和激活提供了一个强大的体外平台。