Suppr超能文献

肌原纤维晶格重构是纤维化()模型中膈肌肌无力的结构细胞骨架预测因子。

Myofibrillar Lattice Remodeling Is a Structural Cytoskeletal Predictor of Diaphragm Muscle Weakness in a Fibrotic () Model.

机构信息

Institute of Medical Biotechnology, Department of Chemical and Biological Engineering, Friedrich-Alexander-University Erlangen-Nürnberg, Paul-Gordan-Str. 3, 91052 Erlangen, Germany.

Department of Neurobiology, Physiology and Behavior, University of California, Davis, CA 95618, USA.

出版信息

Int J Mol Sci. 2022 Sep 16;23(18):10841. doi: 10.3390/ijms231810841.

Abstract

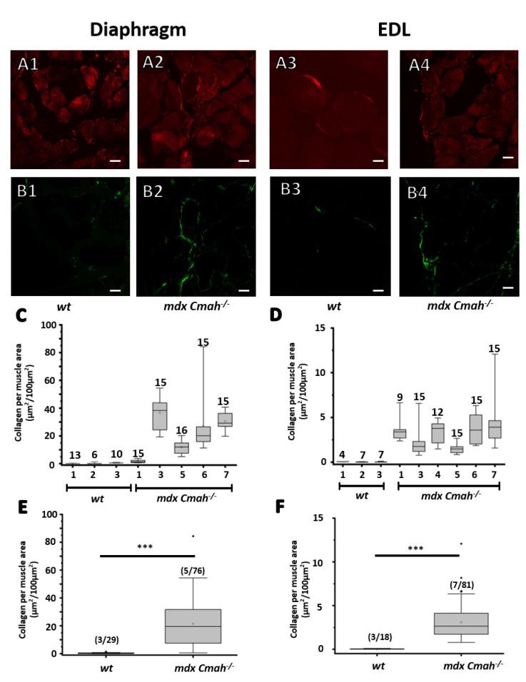
Duchenne muscular dystrophy (DMD) is a degenerative genetic myopathy characterized by complete absence of dystrophin. Although the mouse lacks dystrophin, its phenotype is milder compared to DMD patients. The incorporation of a null mutation in the gene led to a more DMD-like phenotype (i.e., more fibrosis). Although fibrosis is thought to be the major determinant of 'structural weakness', intracellular remodeling of myofibrillar geometry was shown to be a major cellular determinant thereof. To dissect the respective contribution to muscle weakness, we assessed biomechanics and extra- and intracellular architecture of whole muscle and single fibers from (EDL) and diaphragm. Despite increased collagen contents in both muscles, passive stiffness in diaphragm was similar to mice (EDL muscles were twice as stiff). Isometric twitch and tetanic stresses were 50% reduced in diaphragm (15% in EDL). Myofibrillar architecture was severely compromised in single fibers of both muscle types, but more pronounced in diaphragm. Our results show that the genotype reproduces DMD-like fibrosis but is not associated with changes in passive visco-elastic muscle stiffness. Furthermore, detriments in active isometric force are compatible with the pronounced myofibrillar disarray of the dystrophic background.

摘要

杜氏肌营养不良症(DMD)是一种退行性遗传肌肉疾病,其特征是完全缺乏肌营养不良蛋白。尽管小鼠缺乏肌营养不良蛋白,但与 DMD 患者相比,其表型更为轻微。在 基因中引入无效突变会导致更类似于 DMD 的表型(即更多的纤维化)。尽管纤维化被认为是“结构脆弱”的主要决定因素,但肌原纤维几何结构的细胞内重塑被证明是其主要的细胞决定因素。为了剖析各自对肌肉无力的贡献,我们评估了来自 (EDL)和膈肌的整个肌肉和单个纤维的生物力学和细胞外及细胞内结构。尽管两种肌肉的胶原含量都增加,但 膈肌的被动僵硬与 小鼠相似(EDL 肌肉僵硬两倍)。 膈肌的等长抽搐和强直张力降低了 50%(EDL 肌肉降低了 15%)。两种肌肉类型的单个纤维中的肌原纤维结构都严重受损,但膈肌更为明显。我们的结果表明, 基因型可再现 DMD 样纤维化,但与被动粘弹性肌肉僵硬的变化无关。此外,主动等长力的损害与营养不良背景下明显的肌原纤维排列紊乱是一致的。

https://cdn.ncbi.nlm.nih.gov/pmc/blobs/fe47/9500669/0c8b80af75fe/ijms-23-10841-g001.jpg

文献AI研究员

20分钟写一篇综述,助力文献阅读效率提升50倍。

立即体验

用中文搜PubMed

大模型驱动的PubMed中文搜索引擎

马上搜索

文档翻译

学术文献翻译模型,支持多种主流文档格式。

立即体验