Suppr超能文献

胃癌中家庭成员的预后价值及免疫浸润的综合分析

Comprehensive analysis of the prognostic value and immune infiltration of family members in gastric cancer.

作者信息

Yang Chengcheng, Song Dingli, Zhao Fengyu, Wu Jie, Zhang Boxiang, Ren Hong, Sun Qi, Qin Sida

机构信息

Department of Oncology, The First Affiliated Hospital of Xi'an Jiaotong University, Xi'an, China.

Department of Thoracic Surgery, The First Affiliated Hospital of Xi'an Jiaotong University, Xi'an, China.

出版信息

Front Oncol. 2022 Sep 6;12:936952. doi: 10.3389/fonc.2022.936952. eCollection 2022.

Abstract

BACKGROUND

Fibroblast growth factor receptors () modulate numerous cellular processes in tumor cells and tumor microenvironment. However, the effect of on tumor prognosis and tumor-infiltrating lymphocytes in gastric cancer (GC) remains controversial.

METHODS

The expression of four different types of was analyzed GEPIA, TCGA-STAD, and GTEX databases and our 27 pairs of GC tumor samples and the adjacent normal tissue. Furthermore, the Kaplan-Meier plot and the TCGA database were utilized to assess the association of FGFRs with clinical prognosis. The R software was used to evaluate co-expression genes with GO/KEGG Pathway Enrichment Analysis. and functional analyses and immunoblotting were performed to verify overexpression consequence. Moreover, the correlation between and cancer immune infiltrates was analyzed by TIMER and TCGA databases. And the efficacy of anti-PD-1 mAb treatment was examined in NOG mouse models with overexpressed or .

RESULTS

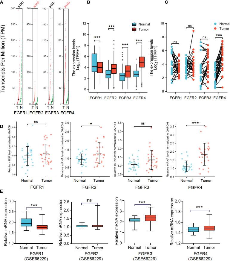
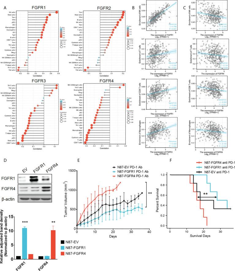
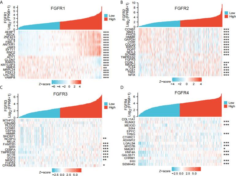
The expression of was considerably elevated in STAD than in the normal gastric tissues and was significantly correlated with poor OS and PFS. ROC curve showed the accuracy of the in tumor diagnosis, among which had the highest ROC value. Besides, univariate and multivariate analysis revealed that was an independent prognostic factor for GC patients. According to a GO/KEGG analysis, the FGFRs were implicated in the ERK/MAPK, PI3K-AKT and extracellular matrix (ECM) receptor signaling pathways. and studies revealed that overexpression of FGFR4 stimulated GC cell proliferation, invasion, and migration. In addition, expression was positively correlated with infiltrating levels of CD8+ T-cells, CD4+ T-cells, macrophages, and dendritic cells in STAD. In contrast, expression was negatively correlated with tumor-infiltrating lymphocytes. Interestingly, overexpression of in the NOG mouse model improved the immunotherapeutic impact of GC, while overexpression of impaired the effect. When combined with an inhibitor, the anti-tumor effect of anti-PD-1 treatment increased significantly in a GC xenograft mouse model with overexpressed

CONCLUSIONS

has critical function in GC and associated with immune cell infiltration, which might be a potential prognosis biomarker and predictor of response to immunotherapy in GC.

摘要

背景

成纤维细胞生长因子受体(FGFRs)调节肿瘤细胞和肿瘤微环境中的众多细胞过程。然而,FGFRs对胃癌(GC)患者肿瘤预后及肿瘤浸润淋巴细胞的影响仍存在争议。

方法

通过GEPIA、TCGA-STAD和GTEX数据库以及我们的27对GC肿瘤样本和癌旁正常组织分析四种不同类型FGFRs的表达。此外,利用Kaplan-Meier图和TCGA数据库评估FGFRs与临床预后的相关性。使用R软件通过GO/KEGG通路富集分析评估FGFRs的共表达基因。进行功能分析和免疫印迹以验证FGFR4过表达的后果。此外,通过TIMER和TCGA数据库分析FGFRs与癌症免疫浸润之间的相关性。并在过表达FGFR4或FGFR2的NOG小鼠模型中检测抗PD-1单克隆抗体治疗的疗效。

结果

STAD中FGFRs的表达明显高于正常胃组织,且与较差的总生存期(OS)和无进展生存期(PFS)显著相关。ROC曲线显示FGFRs在肿瘤诊断中的准确性,其中FGFR2的ROC值最高。此外,单因素和多因素分析显示FGFR2是GC患者的独立预后因素。根据GO/KEGG分析,FGFRs参与细胞外调节蛋白激酶/丝裂原活化蛋白激酶(ERK/MAPK)、磷脂酰肌醇-3激酶-蛋白激酶B(PI3K-AKT)和细胞外基质(ECM)受体信号通路。功能分析和研究表明,FGFR4过表达促进GC细胞增殖、侵袭和迁移。此外,STAD中FGFR2表达与CD8+T细胞、CD4+T细胞、巨噬细胞和树突状细胞的浸润水平呈正相关。相反,FGFR4表达与肿瘤浸润淋巴细胞呈负相关。有趣的是,在NOG小鼠模型中过表达FGFR2可改善GC的免疫治疗效果,而过表达FGFR4则损害该效果。当与FGFR抑制剂联合使用时,在过表达FGFR4的GC异种移植小鼠模型中,抗PD-1治疗的抗肿瘤作用显著增强。

结论

FGFRs在GC中具有关键作用并与免疫细胞浸润相关,这可能是GC潜在的预后生物标志物和免疫治疗反应的预测指标。

https://cdn.ncbi.nlm.nih.gov/pmc/blobs/7b7f/9487308/dd51ebc3741f/fonc-12-936952-g001.jpg

文献AI研究员

20分钟写一篇综述,助力文献阅读效率提升50倍。

立即体验

用中文搜PubMed

大模型驱动的PubMed中文搜索引擎

马上搜索

文档翻译

学术文献翻译模型,支持多种主流文档格式。

立即体验