Suppr超能文献

乳腺癌转移性腋窝淋巴结的微环境成分和空间分辨单细胞转录组图谱。

Microenvironment components and spatially resolved single-cell transcriptome atlas of breast cancer metastatic axillary lymph nodes.

机构信息

Department of Oncology, the First Affiliated Hospital of Nanjing Medical University, Nanjing 210029, China.

Singleron Biotechnologies, Nanjing 210044, China.

出版信息

Acta Biochim Biophys Sin (Shanghai). 2022 Sep 25;54(9):1336-1348. doi: 10.3724/abbs.2022131.

Abstract

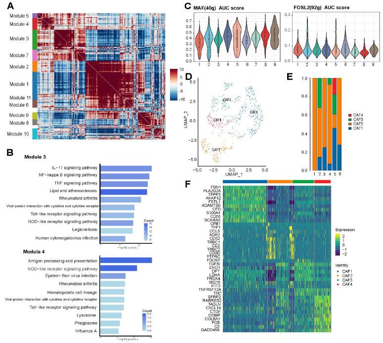
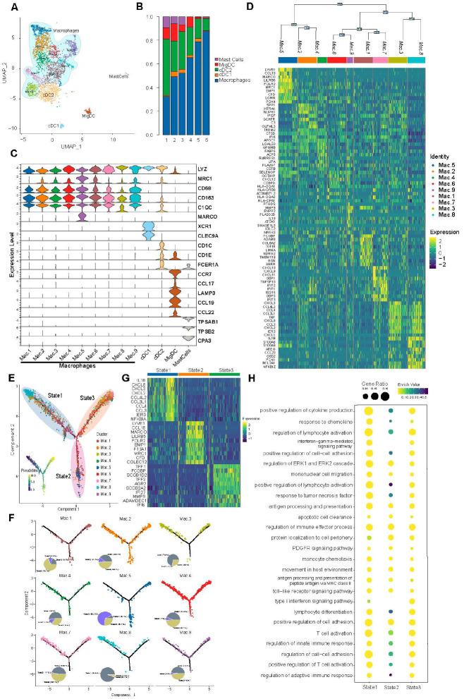
As an indicator of clinical prognosis, lymph node metastasis of breast cancer has drawn great attention. Many reports have revealed the characteristics of metastatic breast cancer cells, however, the effect of breast cancer cells on the microenvironment components of lymph nodes and spatial transcriptome atlas remains unclear. In this study, by integrating single-cell RNA sequencing (scRNA-seq) and spatial transcriptomics, we investigate the transcriptional profiling of six surgically excised lymph node samples and the spatial organization of one positive lymph node. We identify the existence of osteoclast-like giant cells (OGC) which have high expressions of CD68 and CD163, the biomarkers of tumor-associated macrophages (TAMs). Through a spatially resolved transcriptomic method, we find that OGCs are scattered among metastatic breast cancer cells. In the lymph node microenvironment with breast cancer cell infiltration, TAMs are enriched in protumoral pathways including NF-κB signaling pathways and NOD-like receptor signaling pathways. Further subclustering demonstrates the potential differentiation trajectory in which macrophages develop from a state of active chemokine production to a state of active lymphocyte activation. This study is the first to integrate scRNA-seq and spatial transcriptomics in the tumor microenvironment of axillary lymph nodes, offering a systematic approach to delve into breast cancer lymph node metastasis.

摘要

作为乳腺癌临床预后的一个指标,淋巴结转移受到了极大关注。许多报道揭示了转移性乳腺癌细胞的特征,然而,乳腺癌细胞对淋巴结微环境成分和空间转录组图谱的影响仍不清楚。在这项研究中,我们通过整合单细胞 RNA 测序 (scRNA-seq) 和空间转录组学,研究了六个手术切除的淋巴结样本的转录谱和一个阳性淋巴结的空间组织。我们发现存在破骨细胞样巨细胞 (OGC),其高表达 CD68 和 CD163,这是肿瘤相关巨噬细胞 (TAMs) 的标志物。通过空间分辨转录组学方法,我们发现 OGC 散在于转移性乳腺癌细胞之间。在乳腺癌细胞浸润的淋巴结微环境中,TAMs 在包括 NF-κB 信号通路和 NOD 样受体信号通路在内的促肿瘤途径中富集。进一步的亚聚类表明,巨噬细胞可能从具有活跃趋化因子产生的状态向具有活跃淋巴细胞激活的状态分化。这项研究首次在腋窝淋巴结肿瘤微环境中整合了 scRNA-seq 和空间转录组学,为深入研究乳腺癌淋巴结转移提供了一种系统的方法。

https://cdn.ncbi.nlm.nih.gov/pmc/blobs/3904/9828062/2cfb8e31e923/ABBS-2021-659-t1.jpg

文献AI研究员

20分钟写一篇综述,助力文献阅读效率提升50倍。

立即体验

用中文搜PubMed

大模型驱动的PubMed中文搜索引擎

马上搜索

文档翻译

学术文献翻译模型,支持多种主流文档格式。

立即体验