• 文献检索
  • 文档翻译
  • 深度研究
  • 学术资讯
  • Suppr Zotero 插件Zotero 插件
  • 邀请有礼
  • 套餐&价格
  • 历史记录
应用&插件
Suppr Zotero 插件Zotero 插件浏览器插件Mac 客户端Windows 客户端微信小程序
定价
高级版会员购买积分包购买API积分包
服务
文献检索文档翻译深度研究API 文档MCP 服务
关于我们
关于 Suppr公司介绍联系我们用户协议隐私条款
关注我们

Suppr 超能文献

核心技术专利:CN118964589B侵权必究
粤ICP备2023148730 号-1Suppr @ 2026

文献检索

告别复杂PubMed语法,用中文像聊天一样搜索,搜遍4000万医学文献。AI智能推荐,让科研检索更轻松。

立即免费搜索

文件翻译

保留排版,准确专业,支持PDF/Word/PPT等文件格式,支持 12+语言互译。

免费翻译文档

深度研究

AI帮你快速写综述,25分钟生成高质量综述,智能提取关键信息,辅助科研写作。

立即免费体验

在高血糖条件下,REDD1 中二硫键氧化还原开关的激活促进氧化应激。

Activation of Disulfide Redox Switch in REDD1 Promotes Oxidative Stress Under Hyperglycemic Conditions.

机构信息

Department of Cellular and Molecular Physiology, Penn State College of Medicine, Hershey, PA.

Department of Pharmacology, Penn State College of Medicine, Hershey, PA.

出版信息

Diabetes. 2022 Dec 1;71(12):2764-2776. doi: 10.2337/db22-0355.

DOI:10.2337/db22-0355
PMID:36170669
原文链接:https://pmc.ncbi.nlm.nih.gov/articles/PMC9750946/
Abstract

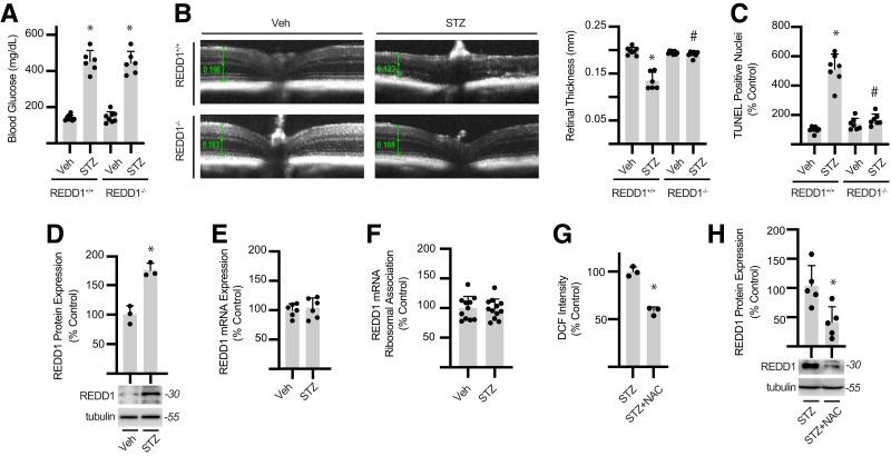
The stress response protein regulated in development and DNA damage response 1 (REDD1) has been implicated in visual deficits in patients with diabetes. The aim here was to investigate the mechanism responsible for the increase in retinal REDD1 protein content that is observed with diabetes. We found that REDD1 protein expression was increased in the retina of streptozotocin-induced diabetic mice in the absence of a change in REDD1 mRNA abundance or ribosome association. Oral antioxidant supplementation reduced retinal oxidative stress and suppressed REDD1 protein expression in the retina of diabetic mice. In human retinal Müller cell cultures, hyperglycemic conditions increased oxidative stress, enhanced REDD1 expression, and inhibited REDD1 degradation independently of the proteasome. Hyperglycemic conditions promoted a redox-sensitive cross-strand disulfide bond in REDD1 at C150/C157 that was required for reduced REDD1 degradation. Discrete molecular dynamics simulations of REDD1 structure revealed allosteric regulation of a degron upon formation of the disulfide bond that disrupted lysosomal proteolysis of REDD1. REDD1 acetylation at K129 was required for REDD1 recognition by the cytosolic chaperone HSC70 and degradation by chaperone-mediated autophagy. Disruption of REDD1 allostery upon C150/C157 disulfide bond formation prevented the suppressive effect of hyperglycemic conditions on REDD1 degradation and reduced oxidative stress in cells exposed to hyperglycemic conditions. The results reveal redox regulation of REDD1 and demonstrate the role of a REDD1 disulfide switch in development of oxidative stress.

摘要

发育和 DNA 损伤反应调节的应激反应蛋白 1(REDD1)已被牵连到糖尿病患者的视觉缺陷中。本研究旨在探讨与糖尿病相关的视网膜 REDD1 蛋白含量增加的机制。我们发现,链脲佐菌素诱导的糖尿病小鼠的视网膜中 REDD1 蛋白表达增加,而 REDD1 mRNA 丰度或核糖体结合没有变化。口服抗氧化补充剂可减少糖尿病小鼠视网膜的氧化应激,并抑制 REDD1 蛋白表达。在人视网膜 Müller 细胞培养物中,高血糖状态增加了氧化应激,增强了 REDD1 的表达,并独立于蛋白酶体抑制了 REDD1 的降解。高血糖状态促进了 REDD1 在 C150/C157 处的氧化还原敏感的交叉链二硫键形成,这对于 REDD1 的降解减少是必需的。REDD1 结构的离散分子动力学模拟显示,二硫键形成时变构调节了降解基序,破坏了 REDD1 的溶酶体蛋白水解。REDD1 在 K129 处的乙酰化对于 REDD1 被胞质伴侣 HSC70 识别和伴侣介导的自噬降解是必需的。C150/C157 二硫键形成时 REDD1 变构的破坏阻止了高血糖条件对 REDD1 降解的抑制作用,并降低了暴露于高血糖条件下的细胞中的氧化应激。结果揭示了 REDD1 的氧化还原调节,并证明了 REDD1 二硫键开关在氧化应激发展中的作用。

https://cdn.ncbi.nlm.nih.gov/pmc/blobs/894f/9750946/0500e33a60a9/db220355f7.jpg
https://cdn.ncbi.nlm.nih.gov/pmc/blobs/894f/9750946/7b2c510aac44/db220355f1.jpg
https://cdn.ncbi.nlm.nih.gov/pmc/blobs/894f/9750946/7164c2a235bc/db220355f2.jpg
https://cdn.ncbi.nlm.nih.gov/pmc/blobs/894f/9750946/9a4656b8eba8/db220355f3.jpg
https://cdn.ncbi.nlm.nih.gov/pmc/blobs/894f/9750946/528de3d623c9/db220355f4.jpg
https://cdn.ncbi.nlm.nih.gov/pmc/blobs/894f/9750946/cde5c5a1d30d/db220355f5.jpg
https://cdn.ncbi.nlm.nih.gov/pmc/blobs/894f/9750946/57e5db8bb3a0/db220355f6.jpg
https://cdn.ncbi.nlm.nih.gov/pmc/blobs/894f/9750946/0500e33a60a9/db220355f7.jpg
https://cdn.ncbi.nlm.nih.gov/pmc/blobs/894f/9750946/7b2c510aac44/db220355f1.jpg
https://cdn.ncbi.nlm.nih.gov/pmc/blobs/894f/9750946/7164c2a235bc/db220355f2.jpg
https://cdn.ncbi.nlm.nih.gov/pmc/blobs/894f/9750946/9a4656b8eba8/db220355f3.jpg
https://cdn.ncbi.nlm.nih.gov/pmc/blobs/894f/9750946/528de3d623c9/db220355f4.jpg
https://cdn.ncbi.nlm.nih.gov/pmc/blobs/894f/9750946/cde5c5a1d30d/db220355f5.jpg
https://cdn.ncbi.nlm.nih.gov/pmc/blobs/894f/9750946/57e5db8bb3a0/db220355f6.jpg
https://cdn.ncbi.nlm.nih.gov/pmc/blobs/894f/9750946/0500e33a60a9/db220355f7.jpg

相似文献

1
Activation of Disulfide Redox Switch in REDD1 Promotes Oxidative Stress Under Hyperglycemic Conditions.在高血糖条件下,REDD1 中二硫键氧化还原开关的激活促进氧化应激。
Diabetes. 2022 Dec 1;71(12):2764-2776. doi: 10.2337/db22-0355.
2
The stress response protein REDD1 promotes diabetes-induced oxidative stress in the retina by Keap1-independent Nrf2 degradation.应激反应蛋白 REDD1 通过 Keap1 非依赖性 Nrf2 降解促进糖尿病诱导的视网膜氧化应激。
J Biol Chem. 2020 May 22;295(21):7350-7361. doi: 10.1074/jbc.RA120.013093. Epub 2020 Apr 15.
3
NLRP3 Inflammasome Priming in the Retina of Diabetic Mice Requires REDD1-Dependent Activation of GSK3β.NLRP3 炎性小体在糖尿病小鼠视网膜中的预激活需要 REDD1 依赖性激活 GSK3β。
Invest Ophthalmol Vis Sci. 2024 Mar 5;65(3):34. doi: 10.1167/iovs.65.3.34.
4
REDD1 Activates a ROS-Generating Feedback Loop in the Retina of Diabetic Mice.REDD1 在糖尿病小鼠的视网膜中激活了一个 ROS 生成的反馈回路。
Invest Ophthalmol Vis Sci. 2019 May 1;60(6):2369-2379. doi: 10.1167/iovs.19-26606.
5
REDD1-dependent GSK3β dephosphorylation promotes NF-κB activation and macrophage infiltration in the retina of diabetic mice.REDD1 依赖性 GSK3β 去磷酸化促进糖尿病小鼠视网膜中 NF-κB 的激活和巨噬细胞浸润。
J Biol Chem. 2023 Aug;299(8):104991. doi: 10.1016/j.jbc.2023.104991. Epub 2023 Jun 29.
6
Müller Glial Expression of REDD1 Is Required for Retinal Neurodegeneration and Visual Dysfunction in Diabetic Mice.Müller 胶质细胞中 REDD1 的表达对于糖尿病小鼠的视网膜神经退行性变和视觉功能障碍是必需的。
Diabetes. 2022 May 1;71(5):1051-1062. doi: 10.2337/db21-0853.
7
Stress response protein REDD1 promotes diabetes-induced retinal inflammation by sustaining canonical NF-κB signaling.应激反应蛋白 REDD1 通过维持经典 NF-κB 信号促进糖尿病诱导的视网膜炎症。
J Biol Chem. 2022 Dec;298(12):102638. doi: 10.1016/j.jbc.2022.102638. Epub 2022 Oct 26.
8
Regulated in development and DNA damage 1 is necessary for hyperglycemia-induced vascular endothelial growth factor expression in the retina of diabetic rodents.发育和DNA损伤调控因子1对糖尿病啮齿动物视网膜中高血糖诱导的血管内皮生长因子表达是必需的。
J Biol Chem. 2015 Feb 6;290(6):3865-74. doi: 10.1074/jbc.M114.623058. Epub 2014 Dec 29.
9
REDD1 Ablation Attenuates the Development of Renal Complications in Diabetic Mice.REDD1 消融可减轻糖尿病小鼠肾脏并发症的发展。
Diabetes. 2022 Nov 1;71(11):2412-2425. doi: 10.2337/db22-0402.
10
Deletion of the Akt/mTORC1 Repressor REDD1 Prevents Visual Dysfunction in a Rodent Model of Type 1 Diabetes.删除Akt/mTORC1抑制因子REDD1可预防1型糖尿病啮齿动物模型中的视觉功能障碍。
Diabetes. 2018 Jan;67(1):110-119. doi: 10.2337/db17-0728. Epub 2017 Oct 26.

引用本文的文献

1
Identification and validation of integrated stress-response-related genes as biomarkers for age-related macular degeneration.鉴定和验证整合应激反应相关基因作为年龄相关性黄斑变性的生物标志物
Front Mol Biosci. 2025 Jul 16;12:1583237. doi: 10.3389/fmolb.2025.1583237. eCollection 2025.
2
Rapid proteasomal degradation of the stress response protein REDD2 is mediated by the E3 ligase HUWE1.应激反应蛋白REDD2的快速蛋白酶体降解由E3连接酶HUWE1介导。
Biochem Biophys Res Commun. 2025 Sep 1;777:152270. doi: 10.1016/j.bbrc.2025.152270. Epub 2025 Jun 28.
3
Multiple regulatory mechanisms, functions and therapeutic potential of chaperone-mediated autophagy.

本文引用的文献

1
Müller Glial Expression of REDD1 Is Required for Retinal Neurodegeneration and Visual Dysfunction in Diabetic Mice.Müller 胶质细胞中 REDD1 的表达对于糖尿病小鼠的视网膜神经退行性变和视觉功能障碍是必需的。
Diabetes. 2022 May 1;71(5):1051-1062. doi: 10.2337/db21-0853.
2
Comprehensive analyses of the cysteine thiol oxidation of PKM2 reveal the effects of multiple oxidation on cellular oxidative stress response.全面分析 PKM2 的半胱氨酸巯基氧化作用揭示了多种氧化作用对细胞氧化应激反应的影响。
Biochem J. 2021 Apr 16;478(7):1453-1470. doi: 10.1042/BCJ20200897.
3
The stress response protein REDD1 as a causal factor for oxidative stress in diabetic retinopathy.
伴侣介导的自噬的多种调控机制、功能及治疗潜力。
Theranostics. 2025 Feb 3;15(7):2778-2793. doi: 10.7150/thno.107761. eCollection 2025.
4
Deletion of the stress response protein REDD1 prevents sodium iodate-induced RPE damage and photoreceptor loss.应激反应蛋白REDD1的缺失可预防碘酸钠诱导的视网膜色素上皮(RPE)损伤和光感受器丧失。
Geroscience. 2025 Apr;47(2):1789-1803. doi: 10.1007/s11357-024-01362-2. Epub 2024 Oct 5.
5
REDD1 Is a Promising Therapeutic Target to Combat the Development of Diabetes Complications: A Report on Research Supported by Pathway to Stop Diabetes.REDD1 是治疗糖尿病并发症的有前途的靶点:受“停止糖尿病之路”研究支持的报告。
Diabetes. 2024 Oct 1;73(10):1553-1562. doi: 10.2337/dbi24-0013.
6
siRNA incorporated in slow-release injectable hydrogel continuously silences DDIT4 and regulates nucleus pulposus cell pyroptosis through the ROS/TXNIP/NLRP3 axis to alleviate intervertebral disc degeneration.包裹于缓释可注射水凝胶中的小干扰RNA持续沉默DNA损伤诱导转录本4,并通过活性氧/硫氧还蛋白相互作用蛋白/NLRP3轴调节髓核细胞焦亡,以减轻椎间盘退变。
Bone Joint Res. 2024 May 21;13(5):247-260. doi: 10.1302/2046-3758.135.BJR-2023-0320.R1.
7
NLRP3 Inflammasome Priming in the Retina of Diabetic Mice Requires REDD1-Dependent Activation of GSK3β.NLRP3 炎性小体在糖尿病小鼠视网膜中的预激活需要 REDD1 依赖性激活 GSK3β。
Invest Ophthalmol Vis Sci. 2024 Mar 5;65(3):34. doi: 10.1167/iovs.65.3.34.
8
LAMP2A, LAMP2B and LAMP2C: similar structures, divergent roles.LAMP2A、LAMP2B 和 LAMP2C:结构相似,作用不同。
Autophagy. 2023 Nov;19(11):2837-2852. doi: 10.1080/15548627.2023.2235196. Epub 2023 Jul 21.
9
Role of Oxidative Stress in Ocular Diseases: A Balancing Act.氧化应激在眼部疾病中的作用:一种平衡行为。
Metabolites. 2023 Jan 27;13(2):187. doi: 10.3390/metabo13020187.
10
PERK/ATF4-dependent expression of the stress response protein REDD1 promotes proinflammatory cytokine expression in the heart of obese mice.PERK/ATF4 依赖性应激反应蛋白 REDD1 的表达促进肥胖小鼠心脏中促炎细胞因子的表达。
Am J Physiol Endocrinol Metab. 2023 Jan 1;324(1):E62-E72. doi: 10.1152/ajpendo.00238.2022. Epub 2022 Nov 16.
应激反应蛋白 REDD1 作为糖尿病性视网膜病变中氧化应激的一个因果因素。
Free Radic Biol Med. 2021 Mar;165:127-136. doi: 10.1016/j.freeradbiomed.2021.01.041. Epub 2021 Jan 29.
4
Array programming with NumPy.使用 NumPy 进行数组编程。
Nature. 2020 Sep;585(7825):357-362. doi: 10.1038/s41586-020-2649-2. Epub 2020 Sep 16.
5
Mapping allosteric communications within individual proteins.绘制单个蛋白质内变构通讯的图谱。
Nat Commun. 2020 Jul 31;11(1):3862. doi: 10.1038/s41467-020-17618-2.
6
Diabetes enhances translation of mRNA in murine retinal Müller glia via a 4E-BP1/2-dependent mechanism.糖尿病通过 4E-BP1/2 依赖机制增强小鼠视网膜 Müller 胶质细胞中 mRNA 的翻译。
J Biol Chem. 2020 Jul 31;295(31):10831-10841. doi: 10.1074/jbc.RA120.013711. Epub 2020 May 31.
7
The stress response protein REDD1 promotes diabetes-induced oxidative stress in the retina by Keap1-independent Nrf2 degradation.应激反应蛋白 REDD1 通过 Keap1 非依赖性 Nrf2 降解促进糖尿病诱导的视网膜氧化应激。
J Biol Chem. 2020 May 22;295(21):7350-7361. doi: 10.1074/jbc.RA120.013093. Epub 2020 Apr 15.
8
Proteome-wide analysis of chaperone-mediated autophagy targeting motifs.伴侣蛋白介导的自噬靶向基序的蛋白质组分析。
PLoS Biol. 2019 May 31;17(5):e3000301. doi: 10.1371/journal.pbio.3000301. eCollection 2019 May.
9
REDD1 Activates a ROS-Generating Feedback Loop in the Retina of Diabetic Mice.REDD1 在糖尿病小鼠的视网膜中激活了一个 ROS 生成的反馈回路。
Invest Ophthalmol Vis Sci. 2019 May 1;60(6):2369-2379. doi: 10.1167/iovs.19-26606.
10
Cross-strand disulfides in the hydrogen bonding site of antiparallel β-sheet (aCSDhs): Forbidden disulfides that are highly strained, easily broken.氢键结合区反平行β-折叠中的链间二硫键(aCSDhs):高度应变、容易断裂的禁链二硫键。
Protein Sci. 2019 Jan;28(1):239-256. doi: 10.1002/pro.3545.