Suppr超能文献

确定连作导致羊肚菌产量降低的原因。

Determining why continuous cropping reduces the production of the morel .

作者信息

Wei-Ye Liu, Hong-Bo Guo, Ke-Xin Bi, Alekseevna Sibirina Lidiya, Xiao-Jian Qi, Xiao-Dan Yu

机构信息

College of Biological Science and Technology, Shenyang Agricultural University, Shenyang, China.

College of Life Engineering, Shenyang Institute of Technology, Fushun, China.

出版信息

Front Microbiol. 2022 Sep 12;13:903983. doi: 10.3389/fmicb.2022.903983. eCollection 2022.

Abstract

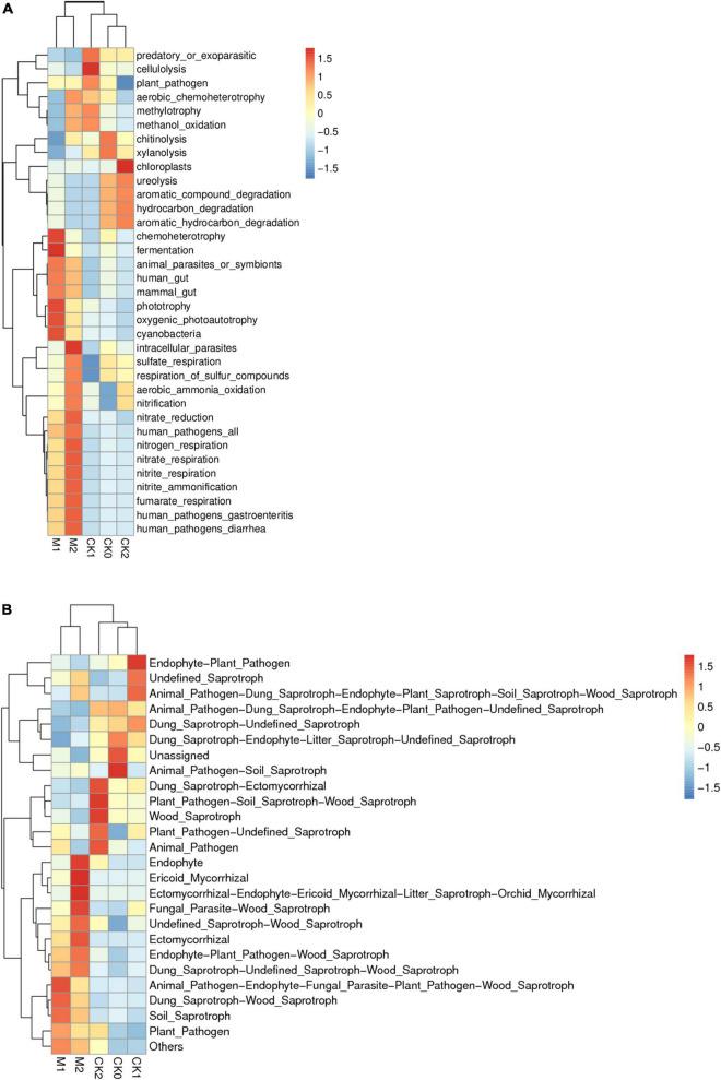
Artificial cultivation of and other morels is expanding in China, but continuous cropping reduces for unknown reasons. Here, we investigated soil that had been used or not used for cultivation for 0, 1, and 2 years. We found that the continuous cropping of substantially reduced the pH and the nutrient content of the hyphosphere soil and increased sclerotia formation by . Changes in the structure of bacterial and fungal communities were associated with levels of available nitrogen (N) and phosphorus in the soil. With continuous cropping, the richness and diversity of fungal and bacterial communities increased, but the abundance of and decreased and the abundance of pathogenic fungi increased. FAPROTAX analysis indicated that N cycle functions were enriched more with than without continuous cultivation, and that enrichment of N cycle and sulfate respiration functions was higher in the second than in the first year of cultivation. FunGuild analysis indicated that the functions related to pathotrophs and wood saprotrophs were enriched by cultivation. Overall, the results suggest that continuous cropping may reduce production by acidifying the soil and increasing the abundance of pathogenic fungi. Additional research is needed to determine whether increases in the abundance of pathogenic fungi and changes in soil chemistry result in the declines in production that occur with continuous cultivation.

摘要

羊肚菌及其他羊肚菌类在中国的人工栽培正在扩大,但连作会导致产量下降,原因不明。在此,我们调查了分别使用过0年、1年和2年的羊肚菌栽培土壤以及未使用过的土壤。我们发现,羊肚菌连作会显著降低菌丝际土壤的pH值和养分含量,并增加羊肚菌菌核的形成。细菌和真菌群落结构的变化与土壤中有效氮(N)和磷的含量有关。随着连作,真菌和细菌群落的丰富度和多样性增加,但羊肚菌和有益菌的丰度下降,致病真菌的丰度增加。FAPROTAX分析表明,与非连作相比,连作时氮循环功能的富集程度更高,且在栽培的第二年,氮循环和硫酸盐呼吸功能的富集程度高于第一年。FunGuild分析表明,羊肚菌栽培使与致病营养型和木腐生型相关的功能得到富集。总体而言,结果表明连作可能通过酸化土壤和增加致病真菌的丰度来降低羊肚菌产量。需要进一步研究以确定致病真菌丰度的增加和土壤化学性质的变化是否导致了羊肚菌连作时产量的下降。

https://cdn.ncbi.nlm.nih.gov/pmc/blobs/9fb4/9510911/a40f43add820/fmicb-13-903983-g001.jpg

文献AI研究员

20分钟写一篇综述,助力文献阅读效率提升50倍。

立即体验

用中文搜PubMed

大模型驱动的PubMed中文搜索引擎

马上搜索

文档翻译

学术文献翻译模型,支持多种主流文档格式。

立即体验