• 文献检索
  • 文档翻译
  • 深度研究
  • 学术资讯
  • Suppr Zotero 插件Zotero 插件
  • 邀请有礼
  • 套餐&价格
  • 历史记录
应用&插件
Suppr Zotero 插件Zotero 插件浏览器插件Mac 客户端Windows 客户端微信小程序
定价
高级版会员购买积分包购买API积分包
服务
文献检索文档翻译深度研究API 文档MCP 服务
关于我们
关于 Suppr公司介绍联系我们用户协议隐私条款
关注我们

Suppr 超能文献

核心技术专利:CN118964589B侵权必究
粤ICP备2023148730 号-1Suppr @ 2026

文献检索

告别复杂PubMed语法,用中文像聊天一样搜索,搜遍4000万医学文献。AI智能推荐,让科研检索更轻松。

立即免费搜索

文件翻译

保留排版,准确专业,支持PDF/Word/PPT等文件格式,支持 12+语言互译。

免费翻译文档

深度研究

AI帮你快速写综述,25分钟生成高质量综述,智能提取关键信息,辅助科研写作。

立即免费体验

临床分离的无共生 Entamoeba histolytica 株的基因表达及其对阿米巴病严重程度的影响。

Gene expression of axenically-isolated clinical Entamoeba histolytica strains and its impact on disease severity of amebiasis.

机构信息

AIDS Clinical Center, National Center for Global Health and Medicine, Tokyo, Japan.

Department of Parasitology, National Institutes of Infectious Diseases, Tokyo, Japan.

出版信息

PLoS Pathog. 2022 Sep 30;18(9):e1010880. doi: 10.1371/journal.ppat.1010880. eCollection 2022 Sep.

DOI:10.1371/journal.ppat.1010880
PMID:36178974
原文链接:https://pmc.ncbi.nlm.nih.gov/articles/PMC9555656/
Abstract

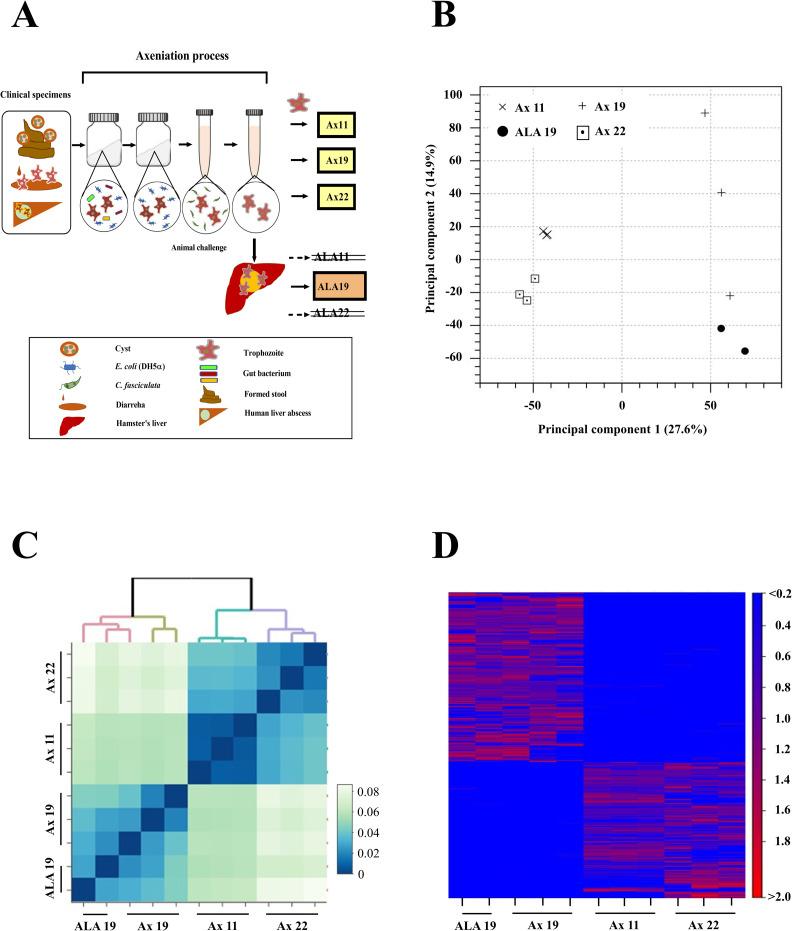
The severity of Entamoeba histolytica infection is determined by host immunology, pathogen virulence, and the intestinal environment. Conventional research for assessing pathogen virulence has been mainly performed using laboratory strains, such as a virulent HM-1: IMSS (HM-1) and an avirulent Rahman, under various artificial environmental conditions because of the difficulties of axenic isolation of the clinical strains. However, it is still unclear whether scientific knowledge based on laboratory strains are universally applicable to the true pathogenesis. Hereby, we performed transcriptomic analysis of clinical strains from patients with different degrees of disease severity, as well as HM-1 under different conditions. Even after several months of axenization, Clinical strains show the distinct profile in gene expression during in vitro passage, moreover, difference between any 2 of these strains was much greater than the changes on the liver challenge. Interestingly, 26 DEGs, which were closely related to the biological functions, were oppositely up- or down regulated between virulent Ax 19 (liver abscess) and avirulent Ax 11 (asymptomatic carrier). Additionally, RNAseq using laboratory strain (HM1) showed more than half of genes were differently expressed between continuously in vitro passaged HM1 (in vitro HM1) and periodically liver passaged HM1 (virulent HM1), which was much greater than the changes on the liver passage of virulent HM1. Also, transcriptomic analysis of a laboratory strain revealed that continuous environmental stress enhances its virulence via a shift in its gene expression profile. Changes in gene expression patterns on liver abscess formation were not consistent between clinical and laboratory strains.

摘要

溶组织内阿米巴感染的严重程度取决于宿主免疫、病原体毒力和肠道环境。由于临床株的无菌分离困难,评估病原体毒力的传统研究主要使用实验室株,如强毒 HM-1:IMSS(HM-1)和无毒 Rahman,在各种人工环境条件下进行。然而,基于实验室菌株的科学知识是否普遍适用于真实的发病机制仍不清楚。因此,我们对来自不同疾病严重程度患者的临床株以及不同条件下的 HM-1 进行了转录组分析。即使经过几个月的无菌分离,临床株在体外传代过程中的基因表达仍然表现出明显的特征,而且这些菌株中的任何两个之间的差异都比在肝脏挑战中的变化大得多。有趣的是,26 个差异表达基因(DEGs)与生物学功能密切相关,在毒力 Ax19(肝脓肿)和无毒 Ax11(无症状携带者)之间呈相反的上调或下调。此外,使用实验室株(HM1)进行 RNAseq 显示,连续体外传代的 HM1(体外 HM1)和周期性肝脏传代的 HM1(毒力 HM1)之间有一半以上的基因表达不同,这比毒力 HM1 的肝脏传代变化要大得多。此外,实验室株的转录组分析表明,连续的环境压力通过其基因表达谱的变化增强了其毒力。肝脏脓肿形成过程中基因表达模式的变化在临床株和实验室株之间并不一致。

https://cdn.ncbi.nlm.nih.gov/pmc/blobs/4ee2/9555656/8611434e662d/ppat.1010880.g005.jpg
https://cdn.ncbi.nlm.nih.gov/pmc/blobs/4ee2/9555656/1e5b183fb34d/ppat.1010880.g001.jpg
https://cdn.ncbi.nlm.nih.gov/pmc/blobs/4ee2/9555656/24e7467ca4d8/ppat.1010880.g002.jpg
https://cdn.ncbi.nlm.nih.gov/pmc/blobs/4ee2/9555656/80ba460d1faf/ppat.1010880.g003.jpg
https://cdn.ncbi.nlm.nih.gov/pmc/blobs/4ee2/9555656/b777406fe85a/ppat.1010880.g004.jpg
https://cdn.ncbi.nlm.nih.gov/pmc/blobs/4ee2/9555656/8611434e662d/ppat.1010880.g005.jpg
https://cdn.ncbi.nlm.nih.gov/pmc/blobs/4ee2/9555656/1e5b183fb34d/ppat.1010880.g001.jpg
https://cdn.ncbi.nlm.nih.gov/pmc/blobs/4ee2/9555656/24e7467ca4d8/ppat.1010880.g002.jpg
https://cdn.ncbi.nlm.nih.gov/pmc/blobs/4ee2/9555656/80ba460d1faf/ppat.1010880.g003.jpg
https://cdn.ncbi.nlm.nih.gov/pmc/blobs/4ee2/9555656/b777406fe85a/ppat.1010880.g004.jpg
https://cdn.ncbi.nlm.nih.gov/pmc/blobs/4ee2/9555656/8611434e662d/ppat.1010880.g005.jpg

相似文献

1
Gene expression of axenically-isolated clinical Entamoeba histolytica strains and its impact on disease severity of amebiasis.临床分离的无共生 Entamoeba histolytica 株的基因表达及其对阿米巴病严重程度的影响。
PLoS Pathog. 2022 Sep 30;18(9):e1010880. doi: 10.1371/journal.ppat.1010880. eCollection 2022 Sep.
2
Comparative proteomic analysis of two Entamoeba histolytica strains with different virulence phenotypes identifies peroxiredoxin as an important component of amoebic virulence.对两种具有不同毒力表型的溶组织内阿米巴菌株进行的比较蛋白质组学分析确定,过氧化物还原酶是阿米巴毒力的重要组成部分。
Mol Microbiol. 2006 Sep;61(6):1523-32. doi: 10.1111/j.1365-2958.2006.05344.x.
3
Identification of differentially expressed genes in virulent and nonvirulent Entamoeba species: potential implications for amebic pathogenesis.致病与非致病阿米巴物种中差异表达基因的鉴定:对阿米巴病发病机制的潜在影响
Infect Immun. 2006 Jan;74(1):340-51. doi: 10.1128/IAI.74.1.340-351.2006.
4
Genomic distribution of SINEs in Entamoeba histolytica strains: implication for genotyping.SINE 在溶组织内阿米巴株中的基因组分布:对基因分型的启示。
BMC Genomics. 2013 Jul 1;14:432. doi: 10.1186/1471-2164-14-432.
5
Entamoeba histolytica: virulence potential and sensitivity to metronidazole and emetine of four isolates possessing nonpathogenic zymodemes.溶组织内阿米巴:四种具有非致病性酶谱型的分离株的毒力潜能以及对甲硝唑和吐根碱的敏感性
Exp Parasitol. 1988 Aug;66(2):231-42. doi: 10.1016/0014-4894(88)90095-1.
6
Proteomic comparison of Entamoeba histolytica and Entamoeba dispar and the role of E. histolytica alcohol dehydrogenase 3 in virulence.溶组织内阿米巴与迪斯帕内阿米巴的蛋白质组比较及溶组织内阿米巴醇脱氢酶 3 在毒力中的作用。
PLoS Negl Trop Dis. 2009;3(4):e415. doi: 10.1371/journal.pntd.0000415. Epub 2009 Apr 14.
7
Experimental amebiasis. II. Hepatic amebiasis in the newborn hamster.实验性阿米巴病。II. 新生仓鼠的肝阿米巴病
Am J Trop Med Hyg. 1977 May;26(3):402-11.
8
Isolation of a strain-specific Entamoeba histolytica cDNA clone.一种特定菌株的溶组织内阿米巴 cDNA 克隆的分离
J Clin Microbiol. 1991 Apr;29(4):696-701. doi: 10.1128/jcm.29.4.696-701.1991.
9
Experimental amebiasis. I. Pathogenicity of axenically cultured Entamoeba histolytica in the brain of the newborn mouse.实验性阿米巴病。I. 无菌培养的溶组织内阿米巴对新生小鼠脑的致病性。
Am J Trop Med Hyg. 1977 May;26(3):393-401.
10
A severe combined immunodeficient (SCID) mouse model for infection with Entamoeba histolytica.一种用于溶组织内阿米巴感染的严重联合免疫缺陷(SCID)小鼠模型。
J Exp Med. 1992 Dec 1;176(6):1605-9. doi: 10.1084/jem.176.6.1605.

引用本文的文献

1
Exploring virulence and stress response in : insights from clinical strains.探索[具体研究对象]中的毒力和应激反应:来自临床菌株的见解
Microbiol Spectr. 2025 Jul;13(7):e0050625. doi: 10.1128/spectrum.00506-25. Epub 2025 Jun 9.
2
The evolutionary cancer genome theory and its reasoning.进化癌症基因组理论及其推理。
Genet Med Open. 2023 Apr 23;1(1):100809. doi: 10.1016/j.gimo.2023.100809. eCollection 2023.
3
Genes differentially expressed between pathogenic and non-pathogenic Entamoeba histolytica clones influence pathogenicity-associated phenotypes by multiple mechanisms.

本文引用的文献

1
Taxon-Specific Proteins of the Pathogenic Species and .致病种属的种属特异性蛋白和。
Front Cell Infect Microbiol. 2021 Mar 19;11:641472. doi: 10.3389/fcimb.2021.641472. eCollection 2021.
2
Queuine Is a Nutritional Regulator of Entamoeba histolytica Response to Oxidative Stress and a Virulence Attenuator.Queuine 是营养调节剂,可调节溶组织内阿米巴对氧化应激的反应,也是一种毒力减弱剂。
mBio. 2021 Mar 9;12(2):e03549-20. doi: 10.1128/mBio.03549-20.
3
Development of a CRISPR/Cas9 system in Entamoeba histolytica: proof of concept.在溶组织内阿米巴中开发 CRISPR/Cas9 系统:概念验证。
致病性和非致病性溶组织内阿米巴克隆之间差异表达的基因通过多种机制影响与致病性相关的表型。
PLoS Pathog. 2023 Dec 22;19(12):e1011745. doi: 10.1371/journal.ppat.1011745. eCollection 2023 Dec.
4
Diversity and Plasticity of Virulent Characteristics of ..的毒力特征的多样性和可塑性
Trop Med Infect Dis. 2023 Apr 29;8(5):255. doi: 10.3390/tropicalmed8050255.
5
Attenuation of In Vitro and In Vivo Virulence Is Associated with Repression of Gene Expression of AIG1 Gene in .体外和体内毒力的减弱与……中AIG1基因的基因表达受抑制有关。
Pathogens. 2023 Mar 21;12(3):489. doi: 10.3390/pathogens12030489.
Int J Parasitol. 2021 Feb;51(2-3):193-200. doi: 10.1016/j.ijpara.2020.09.005. Epub 2020 Nov 29.
4
Near-chromosome level genome assembly reveals ploidy diversity and plasticity in the intestinal protozoan parasite Entamoeba histolytica.近染色体水平的基因组组装揭示了肠道原生动物寄生虫溶组织内阿米巴的倍性多样性和可塑性。
BMC Genomics. 2020 Nov 23;21(1):813. doi: 10.1186/s12864-020-07167-9.
5
Advances in Biology Through Transcriptomic Analysis.通过转录组分析实现的生物学进展
Front Microbiol. 2019 Aug 20;10:1921. doi: 10.3389/fmicb.2019.01921. eCollection 2019.
6
Prevalence of cases of amebic liver abscess in a tertiary care centre in India: A study on risk factors, associated microflora and strain variation of Entamoeba histolytica.印度一家三级护理中心阿米巴肝脓肿病例的流行情况:对危险因素、相关微生物群和溶组织内阿米巴株变异的研究。
PLoS One. 2019 Apr 3;14(4):e0214880. doi: 10.1371/journal.pone.0214880. eCollection 2019.
7
TCC-GUI: a Shiny-based application for differential expression analysis of RNA-Seq count data.TCC-GUI:一个基于Shiny的用于RNA测序计数数据差异表达分析的应用程序。
BMC Res Notes. 2019 Mar 13;12(1):133. doi: 10.1186/s13104-019-4179-2.
8
Transcriptomic analysis reveals novel downstream regulatory motifs and highly transcribed virulence factor genes of Entamoeba histolytica.转录组分析揭示了溶组织内阿米巴的新型下游调控基序和高度转录的毒力因子基因。
BMC Genomics. 2019 Mar 12;20(1):206. doi: 10.1186/s12864-019-5570-z.
9
AIG1 affects in vitro and in vivo virulence in clinical isolates of Entamoeba histolytica.AIG1 影响临床分离株溶组织内阿米巴的体外和体内毒力。
PLoS Pathog. 2018 Mar 19;14(3):e1006882. doi: 10.1371/journal.ppat.1006882. eCollection 2018 Mar.
10
Measure transcript integrity using RNA-seq data.使用RNA测序数据测量转录本完整性。
BMC Bioinformatics. 2016 Feb 3;17:58. doi: 10.1186/s12859-016-0922-z.