Suppr超能文献

免疫调节性混合微纳纤维支架可促进血管再生。

Immunomodulatory hybrid micro-nanofiber scaffolds enhance vascular regeneration.

作者信息

Liu Siyang, Yao Liying, Wang Yumeng, Li Yi, Jia Yanju, Yang Yueyue, Li Na, Hu Yuanjing, Kong Deling, Dong Xianhao, Wang Kai, Zhu Meifeng

机构信息

College of Life Sciences, Key Laboratory of Bioactive Materials (Ministry of Education), State Key Laboratory of Medicinal Chemical Biology, Nankai University, Tianjin, 300071, China.

Tianjin Central Hospital of Obstetrics and Gynecology/ Tianjin Key Laboratory of Human Development and Reproductive Regulation, Tianjin Central Hospital of Gynecology Obstetrics, Tianjin, 300199, China.

出版信息

Bioact Mater. 2022 Sep 18;21:464-482. doi: 10.1016/j.bioactmat.2022.08.018. eCollection 2023 Mar.

Abstract

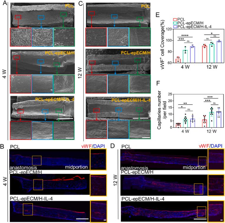
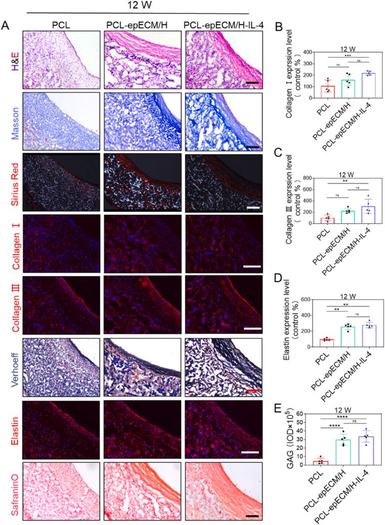
The inertness of synthetic polymer materials and the insufficient mechanical strength of reprocessed decellularized extracellular matrix (dECM) limited their promotive efforts on tissue regeneration. Here, we prepared a hybrid scaffold composed of PCL microfibers and human placental extracellular matrix (pECM) nanofibers by co-electrospinning, which was grafted with heparin and further absorbed with IL-4. The hybrid scaffold with improved hemocompatibility firstly switched macrophages to anti-inflammatory phenotype (increased by 18.1%) and then promoted migration, NO production, tube formation of endothelial cells (ECs), and migration and maturation of vascular smooth muscle cells (VSMCs), and ECM deposition and . ECs coverage rate increased by 8.6% and the thickness of the smooth muscle layer was 1.8 times more than PCL grafts at 12 wks. Our study realized the complementary advantages of synthetic polymer materials and dECM materials, and opened intriguing perspectives for the design and construction of small-diameter vascular grafts (SDVGs) and immune-regulated materials for other tissue regeneration.

摘要

合成高分子材料的惰性以及再处理去细胞细胞外基质(dECM)的机械强度不足限制了它们对组织再生的促进作用。在此,我们通过共电纺丝制备了一种由聚己内酯(PCL)微纤维和人胎盘细胞外基质(pECM)纳米纤维组成的混合支架,该支架接枝了肝素并进一步吸附了白细胞介素-4(IL-4)。具有改善血液相容性的混合支架首先将巨噬细胞转变为抗炎表型(增加18.1%),然后促进内皮细胞(ECs)的迁移、一氧化氮(NO)生成、管腔形成,以及血管平滑肌细胞(VSMCs)的迁移和成熟,还有细胞外基质(ECM)沉积。在12周时,ECs覆盖率增加了8.6%,平滑肌层厚度比PCL移植物多1.8倍。我们的研究实现了合成高分子材料和dECM材料的互补优势,并为小口径血管移植物(SDVGs)的设计和构建以及用于其他组织再生的免疫调节材料开辟了有趣的前景。

https://cdn.ncbi.nlm.nih.gov/pmc/blobs/77c1/9486249/5bd70392f0c2/ga1.jpg

文献AI研究员

20分钟写一篇综述,助力文献阅读效率提升50倍。

立即体验

用中文搜PubMed

大模型驱动的PubMed中文搜索引擎

马上搜索

文档翻译

学术文献翻译模型,支持多种主流文档格式。

立即体验