Suppr超能文献

通过改变HeLa癌细胞培养中Bcl-2、BAX、裂解的半胱天冬酶3的表达及细胞凋亡来发挥抗癌特性。 (注:原文by前少内容,翻译时进行了补充以使句子完整通顺)

Anti-cancer properties of by altering expression of Bcl-2, BAX, cleaved caspase 3 and apoptosis in HeLa cancer cell culture.

作者信息

Permatasari Happy Kurnia, Wewengkang Defny Silvia, Tertiana Nur Iedha, Muslim Farida Zharfani, Yusuf Muhammad, Baliulina Shintya Octaviana, Daud Vanessa Pradna Adyana, Setiawan Aurielle Annalicia, Nurkolis Fahrul

机构信息

Biochemistry and Biomolecular, Faculty of Medicine, Brawijaya University, Malang, Indonesia.

Pharmacy, Faculty of Mathematics and Sciences, Sam Ratulangi University, Manado, Indonesia.

出版信息

Front Oncol. 2022 Sep 20;12:964816. doi: 10.3389/fonc.2022.964816. eCollection 2022.

Abstract

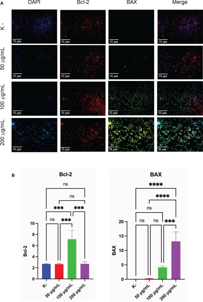
The main cause of cervical cancer is infection with Human Papilloma Virus (HPV). Loss of apoptotic control allows cancer cells to survive longer and allows time for mutation accumulation thereby increasing the ability to invade during tumor development. Treatment options for cervical cancer today are surgery, radiotherapy, and chemotherapy. Toxicity to normal cells, adverse side effects, and drug resistance are the main barriers to the use of chemotherapy. Among marine organisms such as bacteria, fungi, actinobacteria, and seaweed have been used for the treatment of cancer. has bioactive metabolites, namely alkaloids, terpenoids, flavonoids, steroids and tannins and its bioactivity has been reported against many diseases including cancer. This study aimed to evaluate the anticancer activity of on cervical cancer cells. The study used a true experimental post-test only control group design to determine the effect of extract on cancer cells. extract was given in doses of 50 μg/mL, 100 μg/mL, 200 μg/mL, and 0 μg/mL as controls. Quantitative measurement of apoptosis was measured using flowcytometry and the expression of Bcl-2, BAX, and cleaved-caspase 3 as pro and anti-apoptotic proteins was measured using immunofluorescence. Trypan blue exclusion test was performed to measure cell viability. extract significantly increased the expression of pro-apoptotic proteins BAX and cleaved caspase-3 compared to controls. Annexin V-PI analysis showed the induction of apoptosis in treated cells and decreased cell viability at 24 hours and 48 hours post-treatment (p-value <0.05). extract has potential as an anti-cancer with pro-apoptotic and anti-proliferative activity on cancer cells and can be explored further as a cervical cancer therapy.

摘要

宫颈癌的主要病因是感染人乳头瘤病毒(HPV)。凋亡控制的丧失使癌细胞存活时间更长,并为突变积累提供时间,从而在肿瘤发展过程中增加侵袭能力。当今宫颈癌的治疗选择包括手术、放疗和化疗。对正常细胞的毒性、不良副作用和耐药性是化疗应用的主要障碍。在诸如细菌、真菌、放线菌和海藻等海洋生物中,已有用于癌症治疗的报道。其具有生物活性代谢产物,即生物碱、萜类化合物、黄酮类化合物、类固醇和单宁,并且其生物活性已被报道可对抗包括癌症在内的多种疾病。本研究旨在评估[具体物质]对[具体宫颈癌]细胞的抗癌活性。该研究采用仅后测的真实验对照组设计,以确定[具体提取物]对[具体癌症]细胞的作用。[具体提取物]分别以50μg/mL、100μg/mL、200μg/mL的剂量给药,并以0μg/mL作为对照。使用流式细胞术定量测量凋亡,并使用免疫荧光测量促凋亡和抗凋亡蛋白Bcl-2、BAX和裂解的半胱天冬酶-3的表达。进行台盼蓝排斥试验以测量细胞活力。与对照组相比,[具体提取物]显著增加了促凋亡蛋白BAX和裂解的半胱天冬酶-3的表达。膜联蛋白V-碘化丙啶分析显示处理后24小时和48小时处理细胞中凋亡的诱导以及[具体细胞]活力的降低(p值<0.05)。[具体提取物]具有作为抗癌剂的潜力,对[具体癌症]细胞具有促凋亡和抗增殖活性,并且可以作为宫颈癌治疗方法进一步探索。

https://cdn.ncbi.nlm.nih.gov/pmc/blobs/0a10/9530281/e340ab52ed2f/fonc-12-964816-g001.jpg

文献AI研究员

20分钟写一篇综述,助力文献阅读效率提升50倍。

立即体验

用中文搜PubMed

大模型驱动的PubMed中文搜索引擎

马上搜索

文档翻译

学术文献翻译模型,支持多种主流文档格式。

立即体验