• 文献检索
  • 文档翻译
  • 深度研究
  • 学术资讯
  • Suppr Zotero 插件Zotero 插件
  • 邀请有礼
  • 套餐&价格
  • 历史记录
应用&插件
Suppr Zotero 插件Zotero 插件浏览器插件Mac 客户端Windows 客户端微信小程序
定价
高级版会员购买积分包购买API积分包
服务
文献检索文档翻译深度研究API 文档MCP 服务
关于我们
关于 Suppr公司介绍联系我们用户协议隐私条款
关注我们

Suppr 超能文献

核心技术专利:CN118964589B侵权必究
粤ICP备2023148730 号-1Suppr @ 2026

文献检索

告别复杂PubMed语法,用中文像聊天一样搜索,搜遍4000万医学文献。AI智能推荐,让科研检索更轻松。

立即免费搜索

文件翻译

保留排版,准确专业,支持PDF/Word/PPT等文件格式,支持 12+语言互译。

免费翻译文档

深度研究

AI帮你快速写综述,25分钟生成高质量综述,智能提取关键信息,辅助科研写作。

立即免费体验

抑制细胞色素 P450 会增强赭曲霉毒素 A 的肾毒性和肝毒性。

Inhibition of cytochrome P450 enhances the nephro- and hepatotoxicity of ochratoxin A.

机构信息

Leibniz Research Centre for Working Environment and Human Factors, Technical University Dortmund, Ardeystr. 67, 44139, Dortmund, Germany.

Department of Forensic Medicine and Toxicology, Faculty of Veterinary Medicine, South Valley University, Qena, 83523, Egypt.

出版信息

Arch Toxicol. 2022 Dec;96(12):3349-3361. doi: 10.1007/s00204-022-03395-y. Epub 2022 Oct 13.

DOI:10.1007/s00204-022-03395-y
PMID:36227364
原文链接:https://pmc.ncbi.nlm.nih.gov/articles/PMC9584869/
Abstract

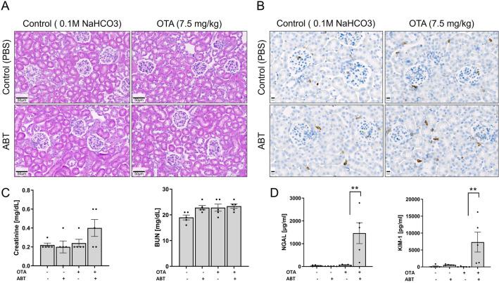
The mycotoxin ochratoxin A (OTA) is a contaminant in food that causes nephrotoxicity and to a minor degree hepatotoxicity. Recently, we observed that OTA induces liver damage preferentially to the cytochrome P450 (CYP)-expressing pericentral lobular zone, similar to hepatotoxic substances known to be metabolically toxified by CYP, such as acetaminophen or carbon tetrachloride. To investigate whether CYP influences OTA toxicity, we used a single dose of OTA (7.5 mg/kg; intravenous) with and without pre-treatment with the pan CYP-inhibitor 1-aminobenzotriazole (ABT) 2 h before OTA administration. Blood, urine, as well as liver and kidney tissue samples were collected 24 h after OTA administration for biochemical and histopathological analyses. Inhibition of CYPs by ABT strongly increased the nephro- and hepatotoxicity of OTA. The urinary kidney damage biomarkers kidney injury molecule-1 (KIM-1) and neutrophil gelatinase-associated lipocalin (NGAL) were increased > 126-fold and > 20-fold, respectively, in mice treated with ABT and OTA compared to those receiving OTA alone. The blood biomarkers of liver damage, alanine transaminase (ALT) and aspartate transaminase (AST) both increased > 21- and 30-fold, respectively, when OTA was administered to ABT pre-treated mice compared to the effect of OTA alone. Histological analysis of the liver revealed a pericentral lobular damage induced by OTA despite CYP-inhibition by ABT. Administration of ABT alone caused no hepato- or nephrotoxicity. Overall, the results presented are compatible with a scenario where CYPs mediate the detoxification of OTA, yet the mechanisms responsible for the pericental liver damage pattern still remain to be elucidated.

摘要

真菌毒素赭曲霉毒素 A(OTA)是一种食品污染物,可引起肾毒性,并且在较小程度上引起肝毒性。最近,我们观察到 OTA 优先诱导肝脏损伤,主要是 CYP 表达的中央小叶区,类似于已知被 CYP 代谢解毒的肝毒性物质,如对乙酰氨基酚或四氯化碳。为了研究 CYP 是否影响 OTA 毒性,我们使用了单次剂量的 OTA(7.5mg/kg;静脉内),并用 CYP 泛抑制剂 1-氨基苯并三唑(ABT)预处理 2 小时,然后在 OTA 给药前进行预处理。在 OTA 给药后 24 小时采集血液、尿液以及肝和肾组织样本,用于生化和组织病理学分析。ABT 抑制 CYP 强烈增加了 OTA 的肾毒性和肝毒性。尿液肾脏损伤生物标志物肾损伤分子-1(KIM-1)和中性粒细胞明胶酶相关脂质运载蛋白(NGAL)在接受 ABT 和 OTA 治疗的小鼠中分别增加了 126 倍和 20 倍以上,而在单独接受 OTA 的小鼠中则增加了 126 倍和 20 倍以上。接受 OTA 治疗的 ABT 预处理小鼠的血液肝损伤生物标志物丙氨酸转氨酶(ALT)和天冬氨酸转氨酶(AST)均分别增加了 21 倍和 30 倍以上,而单独接受 OTA 的效果则增加了 21 倍和 30 倍以上。肝组织学分析显示,尽管 ABT 抑制了 CYP,但 OTA 仍引起中央小叶损伤。单独给予 ABT 不会引起肝或肾毒性。总体而言,所呈现的结果与 CYP 介导 OTA 解毒的情况相符,但负责中央肝损伤模式的机制仍有待阐明。

https://cdn.ncbi.nlm.nih.gov/pmc/blobs/3d4b/9584869/01c8b9242f23/204_2022_3395_Fig7_HTML.jpg
https://cdn.ncbi.nlm.nih.gov/pmc/blobs/3d4b/9584869/0127aff7ddf8/204_2022_3395_Fig1_HTML.jpg
https://cdn.ncbi.nlm.nih.gov/pmc/blobs/3d4b/9584869/bbb8ebe85557/204_2022_3395_Fig2_HTML.jpg
https://cdn.ncbi.nlm.nih.gov/pmc/blobs/3d4b/9584869/433d5d6ff78a/204_2022_3395_Fig3_HTML.jpg
https://cdn.ncbi.nlm.nih.gov/pmc/blobs/3d4b/9584869/c3297950a21e/204_2022_3395_Fig4_HTML.jpg
https://cdn.ncbi.nlm.nih.gov/pmc/blobs/3d4b/9584869/69faeecae959/204_2022_3395_Fig5_HTML.jpg
https://cdn.ncbi.nlm.nih.gov/pmc/blobs/3d4b/9584869/811b000ad632/204_2022_3395_Fig6_HTML.jpg
https://cdn.ncbi.nlm.nih.gov/pmc/blobs/3d4b/9584869/01c8b9242f23/204_2022_3395_Fig7_HTML.jpg
https://cdn.ncbi.nlm.nih.gov/pmc/blobs/3d4b/9584869/0127aff7ddf8/204_2022_3395_Fig1_HTML.jpg
https://cdn.ncbi.nlm.nih.gov/pmc/blobs/3d4b/9584869/bbb8ebe85557/204_2022_3395_Fig2_HTML.jpg
https://cdn.ncbi.nlm.nih.gov/pmc/blobs/3d4b/9584869/433d5d6ff78a/204_2022_3395_Fig3_HTML.jpg
https://cdn.ncbi.nlm.nih.gov/pmc/blobs/3d4b/9584869/c3297950a21e/204_2022_3395_Fig4_HTML.jpg
https://cdn.ncbi.nlm.nih.gov/pmc/blobs/3d4b/9584869/69faeecae959/204_2022_3395_Fig5_HTML.jpg
https://cdn.ncbi.nlm.nih.gov/pmc/blobs/3d4b/9584869/811b000ad632/204_2022_3395_Fig6_HTML.jpg
https://cdn.ncbi.nlm.nih.gov/pmc/blobs/3d4b/9584869/01c8b9242f23/204_2022_3395_Fig7_HTML.jpg

相似文献

1
Inhibition of cytochrome P450 enhances the nephro- and hepatotoxicity of ochratoxin A.抑制细胞色素 P450 会增强赭曲霉毒素 A 的肾毒性和肝毒性。
Arch Toxicol. 2022 Dec;96(12):3349-3361. doi: 10.1007/s00204-022-03395-y. Epub 2022 Oct 13.
2
Endotoxin pretreatment protects against the hepatotoxicity of acetaminophen and carbon tetrachloride: role of cytochrome P450 suppression.内毒素预处理可预防对乙酰氨基酚和四氯化碳的肝毒性:细胞色素P450抑制的作用
Toxicology. 2000 Jul 5;147(3):167-76. doi: 10.1016/s0300-483x(00)00193-1.
3
Microphysiological system modeling of ochratoxin A-associated nephrotoxicity.微生理系统对赭曲霉毒素 A 相关性肾毒性的建模研究。
Toxicology. 2020 Nov;444:152582. doi: 10.1016/j.tox.2020.152582. Epub 2020 Sep 6.
4
Dietary diacetylene falcarindiol induces phase 2 drug-metabolizing enzymes and blocks carbon tetrachloride-induced hepatotoxicity in mice through suppression of lipid peroxidation.膳食二乙炔法呢醇通过抑制脂质过氧化诱导小鼠Ⅱ相药物代谢酶并阻断四氯化碳诱导的肝毒性。
Biol Pharm Bull. 2011;34(3):371-8. doi: 10.1248/bpb.34.371.
5
Fermented whey modulated AFB1 and OTA-induced hepatotoxicity and nephrotoxicity A relative and absolute quantification about sex differences.发酵乳清调节黄曲霉毒素 B1 和赭曲霉毒素 A 诱导的肝毒性和肾毒性:关于性别差异的相对和绝对定量。
Toxicol Mech Methods. 2023 Nov;33(6):529-540. doi: 10.1080/15376516.2023.2195488. Epub 2023 Apr 10.
6
Discovery of common urinary biomarkers for hepatotoxicity induced by carbon tetrachloride, acetaminophen and methotrexate by mass spectrometry-based metabolomics.基于质谱代谢组学发现四氯化碳、对乙酰氨基酚和甲氨蝶呤诱导肝毒性的常见尿液生物标志物。
J Appl Toxicol. 2012 Jul;32(7):505-20. doi: 10.1002/jat.1746. Epub 2011 Dec 1.
7
Selenium Yeast Alleviates Ochratoxin A-Induced Hepatotoxicity via Modulation of the PI3K/AKT and Nrf2/Keap1 Signaling Pathways in Chickens.硒酵母通过调节 PI3K/AKT 和 Nrf2/Keap1 信号通路缓解鸡黄曲霉毒素 A 诱导的肝毒性。
Toxins (Basel). 2020 Feb 25;12(3):143. doi: 10.3390/toxins12030143.
8
Clock gene mPer2 functions in diurnal variation of acetaminophen induced hepatotoxicity in mice.时钟基因mPer2在对乙酰氨基酚诱导的小鼠肝毒性的昼夜变化中起作用。
Exp Toxicol Pathol. 2011 Sep;63(6):581-5. doi: 10.1016/j.etp.2010.04.011. Epub 2010 May 15.
9
Hepato-protective effect of resveratrol against acetaminophen-induced liver injury is associated with inhibition of CYP-mediated bioactivation and regulation of SIRT1-p53 signaling pathways.白藜芦醇对乙酰氨基酚诱导的肝损伤的肝保护作用与抑制CYP介导的生物活化及SIRT1-p53信号通路的调节有关。
Toxicol Lett. 2015 Jul 16;236(2):82-9. doi: 10.1016/j.toxlet.2015.05.001. Epub 2015 May 5.
10
Enalapril hepatotoxicity in the rat. Effects of modulators of cytochrome P450 and glutathione.依那普利对大鼠的肝毒性。细胞色素P450和谷胱甘肽调节剂的作用。
Biochem Pharmacol. 1992 Nov 3;44(9):1803-10. doi: 10.1016/0006-2952(92)90075-t.

引用本文的文献

1
Assessing the fungal contamination and potential impact of ochratoxigenic species on cocoa beans from cocoa-growing regions of Ghana.评估加纳可可种植区可可豆中曲霉毒素产生菌的真菌污染情况及其潜在影响。
Sci Prog. 2025 Jan-Mar;108(1):368504241311963. doi: 10.1177/00368504241311963.
2
Ochratoxin A in food commodities: A review of occurrence, toxicity, and management strategies.食品中的赭曲霉毒素A:关于其存在、毒性及管理策略的综述
Heliyon. 2024 Oct 12;10(20):e39313. doi: 10.1016/j.heliyon.2024.e39313. eCollection 2024 Oct 30.
3
Ochratoxin A and Its Role in Cancer Development: A Comprehensive Review.

本文引用的文献

1
Hypoalbuminemia affects the spatio-temporal tissue distribution of ochratoxin A in liver and kidneys: consequences for organ toxicity.低白蛋白血症影响肝、肾组织中赭曲霉毒素 A 的时-空间分布:对器官毒性的影响。
Arch Toxicol. 2022 Nov;96(11):2967-2981. doi: 10.1007/s00204-022-03361-8. Epub 2022 Aug 13.
2
Interruption of bile acid uptake by hepatocytes after acetaminophen overdose ameliorates hepatotoxicity.乙酰氨基酚过量后肝细胞摄取胆汁酸的中断可改善肝毒性。
J Hepatol. 2022 Jul;77(1):71-83. doi: 10.1016/j.jhep.2022.01.020. Epub 2022 Feb 5.
3
Loss of bile salt export pump aggravates lipopolysaccharide-induced liver injury in mice due to impaired hepatic endotoxin clearance.
赭曲霉毒素A及其在癌症发展中的作用:综述
Cancers (Basel). 2024 Oct 14;16(20):3473. doi: 10.3390/cancers16203473.
4
Ochratoxin A induces hepatic and renal toxicity in mice through increased oxidative stress, mitochondrial damage, and multiple cell death mechanisms.赭曲霉毒素 A 通过增加氧化应激、线粒体损伤和多种细胞死亡机制诱导小鼠的肝和肾毒性。
Arch Toxicol. 2024 Jul;98(7):2281-2295. doi: 10.1007/s00204-024-03732-3. Epub 2024 Mar 28.
5
Protective Effects of a Red Orange and Lemon Extract (RLE) on the Hepatotoxicity Induced by Ochratoxin A in Rats.红橙和柠檬提取物(RLE)对大鼠赭曲霉毒素A诱导的肝毒性的保护作用。
Antioxidants (Basel). 2024 Feb 27;13(3):289. doi: 10.3390/antiox13030289.
6
Integrated data from intravital imaging and HPLC-MS/MS analysis reveal large interspecies differences in AFB metabolism in mice and rats.来自活体成像和高效液相色谱-串联质谱分析的综合数据揭示了小鼠和大鼠中黄曲霉毒素B(AFB)代谢存在巨大的种间差异。
Arch Toxicol. 2024 Apr;98(4):1081-1093. doi: 10.1007/s00204-024-03688-4. Epub 2024 Mar 4.
7
Optimised Fermentation Production of Radiolabelled Ochratoxin A by with Maximum C in the Pentaketide Moiety for Exploring Its Rat Renal Toxicology.利用 优化发酵生产放射性标记的赭曲毒素 A,使五聚体部分的 C 达到最大值,用于探索其大鼠肾毒性。
Toxins (Basel). 2023 Dec 22;16(1):8. doi: 10.3390/toxins16010008.
8
Cognitive Functions, Neurotransmitter Alterations, and Hippocampal Microstructural Changes in Mice Caused by Feeding on Western Diet.西方饮食喂养导致小鼠认知功能、神经递质改变和海马微结构变化。
Cells. 2023 Sep 21;12(18):2331. doi: 10.3390/cells12182331.
9
Basic concepts of mixture toxicity and relevance for risk evaluation and regulation.混合物毒性的基本概念及其与风险评估和监管的相关性。
Arch Toxicol. 2023 Nov;97(11):3005-3017. doi: 10.1007/s00204-023-03565-6. Epub 2023 Aug 24.
10
G × E interactions as a basis for toxicological uncertainty.G×E 相互作用作为毒理学不确定性的基础。
Arch Toxicol. 2023 Jul;97(7):2035-2049. doi: 10.1007/s00204-023-03500-9. Epub 2023 Jun 1.
胆汁盐输出泵缺失会导致肝脏对内毒素清除能力受损,从而加重脂多糖诱导的小鼠肝损伤。
Hepatology. 2022 May;75(5):1095-1109. doi: 10.1002/hep.32289. Epub 2022 Jan 19.
4
Biomarkers of Deoxynivalenol, Citrinin, Ochratoxin A and Zearalenone in Pigs after Exposure to Naturally Contaminated Feed Close to Guidance Values.猪在接近指导值的自然污染饲料暴露后脱氧雪腐镰刀菌烯醇、桔霉素、赭曲霉毒素 A 和玉米赤霉烯酮的生物标志物。
Toxins (Basel). 2021 Oct 22;13(11):750. doi: 10.3390/toxins13110750.
5
Spatio-Temporal Multiscale Analysis of Western Diet-Fed Mice Reveals a Translationally Relevant Sequence of Events during NAFLD Progression.高脂肪西式饮食喂养小鼠的时空多尺度分析揭示了 NAFLD 进展过程中具有翻译相关性的一系列事件。
Cells. 2021 Sep 23;10(10):2516. doi: 10.3390/cells10102516.
6
Transcriptomic Cross-Species Analysis of Chronic Liver Disease Reveals Consistent Regulation Between Humans and Mice.慢性肝病的转录组跨物种分析揭示了人类和小鼠之间的一致调控
Hepatol Commun. 2022 Jan;6(1):161-177. doi: 10.1002/hep4.1797. Epub 2021 Aug 28.
7
Gut microbiota depletion exacerbates cholestatic liver injury via loss of FXR signalling.肠道微生物群的耗竭通过法尼醇X受体(FXR)信号通路的丧失加剧胆汁淤积性肝损伤。
Nat Metab. 2021 Sep;3(9):1228-1241. doi: 10.1038/s42255-021-00452-1. Epub 2021 Sep 22.
8
In Vitro and In Vivo Analysis of Ochratoxin A-Derived Glucuronides and Mercapturic Acids as Biomarkers of Exposure.体外和体内分析黄曲霉毒素 A 衍生的葡萄糖醛酸苷和硫醚尿酸盐作为暴露生物标志物。
Toxins (Basel). 2021 Aug 23;13(8):587. doi: 10.3390/toxins13080587.
9
Subcellular spatio-temporal intravital kinetics of aflatoxin B and ochratoxin A in liver and kidney.黄曲霉毒素 B 和赭曲霉毒素 A 在肝和肾中的亚细胞时空活体动力学。
Arch Toxicol. 2021 Jun;95(6):2163-2177. doi: 10.1007/s00204-021-03073-5. Epub 2021 May 18.
10
Intestinal Dysbiosis Amplifies Acetaminophen-Induced Acute Liver Injury.肠道菌群失调会加剧对乙酰氨基酚诱导的急性肝损伤。
Cell Mol Gastroenterol Hepatol. 2021;11(4):909-933. doi: 10.1016/j.jcmgh.2020.11.002. Epub 2020 Nov 12.