Department of Molecular Biosciences, The Wenner-Gren Institute, Stockholm University, 10691, Stockholm, Sweden.
Department of Biochemistry and Biophysics, Stockholm University, 10691, Stockholm, Sweden.
Nat Commun. 2022 Oct 13;13(1):6061. doi: 10.1038/s41467-022-33641-x.
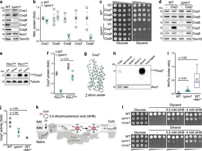
Overexposure to manganese disrupts cellular energy metabolism across species, but the molecular mechanism underlying manganese toxicity remains enigmatic. Here, we report that excess cellular manganese selectively disrupts coenzyme Q (CoQ) biosynthesis, resulting in failure of mitochondrial bioenergetics. While respiratory chain complexes remain intact, the lack of CoQ as lipophilic electron carrier precludes oxidative phosphorylation and leads to premature cell and organismal death. At a molecular level, manganese overload causes mismetallation and proteolytic degradation of Coq7, a diiron hydroxylase that catalyzes the penultimate step in CoQ biosynthesis. Coq7 overexpression or supplementation with a CoQ headgroup analog that bypasses Coq7 function fully corrects electron transport, thus restoring respiration and viability. We uncover a unique sensitivity of a diiron enzyme to mismetallation and define the molecular mechanism for manganese-induced bioenergetic failure that is conserved across species.
过量的锰会破坏不同物种的细胞能量代谢,但锰毒性的分子机制仍然是个谜。在这里,我们报告说,过量的细胞锰会选择性地破坏辅酶 Q(CoQ)的生物合成,导致线粒体生物能量学的失败。虽然呼吸链复合物保持完整,但由于 CoQ 作为亲脂性电子载体的缺乏,阻止了氧化磷酸化,导致细胞和生物体过早死亡。在分子水平上,锰过载会导致 Coq7 的错配位和蛋白水解降解,Coq7 是一种二铁羟化酶,催化 CoQ 生物合成的倒数第二步。Coq7 的过表达或补充 CoQ 头部类似物,完全绕过 Coq7 的功能,可纠正电子传递,从而恢复呼吸和活力。我们揭示了一种独特的二铁酶对错配位的敏感性,并定义了锰诱导的生物能量衰竭的分子机制,这种机制在不同物种中是保守的。