Cai Hongshi, Liang Jianfeng, Jiang Yaoqi, Tan Rukeng, Hou Chen, Hou Jinsong
Department of Oral and Maxillofacial Surgery, Hospital of Stomatology, Guanghua School of Stomatology, Sun Yat-sen University, Guangzhou 510055, China.
Guangdong Provincial Key Laboratory of Stomatology, Guanghua School of Stomatology, Sun Yat-sen University, Guangzhou 510080, China.
Cancers (Basel). 2022 Sep 25;14(19):4657. doi: 10.3390/cancers14194657.
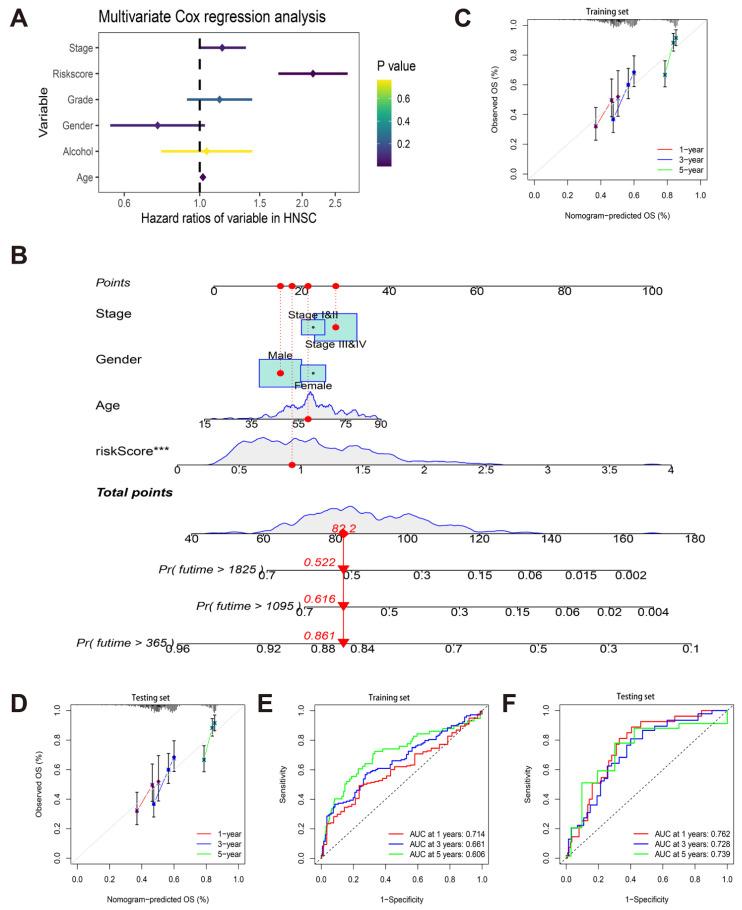
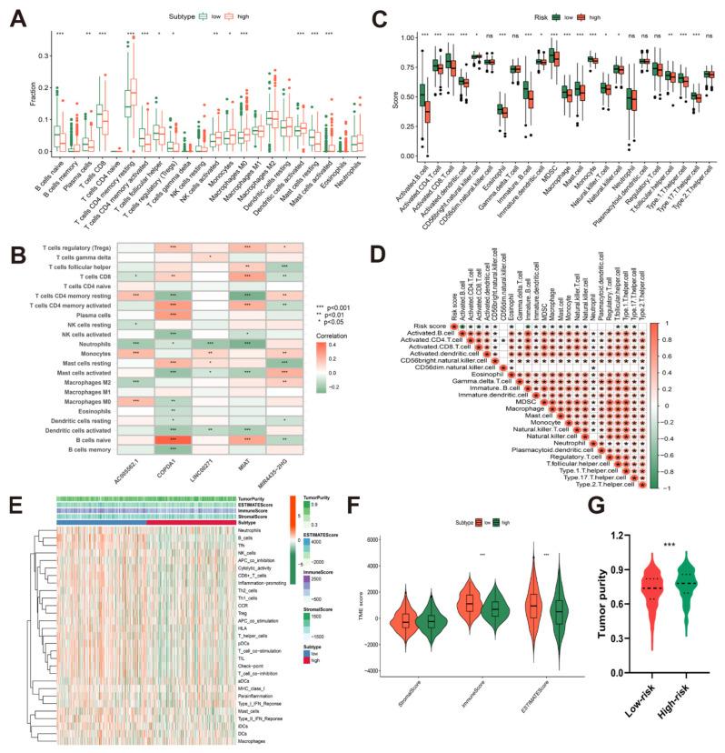
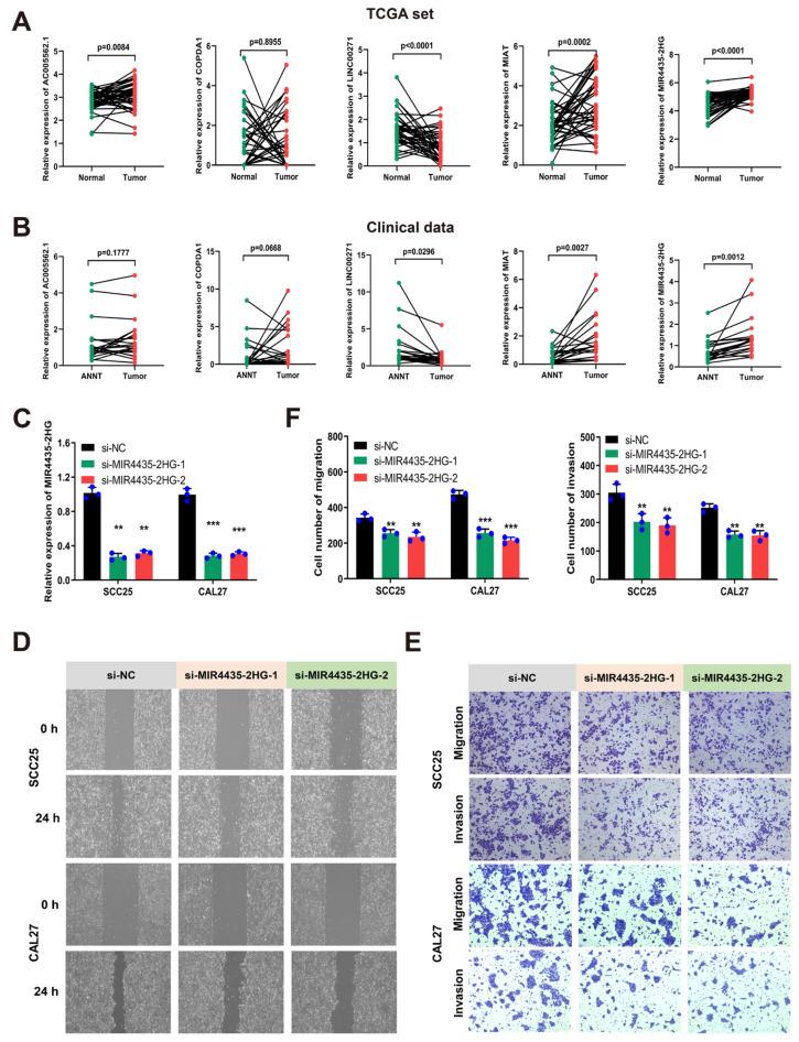
At present, the prognostic value of N6-methyladenosine (m6A)-related enhancer RNAs (eRNAs) for head and neck squamous cell carcinoma (HNSCC) still remains unclear. Our study aims to explore the prognostic value of m6A-related eRNAs in HNSCC patients and their potential significance in immune infiltration and immunotherapy. We constructed a 5 m6A-related eRNAs risk model from The Cancer Genome Atlas (TCGA) HNSCC dataset, using univariate and multivariate Cox and least absolute shrinkage and selection operator (LASSO) regression analysis. Based on the SRAMP website and in vitro experiments, it was verified that these 5 m6A-related eRNAs had m6A sites, the expression of which was regulated by corresponding m6A regulators. Moreover, we constructed a nomogram base on 5 mA-related eRNAs and confirmed the consistency and robustness of an internal TCGA testing set. Further analysis found that the risk score was positively associated with low overall survival (OS), tumor cell metastasis, metabolic reprogramming, low immune surveillance, lower expression of immune-related genes, and higher expression of targeted genes. Finally, we verified that silencing MIR4435-2HG inhibited HNSCC cell migration and invasion. This study contributes to the understanding of the characteristics of m6A-related eRNAs in HNSCC and provides a reference for effective immunotherapy and targeted therapy.
目前,N6-甲基腺苷(m6A)相关增强子RNA(eRNAs)对头颈部鳞状细胞癌(HNSCC)的预后价值仍不清楚。我们的研究旨在探讨m6A相关eRNAs在HNSCC患者中的预后价值及其在免疫浸润和免疫治疗中的潜在意义。我们使用单变量和多变量Cox以及最小绝对收缩和选择算子(LASSO)回归分析,从癌症基因组图谱(TCGA)HNSCC数据集中构建了一个包含5个m6A相关eRNAs的风险模型。基于SRAMP网站和体外实验,证实这5个m6A相关eRNAs具有m6A位点,其表达受相应m6A调节因子的调控。此外,我们基于5个与mA相关的eRNAs构建了列线图,并证实了TCGA内部测试集的一致性和稳健性。进一步分析发现,风险评分与低总生存期(OS)、肿瘤细胞转移、代谢重编程、低免疫监视、免疫相关基因低表达以及靶向基因高表达呈正相关。最后,我们证实沉默MIR4435-2HG可抑制HNSCC细胞的迁移和侵袭。本研究有助于了解HNSCC中m6A相关eRNAs的特征,并为有效的免疫治疗和靶向治疗提供参考。