Suppr超能文献

前列腺癌中与细胞焦亡相关的lncRNA特征鉴定及AC005253.1作为细胞焦亡相关癌基因的研究

Identification of pyroptosis-related lncRNA signature and AC005253.1 as a pyroptosis-related oncogene in prostate cancer.

作者信息

Yu JiangFan, Tang Rui, Li JinYu

机构信息

Department of Dermatology, Second Xiangya Hospital, Central South University, Changsha, China.

Department of Rheumatology and Immunology, Second Xiangya Hospital, Central South University, Changsha, China.

出版信息

Front Oncol. 2022 Sep 29;12:991165. doi: 10.3389/fonc.2022.991165. eCollection 2022.

Abstract

BACKGROUND

Pyroptosis and prostate cancer (PCa) are closely related. The role of pyroptosis-related long non-coding RNAs (lncRNAs) (PRLs) in PCa remains elusive. This study aimed to explore the relationship between PRL and PCa prognosis.

METHODS

Gene expression and clinical signatures were obtained from The Cancer Genome Atlas and Gene Expression Omnibus databases. A PRL risk prediction model was established by survival random forest analysis and least absolute shrinkage and selection operator regression. Functional enrichment, immune status, immune checkpoints, genetic mutations, and drug susceptibility analyses related to risk scores were performed by the single-sample gene set enrichment analysis, gene set variation analysis, and copy number variation analysis. PRL expression was verified in PCa cells. Cell Counting Kit-8, 5-ethynyl-2'-deoxyuridine, wound healing, transwell, and Western blotting assay were used to detect the proliferation, migration, invasion, and pyroptosis of PCa cells, respectively.

RESULTS

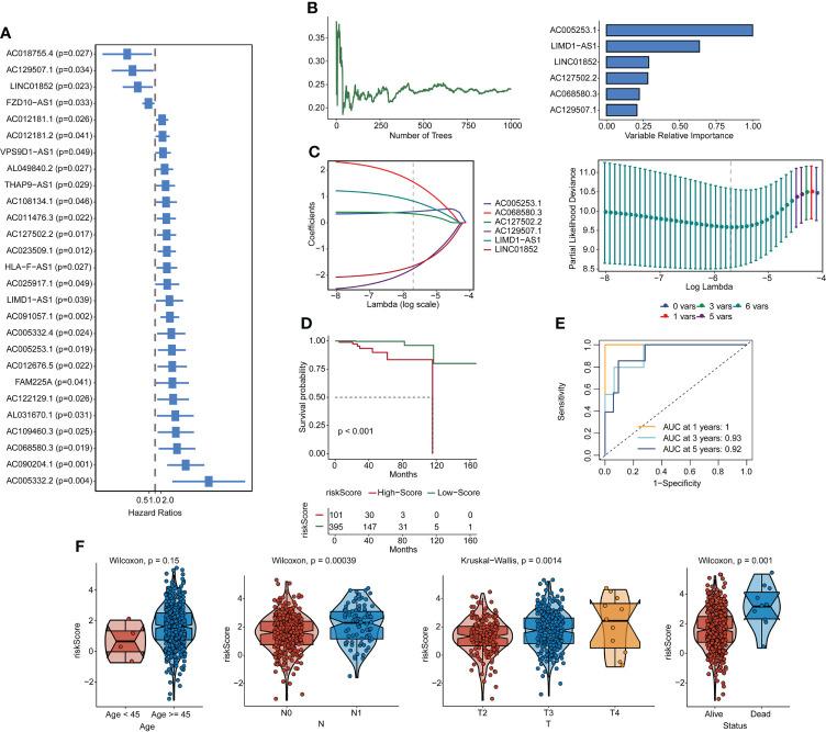
Prognostic features based on six PRL (AC129507.1, AC005253.1, AC127502.2, AC068580.3, LIMD1-AS1, and LINC01852) were constructed, and patients in the high-score group had a worse prognosis than those in the low-score group. This feature was determined to be independent by Cox regression analysis, and the area under the curve of the 1-, 3-, and 5-year receiver operating characteristic curves in the testing cohort was 1, 0.93, and 0.92, respectively. Moreover, the external cohort validation confirmed the robustness of the PRL risk prediction model. There was a clear distinction between the immune status of the two groups. The expression of multiple immune checkpoints was also reduced in the high-score group. Gene mutation proportion in the high-score group increased, and the sensitivity to drugs increased significantly. Six PRLs were upregulated in PCa cells. Silencing of AC005253.1 inhibited cell proliferation, migration, and invasion in DU145 and PC-3 cells. Moreover, silencing of AC005253.1 promoted pyroptosis and inflammasome AIM2 expression.

CONCLUSIONS

Overall, we constructed a prognostic model of PCa with six PRLs and identified their expression in PCa cells. The experimental verification showed that AC005253.1 could affect the proliferation, migration, and invasion abilities of PCa cells. Meanwhile, AC005253.1 may play an important role in PCa by affecting pyroptosis through the AIM2 inflammasome. This result requires further research for verification.

摘要

背景

细胞焦亡与前列腺癌(PCa)密切相关。焦亡相关长链非编码RNA(lncRNAs)(PRLs)在PCa中的作用仍不清楚。本研究旨在探讨PRL与PCa预后之间的关系。

方法

从癌症基因组图谱和基因表达综合数据库中获取基因表达和临床特征。通过生存随机森林分析以及最小绝对收缩和选择算子回归建立PRL风险预测模型。通过单样本基因集富集分析、基因集变异分析和拷贝数变异分析进行与风险评分相关的功能富集、免疫状态、免疫检查点、基因突变和药物敏感性分析。在PCa细胞中验证PRL表达。分别使用细胞计数试剂盒-8、5-乙炔基-2'-脱氧尿苷、伤口愈合、transwell和蛋白质印迹分析检测PCa细胞的增殖、迁移、侵袭和细胞焦亡。

结果

基于6个PRL(AC129507.1、AC005253.1、AC127502.2、AC068580.3、LIMD1-AS1和LINC01852)构建了预后特征,高分组合患者的预后比低分组合患者更差。通过Cox回归分析确定该特征具有独立性,测试队列中1年、3年和5年受试者工作特征曲线下面积分别为1、0.93和0.92。此外,外部队列验证证实了PRL风险预测模型的稳健性。两组的免疫状态存在明显差异。高分组合中多种免疫检查点的表达也降低。高分组合中的基因突变比例增加,对药物的敏感性显著增加。6个PRL在PCa细胞中上调。沉默AC005253.1可抑制DU145和PC-3细胞的增殖、迁移和侵袭。此外,沉默AC005253.1可促进细胞焦亡和炎性小体AIM2表达。

结论

总体而言,我们构建了一个包含6个PRL的PCa预后模型,并确定了它们在PCa细胞中的表达。实验验证表明,AC005253.1可影响PCa细胞的增殖、迁移和侵袭能力。同时,AC005253.1可能通过AIM2炎性小体影响细胞焦亡,在PCa中发挥重要作用。这一结果需要进一步研究验证。

https://cdn.ncbi.nlm.nih.gov/pmc/blobs/2b39/9556775/3c6fd29cf758/fonc-12-991165-g001.jpg

文献检索

告别复杂PubMed语法,用中文像聊天一样搜索,搜遍4000万医学文献。AI智能推荐,让科研检索更轻松。

立即免费搜索

文件翻译

保留排版,准确专业,支持PDF/Word/PPT等文件格式,支持 12+语言互译。

免费翻译文档

深度研究

AI帮你快速写综述,25分钟生成高质量综述,智能提取关键信息,辅助科研写作。

立即免费体验