Beijing Institute of Biotechnology, Beijing, China.
College of Life Sciences, Capital Normal University, Beijing, China.
Aging Cell. 2022 Dec;21(12):e13729. doi: 10.1111/acel.13729. Epub 2022 Oct 18.
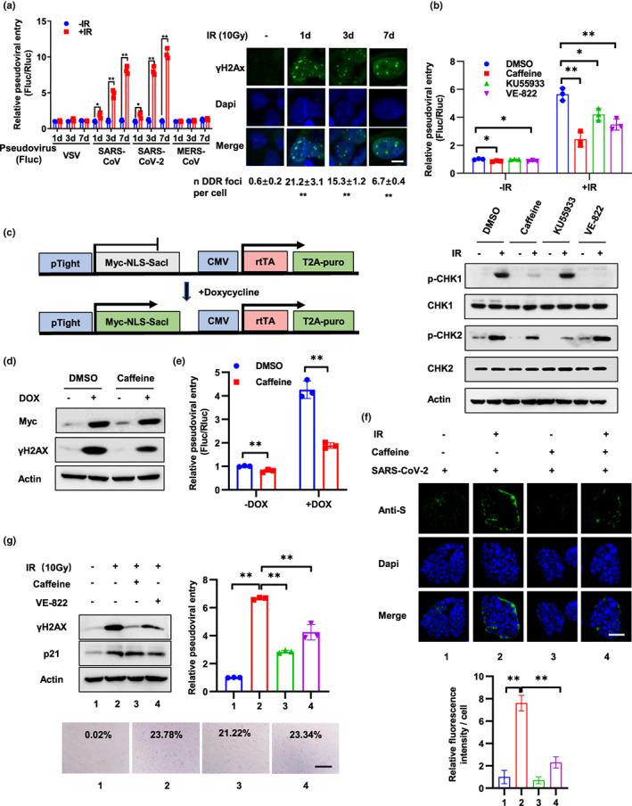
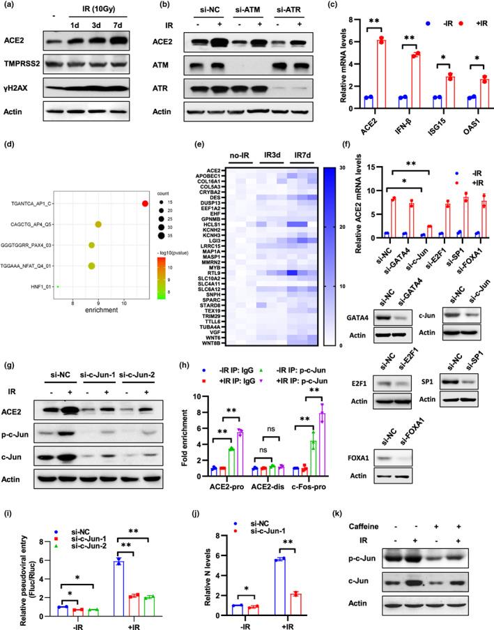
Coronavirus disease 2019 (COVID-19), caused by the severe acute respiratory syndrome coronavirus 2 (SARS-CoV-2), is known to disproportionately affect older individuals. How aging processes affect SARS-CoV-2 infection and disease progression remains largely unknown. Here, we found that DNA damage, one of the hallmarks of aging, promoted SARS-CoV-2 infection in vitro and in vivo. SARS-CoV-2 entry was facilitated by DNA damage caused by extrinsic genotoxic stress or telomere dysfunction and hampered by inhibition of the DNA damage response (DDR). Mechanistic analysis revealed that DDR increased expression of angiotensin-converting enzyme 2 (ACE2), the primary receptor of SARS-CoV-2, by activation of transcription factor c-Jun. Importantly, in vivo experiment using a mouse-adapted viral strain also verified the significant roles of DNA damage in viral entry and severity of infection. Expression of ACE2 was elevated in the older human and mice tissues and positively correlated with γH2AX, a DNA damage biomarker, and phosphorylated c-Jun (p-c-Jun). Finally, nicotinamide mononucleotide (NMN) and MDL-800, which promote DNA repair, alleviated SARS-CoV-2 infection and disease severity in vitro and in vivo. Taken together, our data provide insights into the age-associated differences in SARS-CoV-2 infection and a novel approach for antiviral intervention.
新型冠状病毒病 2019(COVID-19)是由严重急性呼吸系统综合征冠状病毒 2(SARS-CoV-2)引起的,已知其对老年人的影响不成比例。衰老过程如何影响 SARS-CoV-2 感染和疾病进展在很大程度上尚不清楚。在这里,我们发现,DNA 损伤是衰老的标志之一,可促进 SARS-CoV-2 在体外和体内的感染。SARS-CoV-2 的进入受到外在遗传毒性应激或端粒功能障碍引起的 DNA 损伤的促进,而受到 DNA 损伤反应(DDR)抑制的阻碍。机制分析表明,DDR 通过激活转录因子 c-Jun 增加了 SARS-CoV-2 的主要受体血管紧张素转换酶 2(ACE2)的表达。重要的是,使用小鼠适应的病毒株进行的体内实验也验证了 DNA 损伤在病毒进入和感染严重程度中的重要作用。在老年人的人和小鼠组织中,ACE2 的表达水平升高,并与 DNA 损伤生物标志物 γH2AX 和磷酸化 c-Jun(p-c-Jun)呈正相关。最后,烟酰胺单核苷酸(NMN)和 MDL-800 可促进 DNA 修复,可减轻 SARS-CoV-2 在体外和体内的感染和疾病严重程度。总之,我们的数据为 SARS-CoV-2 感染与年龄相关的差异提供了新的见解,并为抗病毒干预提供了新的方法。