Department of Neurology, University of Miami, Miami, United States.
Department of Physiology and Cardiovascular Research Institute, University of California, San Francisco, San Francisco, United States.
Elife. 2022 Oct 18;11:e78915. doi: 10.7554/eLife.78915.
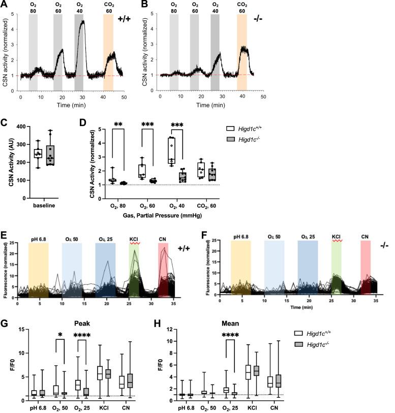
Mammalian carotid body arterial chemoreceptors function as an early warning system for hypoxia, triggering acute life-saving arousal and cardiorespiratory reflexes. To serve this role, carotid body glomus cells are highly sensitive to decreases in oxygen availability. While the mitochondria and plasma membrane signaling proteins have been implicated in oxygen sensing by glomus cells, the mechanism underlying their mitochondrial sensitivity to hypoxia compared to other cells is unknown. Here, we identify HIGD1C, a novel hypoxia-inducible gene domain factor isoform, as an electron transport chain complex IV-interacting protein that is almost exclusively expressed in the carotid body and is therefore not generally necessary for mitochondrial function. Importantly, HIGD1C is required for carotid body oxygen sensing and enhances complex IV sensitivity to hypoxia. Thus, we propose that HIGD1C promotes exquisite oxygen sensing by the carotid body, illustrating how specialized mitochondria can be used as sentinels of metabolic stress to elicit essential adaptive behaviors.
哺乳动物颈动脉体动脉化学感受器作为缺氧的早期预警系统,触发急性救生觉醒和心肺反射。为了发挥这一作用,颈动脉体球细胞对氧气供应的减少非常敏感。虽然线粒体和质膜信号蛋白已被牵连到球细胞的氧气感应中,但与其他细胞相比,它们的线粒体对缺氧的敏感性的机制尚不清楚。在这里,我们确定了 HIGD1C,一种新的缺氧诱导基因结构域因子同工型,作为电子传递链复合物 IV 相互作用蛋白,它几乎只在颈动脉体中表达,因此一般不需要用于线粒体功能。重要的是,HIGD1C 是颈动脉体氧气感应所必需的,并增强了复合物 IV 对缺氧的敏感性。因此,我们提出 HIGD1C 促进了颈动脉体的精确氧气感应,说明了特殊的线粒体如何作为代谢应激的哨兵来引发必要的适应性行为。