Department of Microbiology, Chungnam National University School of Medicine, Daejeon, South Korea.
Infection Control Convergence Research Center, Chungnam National University School of Medicine, Daejeon, South Korea.
Virulence. 2022 Dec;13(1):1966-1984. doi: 10.1080/21505594.2022.2138009.
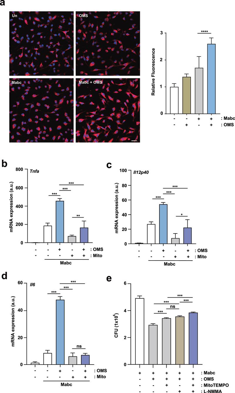
Ohmyungsamycin A (OMS) is a newly identified cyclic peptide that exerts antimicrobial effects against . However, its role in nontuberculous mycobacteria (NTMs) infections has not been clarified. (Mabc) is a rapidly growing NTM that has emerged as a human pathogen in both immunocompetent and immunosuppressed individuals. In this study, we demonstrated that OMS had significant antimicrobial effects against Mabc infection in both immunocompetent and immunodeficient mice, and in macrophages. OMS treatment amplified Mabc-induced expression of M1-related proinflammatory cytokines and inducible nitric oxide synthase, and significantly downregulated arginase-1 expression in murine macrophages. In addition, OMS augmented Mabc-mediated production of mitochondrial reactive oxygen species (mtROS), which promoted M1-like proinflammatory responses in Mabc-infected macrophages. OMS-induced production of mtROS and nitric oxide was critical for OMS-mediated antimicrobial responses during Mabc infections. Notably, the combination of OMS and rifabutin had a synergistic effect on the antimicrobial responses against Mabc infections , in murine macrophages, and in zebrafish models . Collectively, these data strongly suggest that OMS may be an effective M1-like adjunctive therapeutic against Mabc infections, either alone or in combination with antibiotics.
噢美沙星 A(OMS)是一种新发现的环肽,对 具有抗菌作用。然而,其在非结核分枝杆菌(NTM)感染中的作用尚未阐明。 (Mabc)是一种快速生长的 NTM,已成为免疫功能正常和免疫抑制个体中的人类病原体。在这项研究中,我们证明 OMS 对免疫功能正常和免疫缺陷小鼠以及巨噬细胞中的 Mabc 感染具有显著的抗菌作用。OMS 治疗可增强 Mabc 诱导的 M1 相关促炎细胞因子和诱导型一氧化氮合酶的表达,并显著下调巨噬细胞中的精氨酸酶-1 表达。此外,OMS 可增强 Mabc 介导的线粒体活性氧物质(mtROS)的产生,从而促进 Mabc 感染的巨噬细胞中 M1 样促炎反应。OMS 诱导的 mtROS 和一氧化氮的产生对于 OMS 在 Mabc 感染期间介导的抗菌反应至关重要。值得注意的是,OMS 与利福布汀联合使用对 Mabc 感染的抗菌反应具有协同作用,无论是在小鼠巨噬细胞中还是在斑马鱼模型中 。总之,这些数据强烈表明,OMS 可能是一种有效的 M1 样辅助治疗药物,可单独或与抗生素联合用于治疗 Mabc 感染。