Suppr超能文献

不同饲养方式对略阳乌鸡的影响:肉质、氨基酸组成和胸肌转录组。

Effects of Different Rearing Systems on Lueyang Black-Bone Chickens: Meat Quality, Amino Acid Composition, and Breast Muscle Transcriptome.

机构信息

College of Animal Science and Technology, Northwest A&F University, Xianyang 712100, China.

出版信息

Genes (Basel). 2022 Oct 19;13(10):1898. doi: 10.3390/genes13101898.

Abstract

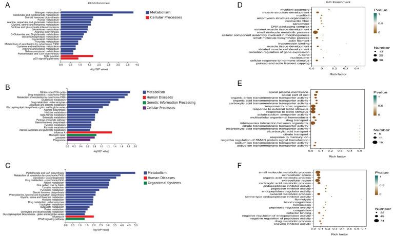
The quality of poultry products depends on genotype, rearing system, and environment. The aim of this study was to investigate the effects of different rearing systems on meat quality, amino acid composition, and breast muscle transcriptome from Lueyang black-bone chickens. Lueyang black-bone chickens (n = 900) were randomly divided into three groups (cage, flat-net, and free-range groups), with three replicates per group (100 chickens per replicate). At 16 weeks, a total of 36 healthy chickens (six males and six females per group) were collected, and their breast muscles were sampled to detect meat quality parameters, amino acid composition, and fatty acid contents. Furthermore, breast muscles from six random hens in each group were used for RNA-seq analysis. The results revealed that the values of pH, shear force, inosine monophosphate (IMP), palmitic acid, and linoleic acid in the free-range group were significantly higher than those in the caged group (p < 0.05). Fat content in the free-range group was significantly lower than in the caged and flat-net groups (p < 0.05). Glutamate (Glu) levels, the amino acid crucial for the umami taste, was significantly higher in the free-range group than in the caged group (p < 0.05). Meanwhile, there was no significant difference between the free-range and flat-net groups (p > 0.05). The breast muscle transcriptome results showed that there were 291, 131, and 387 differently expressed genes (DEGs) among the three comparison groups (caged vs. free-range, flat-net vs. caged, and flat-net vs. free-range, respectively) that were mainly related to muscle development and amino acid metabolism pathways. To validate the accuracy of the transcriptome data, eight genes (GOS2, ASNS, NMRK2, GADL1, SMTNL2, SLC7A5, AMPD1, and GLUL) which relate to fat deposition, skeletal muscle function, and flavor formation were selected for Real-time Quantitative PCR (RT-qPCR) verification. In conclusion, these results suggested that rearing systems significantly influenced the meat quality and gene expression of Lueyang black-bone chickens. All the data proved that free-range and flat-net systems may provide better flavor to consumers by affecting the deposition of flavor substances and the expression of related genes. These findings will provide a valuable theoretical basis for the rearing system selection in the poultry industry.

摘要

家禽产品的质量取决于基因型、饲养系统和环境。本研究旨在探讨不同饲养系统对绿阳黑骨鸡的肉质、氨基酸组成和胸肌转录组的影响。将绿阳黑骨鸡(n=900)随机分为三组(笼养、平网养和散养组),每组三个重复(每个重复 100 只鸡)。16 周时,共采集 36 只健康鸡(每组 6 只公鸡和 6 只母鸡),采集胸肌检测肉质参数、氨基酸组成和脂肪酸含量。此外,每组随机选取 6 只母鸡的胸肌进行 RNA-seq 分析。结果表明,散养组的 pH 值、剪切力、肌苷单磷酸(IMP)、棕榈酸和亚油酸值显著高于笼养组(p<0.05)。散养组的脂肪含量显著低于笼养和平网养组(p<0.05)。散养组的谷氨酸(Glu)水平,即鲜味的关键氨基酸,显著高于笼养组(p<0.05)。同时,散养组和平网养组之间没有显著差异(p>0.05)。胸肌转录组结果表明,三组比较组(笼养与散养、平网养与笼养、平网养与散养)中分别有 291、131 和 387 个差异表达基因(DEGs),主要与肌肉发育和氨基酸代谢途径有关。为了验证转录组数据的准确性,选择了 8 个与脂肪沉积、骨骼肌功能和风味形成有关的基因(GOS2、ASNS、NMRK2、GADL1、SMTNL2、SLC7A5、AMPD1 和 GLUL)进行实时定量 PCR(RT-qPCR)验证。综上所述,饲养系统显著影响绿阳黑骨鸡的肉质和基因表达。所有数据均表明,散养和平网养系统通过影响风味物质的沉积和相关基因的表达,可能为消费者提供更好的风味。这些发现为家禽业饲养系统的选择提供了有价值的理论依据。

https://cdn.ncbi.nlm.nih.gov/pmc/blobs/abdc/9601429/8d0f6802c0c4/genes-13-01898-g001.jpg

文献AI研究员

20分钟写一篇综述,助力文献阅读效率提升50倍。

立即体验

用中文搜PubMed

大模型驱动的PubMed中文搜索引擎

马上搜索

文档翻译

学术文献翻译模型,支持多种主流文档格式。

立即体验