• 文献检索
  • 文档翻译
  • 深度研究
  • 学术资讯
  • Suppr Zotero 插件Zotero 插件
  • 邀请有礼
  • 套餐&价格
  • 历史记录
应用&插件
Suppr Zotero 插件Zotero 插件浏览器插件Mac 客户端Windows 客户端微信小程序
定价
高级版会员购买积分包购买API积分包
服务
文献检索文档翻译深度研究API 文档MCP 服务
关于我们
关于 Suppr公司介绍联系我们用户协议隐私条款
关注我们

Suppr 超能文献

核心技术专利:CN118964589B侵权必究
粤ICP备2023148730 号-1Suppr @ 2026

文献检索

告别复杂PubMed语法,用中文像聊天一样搜索,搜遍4000万医学文献。AI智能推荐,让科研检索更轻松。

立即免费搜索

文件翻译

保留排版,准确专业,支持PDF/Word/PPT等文件格式,支持 12+语言互译。

免费翻译文档

深度研究

AI帮你快速写综述,25分钟生成高质量综述,智能提取关键信息,辅助科研写作。

立即免费体验

土壤微生物群落对智利北部*[此处可能缺失两种植物名称]*幼苗建立和生长的影响

Soil Microbiome Influences on Seedling Establishment and Growth of and from Northern Chile.

作者信息

Castro David, Concha Christopher, Jamett Fabiola, Ibáñez Cristian, Hurry Vaughan

机构信息

Umeå Plant Science Centre, Department of Forest Genetics and Plant Physiology, Swedish University of Agricultural Sciences, 90736 Umeå, Sweden.

Laboratorio de Silvogenómica y Biotecnología, Departamento de Biología, Facultad de Ciencias, Universidad de La Serena, La Serena 1720236, Chile.

出版信息

Plants (Basel). 2022 Oct 14;11(20):2717. doi: 10.3390/plants11202717.

DOI:10.3390/plants11202717
PMID:36297741
原文链接:https://pmc.ncbi.nlm.nih.gov/articles/PMC9610084/
Abstract

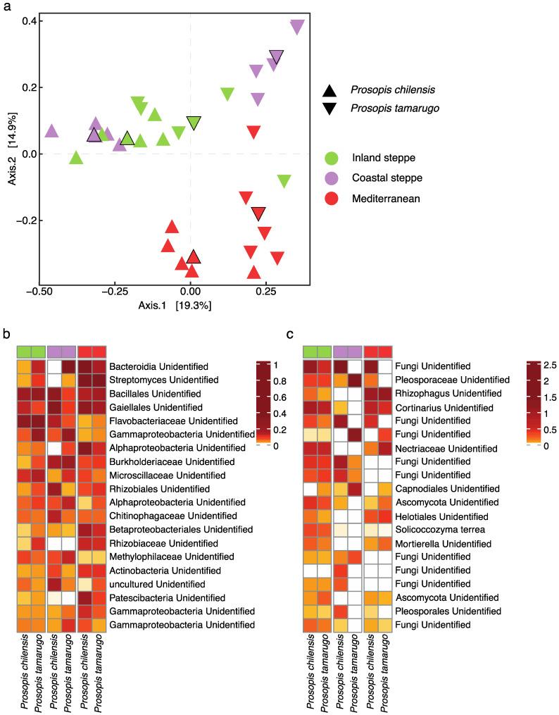
and , two woody legumes adapted to the arid regions of Chile, have a declining distribution due to the lack of new seedling establishment. This study investigated the potential of both species to establish in soil collected from four locations in Chile, within and outside the species distribution, and to assess the role of the root-colonizing microbiome in seedling establishment and growth. Seedling survival, height, and water potential were measured to assess establishment success and growth. 16S and ITS2 amplicon sequencing was used to characterize the composition of microbial communities from the different soils and to assess the ability of both species to recruit bacteria and fungi from the different soils. Both species were established on three of the four soils. seedlings showed significantly higher survival in foreign soils and maintained significantly higher water potential in Mediterranean soils. Amplicon sequencing showed that the four soils harbored distinct microbial communities. Root-associated microbial composition indicated that preferentially recruited mycorrhizal fungal partners while recruited abundant bacteria with known salt-protective functions. Our results suggest that a combination of edaphic properties and microbial soil legacy are potential factors mediating the establishment success in different soils.

摘要

以及两种适应智利干旱地区的木本豆科植物,由于缺乏新的幼苗定植,其分布范围正在缩小。本研究调查了这两个物种在从智利四个地点采集的土壤中定植的潜力,这些地点位于物种分布范围内和范围外,并评估了根际微生物群落在幼苗定植和生长中的作用。测量了幼苗的存活率、高度和水势,以评估定植成功率和生长情况。使用16S和ITS2扩增子测序来表征不同土壤中微生物群落的组成,并评估这两个物种从不同土壤中招募细菌和真菌的能力。这两个物种都在四种土壤中的三种上定植成功。外来土壤中的幼苗存活率显著更高,在地中海土壤中保持显著更高的水势。扩增子测序表明,这四种土壤含有不同的微生物群落。根系相关微生物组成表明,优先招募菌根真菌伙伴,而招募了大量具有已知盐保护功能的细菌。我们的结果表明,土壤性质和微生物土壤遗留物的组合是介导这两个物种在不同土壤中定植成功的潜在因素。

https://cdn.ncbi.nlm.nih.gov/pmc/blobs/8ff0/9610084/df55e2e98f93/plants-11-02717-g005.jpg
https://cdn.ncbi.nlm.nih.gov/pmc/blobs/8ff0/9610084/69841e0fded4/plants-11-02717-g001.jpg
https://cdn.ncbi.nlm.nih.gov/pmc/blobs/8ff0/9610084/efacc27f1206/plants-11-02717-g002.jpg
https://cdn.ncbi.nlm.nih.gov/pmc/blobs/8ff0/9610084/083aaf10bf76/plants-11-02717-g003.jpg
https://cdn.ncbi.nlm.nih.gov/pmc/blobs/8ff0/9610084/c2ca2cab4f64/plants-11-02717-g004.jpg
https://cdn.ncbi.nlm.nih.gov/pmc/blobs/8ff0/9610084/df55e2e98f93/plants-11-02717-g005.jpg
https://cdn.ncbi.nlm.nih.gov/pmc/blobs/8ff0/9610084/69841e0fded4/plants-11-02717-g001.jpg
https://cdn.ncbi.nlm.nih.gov/pmc/blobs/8ff0/9610084/efacc27f1206/plants-11-02717-g002.jpg
https://cdn.ncbi.nlm.nih.gov/pmc/blobs/8ff0/9610084/083aaf10bf76/plants-11-02717-g003.jpg
https://cdn.ncbi.nlm.nih.gov/pmc/blobs/8ff0/9610084/c2ca2cab4f64/plants-11-02717-g004.jpg
https://cdn.ncbi.nlm.nih.gov/pmc/blobs/8ff0/9610084/df55e2e98f93/plants-11-02717-g005.jpg

相似文献

1
Soil Microbiome Influences on Seedling Establishment and Growth of and from Northern Chile.土壤微生物群落对智利北部*[此处可能缺失两种植物名称]*幼苗建立和生长的影响
Plants (Basel). 2022 Oct 14;11(20):2717. doi: 10.3390/plants11202717.
2
Field studies on the photosynthesis of two desert Chilean plants: Prosopis chilensis and Prosopis tamarugo.智利两种沙漠植物(智利牧豆树和塔马鲁戈牧豆树)光合作用的实地研究
J Photochem Photobiol B. 2001 Nov 1;64(1):36-44. doi: 10.1016/s1011-1344(01)00187-7.
3
Differences in wound-induced changes in cell-wall peroxidase activities and isoform patterns between seedlings of Prosopis tamarugo and Prosopis chilensis.塔马鲁戈牧豆树和智利牧豆树幼苗在伤口诱导的细胞壁过氧化物酶活性及同工酶模式上的差异。
Tree Physiol. 2003 May;23(7):443-52. doi: 10.1093/treephys/23.7.443.
4
Inter- and intrapopulation variation in the response of tree seedlings to drought: physiological adjustments based on geographical origin, water supply and species.树木幼苗对干旱响应的种群间和种群内变异:基于地理起源、水分供应和物种的生理调节
AoB Plants. 2017 Jul 29;9(5):plx037. doi: 10.1093/aobpla/plx037. eCollection 2017 Sep.
5
Microbiome properties in the root nodules of a leguminous desert tree.豆科沙漠树木根瘤中的微生物组特性。
Microbiol Spectr. 2024 Jun 4;12(6):e0361723. doi: 10.1128/spectrum.03617-23. Epub 2024 Apr 16.
6
Evaluation of Morpho-Physiological Traits Adjustment of Under Long-Term Groundwater Depletion in the Hyper-Arid Atacama Desert.超干旱阿塔卡马沙漠长期地下水枯竭下形态生理特征调整的评估
Front Plant Sci. 2018 Apr 9;9:453. doi: 10.3389/fpls.2018.00453. eCollection 2018.
7
Further observations on the water relations ofProsopis tamarugo of the northern Atacama desert.关于阿塔卡马沙漠北部塔马鲁戈牧豆树水分关系的进一步观察
Oecologia. 1980 Jan;44(2):177-180. doi: 10.1007/BF00572676.
8
Effects of water stress and high temperature on photosynthetic rates of two species of Prosopis.水分胁迫和高温对两种牧豆树属植物光合速率的影响。
J Photochem Photobiol B. 2008 Aug 21;92(2):67-76. doi: 10.1016/j.jphotobiol.2008.04.004. Epub 2008 Apr 22.
9
Assessment of the potential of and for the reclamation of saline soil lands in the peanut basin production of Senegal.塞内加尔花生种植盆地盐碱地复垦中[具体内容缺失,可能是两种物质或方法等]的潜力评估。
Front Plant Sci. 2022 Dec 9;13:1001895. doi: 10.3389/fpls.2022.1001895. eCollection 2022.
10
Water Relations and Foliar Isotopic Composition of Prosopis tamarugo Phil., an Endemic Tree of the Atacama Desert Growing at Three Levels of Water Table Depth.阿塔卡马沙漠特有树种多枝牧豆树在三个地下水位深度水平下生长时的水分关系与叶片同位素组成
Front Plant Sci. 2016 Mar 30;7:375. doi: 10.3389/fpls.2016.00375. eCollection 2016.

本文引用的文献

1
Diversity and Distribution of Uncultured and Cultured Gaiellales and Rubrobacterales in South China Sea Sediments.中国南海沉积物中未培养及已培养的盖氏菌目和红杆菌目细菌的多样性与分布
Front Microbiol. 2021 Jun 16;12:657072. doi: 10.3389/fmicb.2021.657072. eCollection 2021.
2
Contrasting Composition, Diversity and Predictive Metabolic Potential of the Rhizobacterial Microbiomes Associated with Native and Invasive Prosopis Congeners.与本地和入侵牧豆树同属植物相关的根际细菌微生物组的组成、多样性和预测代谢潜力的对比
Curr Microbiol. 2021 May;78(5):2051-2060. doi: 10.1007/s00284-021-02473-1. Epub 2021 Apr 10.
3
Plant Diversity Enhances Soil Fungal Diversity and Microbial Resistance to Plant Invasion.
植物多样性增强了土壤真菌多样性和微生物对植物入侵的抵抗力。
Appl Environ Microbiol. 2021 May 11;87(11). doi: 10.1128/AEM.00251-21.
4
Candidate regulators and target genes of drought stress in needles and roots of Norway spruce.挪威云杉针叶和根中干旱胁迫的候选调控因子和靶基因。
Tree Physiol. 2021 Jul 5;41(7):1230-1246. doi: 10.1093/treephys/tpaa178.
5
Soil-microorganism-mediated invasional meltdown in plants.土壤微生物介导的植物入侵崩溃
Nat Ecol Evol. 2020 Dec;4(12):1612-1621. doi: 10.1038/s41559-020-01311-0. Epub 2020 Oct 5.
6
Soil Microbiomes With the Genetic Capacity for Atmospheric Chemosynthesis Are Widespread Across the Poles and Are Associated With Moisture, Carbon, and Nitrogen Limitation.具有大气化学合成遗传能力的土壤微生物群落广泛分布于两极地区,且与水分、碳和氮限制相关。
Front Microbiol. 2020 Aug 12;11:1936. doi: 10.3389/fmicb.2020.01936. eCollection 2020.
7
Bacterial chemolithoautotrophy via manganese oxidation.通过锰氧化实现的细菌化能无机自养
Nature. 2020 Jul;583(7816):453-458. doi: 10.1038/s41586-020-2468-5. Epub 2020 Jul 15.
8
Dual-mycorrhizal plants: their ecology and relevance.双重菌根植物:它们的生态学及相关性
New Phytol. 2020 Mar;225(5):1835-1851. doi: 10.1111/nph.16190. Epub 2019 Oct 22.
9
Reproducible, interactive, scalable and extensible microbiome data science using QIIME 2.使用QIIME 2进行可重复、交互式、可扩展和可延伸的微生物组数据科学研究。
Nat Biotechnol. 2019 Aug;37(8):852-857. doi: 10.1038/s41587-019-0209-9.
10
Identification of Molecular Markers That Are Specific to the Class .鉴定该类别特有的分子标记物。
Front Microbiol. 2019 May 24;10:1185. doi: 10.3389/fmicb.2019.01185. eCollection 2019.