Suppr超能文献

失调的转化生长因子-β介导糖尿病早期骨髓功能障碍。

Dysregulated transforming growth factor-beta mediates early bone marrow dysfunction in diabetes.

机构信息

Pathology and Laboratory Medicine, Schulich School of Medicine & Dentistry, Western University, London, ON, Canada.

Pathology and Laboratory Medicine, London Health Sciences Centre, London, ON, Canada.

出版信息

Commun Biol. 2022 Oct 28;5(1):1145. doi: 10.1038/s42003-022-04112-2.

Abstract

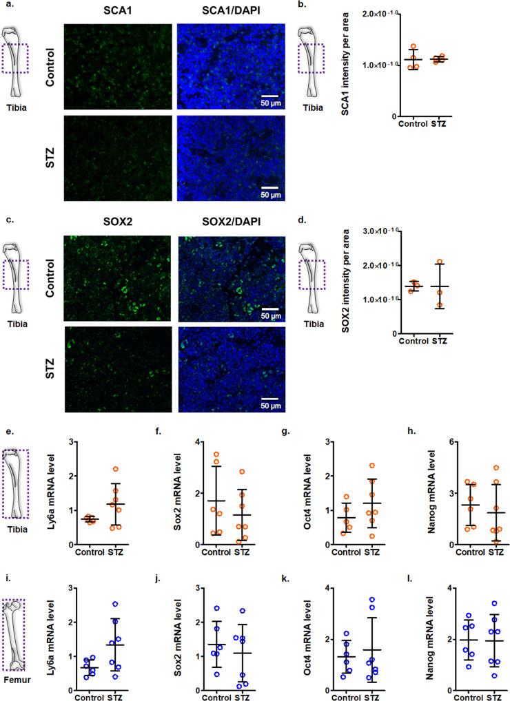
Diabetes affects select organs such as the eyes, kidney, heart, and brain. Our recent studies show that diabetes also enhances adipogenesis in the bone marrow and reduces the number of marrow-resident vascular regenerative stem cells. In the current study, we have performed a detailed spatio-temporal examination to identify the early changes that are induced by diabetes in the bone marrow. Here we show that short-term diabetes causes structural and molecular changes in the marrow, including enhanced adipogenesis in tibiae of mice, prior to stem cell depletion. This enhanced adipogenesis was associated with suppressed transforming growth factor-beta (TGFB) signaling. Using human bone marrow-derived mesenchymal progenitor cells, we show that TGFB pathway suppresses adipogenic differentiation through TGFB-activated kinase 1 (TAK1). These findings may inform the development of novel therapeutic targets for patients with diabetes to restore regenerative stem cell function.

摘要

糖尿病影响眼睛、肾脏、心脏和大脑等特定器官。我们最近的研究表明,糖尿病还会促进骨髓中的脂肪生成,并减少骨髓中驻留的血管再生干细胞数量。在本研究中,我们进行了详细的时空检查,以确定糖尿病在骨髓中引起的早期变化。我们在这里表明,短期糖尿病会导致骨髓的结构和分子发生变化,包括小鼠胫骨中的脂肪生成增强,在此之前干细胞耗竭。这种增强的脂肪生成与转化生长因子-β(TGFB)信号的抑制有关。使用人骨髓间充质祖细胞,我们表明 TGFB 通路通过 TGFB 激活激酶 1(TAK1)抑制脂肪生成分化。这些发现可能为糖尿病患者开发新的治疗靶点提供信息,以恢复再生干细胞功能。

https://cdn.ncbi.nlm.nih.gov/pmc/blobs/8484/9616825/62af295fa94f/42003_2022_4112_Fig1_HTML.jpg

文献AI研究员

20分钟写一篇综述,助力文献阅读效率提升50倍。

立即体验

用中文搜PubMed

大模型驱动的PubMed中文搜索引擎

马上搜索

文档翻译

学术文献翻译模型,支持多种主流文档格式。

立即体验