Suppr超能文献

使用各种基因分型方法鉴定雄性大麻的高通量方法。

High-throughput methods to identify male Cannabis sativa using various genotyping methods.

作者信息

Torres Anthony, Pauli Christopher, Givens Robert, Argyris Jason, Allen Keith, Monfort Amparo, Gaudino Reginald J

机构信息

Front Range Biosciences, Lafayette, USA.

Centre for Agriculture and Genomics Research, Barcelona, Spain.

出版信息

J Cannabis Res. 2022 Nov 2;4(1):57. doi: 10.1186/s42238-022-00164-7.

Abstract

BACKGROUND

Cannabis sativa is a primarily dioecious angiosperm that exhibits sexual developmental plasticity. Developmental genes for staminate male flowers have yet to be elucidated; however, there are regions of male-associated DNA from Cannabis (MADC) that correlate with the formation of pollen producing staminate flowers. MADC2 is an example of a PCR-based genetic marker that has been shown to produce a 390-bp amplicon that correlates with the expression of male phenotypes. We demonstrate applications of a cost-effective high-throughput male genotyping assay and other genotyping applications of male identification in Cannabis sativa.

METHODS

In this study, we assessed data from 8200 leaf samples analyzed for real-time quantitative polymerase chain reaction (qPCR) detection of MADC2 in a commercial testing application offered through Steep Hill Laboratories. Through validation, collaborative research projects, and follow-up retest analysis, we observed a > 98.5% accuracy of detection of MADC2 by qPCR. We also carried out assay development for high-resolution melting analysis (HRM), loop-mediated isothermal amplification (LAMP), and TwistDx recombinase amplification (RPA) assays using MADC2 for male identification.

RESULTS

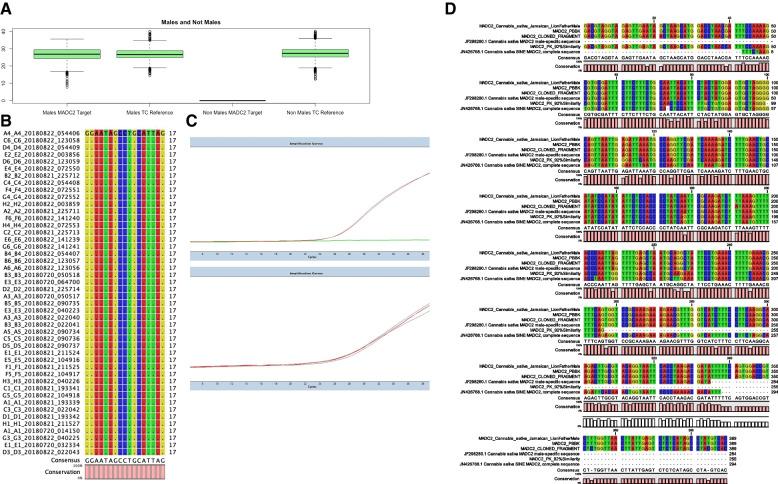
We demonstrate a robust high-throughput duplex TaqMan qPCR assay for identification of male-specific genomic signatures using a novel MADC2 qPCR probe. The qPCR cycle quotient (Cq) value representative of MADC2 detection in 3156 males and the detection of tissue control cannabinoid synthesis for 8200 samples and the absence of MADC2 detection in 5047 non-males demonstrate a robust high-throughput real-time genotyping assay for Cannabis. Furthermore, we also demonstrated the viability of using nearby regions to MADC2 with novel primers as alternative assays. Finally, we also show proof of concept of several additional commercially viable sex determination methodologies for Cannabis sativa.

DISCUSSION

In industrial applications, males are desirable for their more rapid growth and higher quality fiber quality, as well as their ability to pollinate female plants and produce grain. In medicinal applications, female cultivars are more desirable for their ability to produce large amounts of secondary metabolites, specifically the cannabinoids, terpenes, and flavonoids that have various medicinal and recreational properties. In previous studies, traditional PCR and non-high-throughput methods have been reported for the detection of male cannabis, and in our study, we present multiple methodologies that can be carried out in high-throughput commercial cannabis testing.

CONCLUSION

With these markers developed for high-throughput testing assays, the Cannabis industry will be able to easily screen and select for the desired sex of a given cultivar depending on the application.

摘要

背景

大麻是一种主要为雌雄异株的被子植物,具有性发育可塑性。雄花的发育基因尚未阐明;然而,存在大麻雄性相关DNA区域(MADC),其与产生花粉的雄花形成相关。MADC2是一种基于PCR的遗传标记,已被证明能产生一个与雄性表型表达相关的390bp扩增子。我们展示了一种经济高效的高通量雄性基因分型检测方法以及大麻中雄性鉴定的其他基因分型应用。

方法

在本研究中,我们评估了通过Steep Hill实验室提供的商业检测应用中,对8200个叶片样本进行实时定量聚合酶链反应(qPCR)检测MADC2所获得的数据。通过验证、合作研究项目以及后续的重新检测分析,我们观察到qPCR检测MADC2的准确率>98.5%。我们还使用MADC2进行了高分辨率熔解分析(HRM)、环介导等温扩增(LAMP)和TwistDx重组酶扩增(RPA)检测的方法开发,用于雄性鉴定。

结果

我们展示了一种强大的高通量双链TaqMan qPCR检测方法,使用新型MADC2 qPCR探针鉴定雄性特异性基因组特征。代表3156株雄性中MADC2检测的qPCR循环商(Cq)值、8200个样本的组织对照大麻素合成检测以及5047株非雄性中未检测到MADC2,证明了一种强大的大麻高通量实时基因分型检测方法。此外,我们还证明了使用与MADC2相邻区域及新型引物作为替代检测方法的可行性。最后,我们还展示了几种用于大麻的其他商业可行性别鉴定方法的概念验证。

讨论

在工业应用中,雄性因其生长更快、纤维质量更高,以及能够为雌株授粉并生产种子而受到青睐。在药用应用中,雌性品种因其能够产生大量次生代谢产物,特别是具有各种药用和娱乐特性的大麻素、萜类化合物和黄酮类化合物而更受青睐。在先前的研究中,已报道了传统PCR和非高通量方法用于检测雄性大麻,而在我们的研究中,我们展示了多种可在高通量商业大麻检测中进行的方法。

结论

有了这些为高通量检测方法开发的标记,大麻产业将能够根据应用轻松筛选和选择给定品种所需的性别。

https://cdn.ncbi.nlm.nih.gov/pmc/blobs/b8dd/9628020/e9f834bdcb8b/42238_2022_164_Fig1_HTML.jpg

文献AI研究员

20分钟写一篇综述,助力文献阅读效率提升50倍。

立即体验

用中文搜PubMed

大模型驱动的PubMed中文搜索引擎

马上搜索

文档翻译

学术文献翻译模型,支持多种主流文档格式。

立即体验