Department of Obstetrics and Gynecology, Renmin Hospital of Wuhan University, Wuhan, China.
Department of Reproductive Medicine, Guangdong Provincial People's Hospital, Guangdong Academy of Medical Sciences, Guangzhou, China.
Front Immunol. 2022 Oct 19;13:967151. doi: 10.3389/fimmu.2022.967151. eCollection 2022.
Polycystic ovary syndrome (PCOS) is one of the most common endocrine disorders in women of reproductive age. miR-93-5p has been reported to be elevated in granulosa cells of PCOS patients. However, the mechanism by which miR-93-5p drives granulosa cell (GC) progression remains unclear. Thus, this study focuses on the roles and mechanisms of miR-93-5p in the GCs of PCOS.
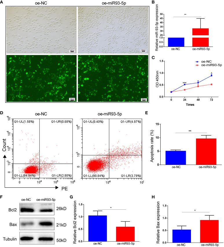
KGN cells have similar ovarian physiological characteristics and are used to study the function and regulatory mechanism of GCs. In this study, KGN cells were transfected with si-NC, si-miR93-5p, oe-NC and oe-miR93-5p. A cell counting kit-8 assay, flow cytometry and western blotting were performed to observe the proliferation and apoptosis of KGN in different groups. Subsequently, the levels of reactive oxygen species, malondialdehyde, GPX4, SLC7A11 and Nrf2, which are indicators of ferroptosis, were measured by a dihydroethidium fluorescent dye probe, biochemical kit, western blotting and reverse transcription quantitative polymerase chain reaction. Ultimately, bioinformatic analysis and experimental methods were used to examine the interaction between miR-93-5p and the NF-κB signaling pathway.
miR-93-5p was upregulated in the GCs of PCOS patients. Overexpression of miR-93-5p promoted apoptosis and ferroptosis in KGN cells, while knockdown of miR-93-5p showed the reverse effect. Biological analysis and subsequent experiments demonstrated that miR-93-5p negatively regulates the NF- κB signaling pathway.
miR-93-5p promotes the apoptosis and ferroptosis in GC by regulating the NF-κB signaling pathway. Silencing of miR-93-5p protects against GC dysfunction. Our study identified miR-93-5p as a new molecular target for improving the function of GCs in PCOS patients.
多囊卵巢综合征(PCOS)是育龄妇女最常见的内分泌疾病之一。有报道称,miR-93-5p 在 PCOS 患者的颗粒细胞中升高。然而,miR-93-5p 驱动颗粒细胞(GC)进展的机制尚不清楚。因此,本研究重点关注 miR-93-5p 在 PCOS 患者 GC 中的作用和机制。
KGN 细胞具有相似的卵巢生理特征,用于研究 GC 的功能和调节机制。在这项研究中,KGN 细胞分别用 si-NC、si-miR93-5p、oe-NC 和 oe-miR93-5p 转染。通过细胞计数试剂盒-8 检测、流式细胞术和 Western blot 检测观察不同组 KGN 的增殖和凋亡。随后,通过二氢乙啶荧光染料探针、生化试剂盒、Western blot 和逆转录定量聚合酶链反应检测活性氧、丙二醛、GPX4、SLC7A11 和 Nrf2 的水平,这些都是铁死亡的指标。最终,通过生物信息学分析和实验方法检测 miR-93-5p 与 NF-κB 信号通路的相互作用。
miR-93-5p 在 PCOS 患者的 GC 中上调。miR-93-5p 的过表达促进了 KGN 细胞的凋亡和铁死亡,而 miR-93-5p 的敲低则表现出相反的效果。生物分析和随后的实验表明,miR-93-5p 负调控 NF-κB 信号通路。
miR-93-5p 通过调节 NF-κB 信号通路促进 GC 的凋亡和铁死亡。沉默 miR-93-5p 可防止 GC 功能障碍。我们的研究确定了 miR-93-5p 是改善 PCOS 患者 GC 功能的新分子靶点。