• 文献检索
  • 文档翻译
  • 深度研究
  • 学术资讯
  • Suppr Zotero 插件Zotero 插件
  • 邀请有礼
  • 套餐&价格
  • 历史记录
应用&插件
Suppr Zotero 插件Zotero 插件浏览器插件Mac 客户端Windows 客户端微信小程序
定价
高级版会员购买积分包购买API积分包
服务
文献检索文档翻译深度研究API 文档MCP 服务
关于我们
关于 Suppr公司介绍联系我们用户协议隐私条款
关注我们

Suppr 超能文献

核心技术专利:CN118964589B侵权必究
粤ICP备2023148730 号-1Suppr @ 2026

文献检索

告别复杂PubMed语法,用中文像聊天一样搜索,搜遍4000万医学文献。AI智能推荐,让科研检索更轻松。

立即免费搜索

文件翻译

保留排版,准确专业,支持PDF/Word/PPT等文件格式,支持 12+语言互译。

免费翻译文档

深度研究

AI帮你快速写综述,25分钟生成高质量综述,智能提取关键信息,辅助科研写作。

立即免费体验

miR-145-5p 调控长三角白山羊毛囊干细胞增殖与凋亡的研究

Regulation of Proliferation and Apoptosis of Hair Follicle Stem Cells by miR-145-5p in Yangtze River Delta White Goats.

机构信息

Key Laboratory for Animal Genetics & Molecular Breeding of Jiangsu Province, College of Animal Science and Technology, Yangzhou University, Yangzhou 225009, China.

出版信息

Genes (Basel). 2022 Oct 28;13(11):1973. doi: 10.3390/genes13111973.

DOI:10.3390/genes13111973
PMID:36360210
原文链接:https://pmc.ncbi.nlm.nih.gov/articles/PMC9689699/
Abstract

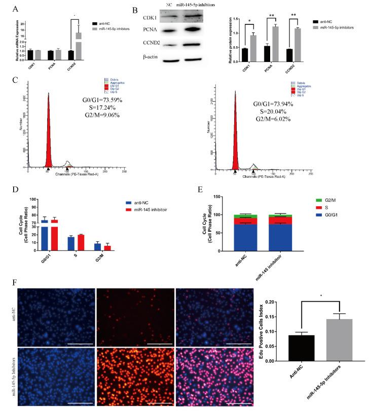
Yangtze River Delta white goats are the sole goat breed producing brush hair of high quality. The gene has been extensively studied in tumor cells but rarely in hair follicle stem cells (HFSCs). Per the previous sequencing data, it was determined that expression was up-regulated in superior-quality brush hair tissues, confirming it as a candidate gene associated with this trait. The targeting relationship of miR-145-5p with was determined based on online database prediction and was authenticated using a dual-luciferase gene reporter assay and quantitative reverse-transcription PCR (RT-qPCR). The regulatory effect of miR-145-5p on the growth of HFSCs was determined by targeting with RT-qPCR, 5-ethynyl-2'-deoxyuridine assays, Western blotting, and flow cytometry. The proliferation of HFSCs was inhibited and their apoptosis capacity was enhanced due to the presence of miR-145-5p. Therefore, it was proposed that this may have occurred through a repression effect of on the MAPK signaling pathway. The regulatory network of the HFSCs can be further understood using the theoretical basis established by the findings derived from this study.

摘要

长江三角洲白山羊是唯一产优质刷毛的山羊品种。该基因已在肿瘤细胞中进行了广泛研究,但在毛囊干细胞(HFSCs)中很少研究。根据之前的测序数据,确定在优质刷毛组织中上调表达,证实其为与该性状相关的候选基因。通过在线数据库预测确定了 miR-145-5p 与的靶向关系,并通过双荧光素酶基因报告基因测定和定量逆转录 PCR(RT-qPCR)进行了验证。通过 RT-qPCR、5-乙炔基-2'-脱氧尿苷测定、Western blot 和流式细胞术确定了 miR-145-5p 对 HFSCs 生长的靶向调控作用。由于存在 miR-145-5p,HFSCs 的增殖受到抑制,凋亡能力增强。因此,提出这可能是通过抑制对 MAPK 信号通路的作用来实现的。本研究的发现为 HFSCs 的调控网络提供了理论基础。

https://cdn.ncbi.nlm.nih.gov/pmc/blobs/2b7c/9689699/40c831f628b3/genes-13-01973-g004.jpg
https://cdn.ncbi.nlm.nih.gov/pmc/blobs/2b7c/9689699/d98abe852e2a/genes-13-01973-g001.jpg
https://cdn.ncbi.nlm.nih.gov/pmc/blobs/2b7c/9689699/f40acb0397f4/genes-13-01973-g002.jpg
https://cdn.ncbi.nlm.nih.gov/pmc/blobs/2b7c/9689699/dbf3161f1d5b/genes-13-01973-g003.jpg
https://cdn.ncbi.nlm.nih.gov/pmc/blobs/2b7c/9689699/40c831f628b3/genes-13-01973-g004.jpg
https://cdn.ncbi.nlm.nih.gov/pmc/blobs/2b7c/9689699/d98abe852e2a/genes-13-01973-g001.jpg
https://cdn.ncbi.nlm.nih.gov/pmc/blobs/2b7c/9689699/f40acb0397f4/genes-13-01973-g002.jpg
https://cdn.ncbi.nlm.nih.gov/pmc/blobs/2b7c/9689699/dbf3161f1d5b/genes-13-01973-g003.jpg
https://cdn.ncbi.nlm.nih.gov/pmc/blobs/2b7c/9689699/40c831f628b3/genes-13-01973-g004.jpg

相似文献

1
Regulation of Proliferation and Apoptosis of Hair Follicle Stem Cells by miR-145-5p in Yangtze River Delta White Goats.miR-145-5p 调控长三角白山羊毛囊干细胞增殖与凋亡的研究
Genes (Basel). 2022 Oct 28;13(11):1973. doi: 10.3390/genes13111973.
2
miR-133a-3p regulates the growth of hair follicle stem cells in white goats from the Yangtze River Delta.miR-133a-3p调控长江三角洲白山羊毛囊干细胞的生长。
Anim Biotechnol. 2023 Dec;34(9):4559-4568. doi: 10.1080/10495398.2023.2172422. Epub 2023 Feb 8.
3
Effect of miR-101 on the Proliferation and Apoptosis of Goat Hair Follicle Stem Cells.miR-101 对山羊毛囊干细胞增殖和凋亡的影响。
Genes (Basel). 2022 Jun 9;13(6):1035. doi: 10.3390/genes13061035.
4
miR-31-5p promotes proliferation and inhibits apoptosis of goat hair follicle stem cells by targeting RASA1/MAP3K1 pathway.miR-31-5p 通过靶向 RASA1/MAP3K1 通路促进山羊毛囊干细胞的增殖和抑制凋亡。
Exp Cell Res. 2021 Jan 15;398(2):112441. doi: 10.1016/j.yexcr.2020.112441. Epub 2020 Dec 16.
5
miR-149-5p Regulates Goat Hair Follicle Stem Cell Proliferation and Apoptosis by Targeting the CMTM3/AR Axis During Superior-Quality Brush Hair Formation.miR-149-5p在优质毛笔毛发生成过程中通过靶向CMTM3/AR轴调控山羊毛囊干细胞增殖和凋亡。
Front Genet. 2020 Nov 11;11:529757. doi: 10.3389/fgene.2020.529757. eCollection 2020.
6
MiR-149-5p promotes β-catenin-induced goat hair follicle stem cell differentiation.miR-149-5p 促进β-连环蛋白诱导的山羊毛囊干细胞分化。
In Vitro Cell Dev Biol Anim. 2022 Apr;58(4):325-334. doi: 10.1007/s11626-022-00667-w. Epub 2022 Apr 14.
7
DUSP6 inhibits the proliferation of hair follicle stem cells (HFSCs) .DUSP6 抑制毛囊干细胞(HFSCs)的增殖。
Anim Biotechnol. 2023 Nov;34(4):1223-1231. doi: 10.1080/10495398.2021.2016433. Epub 2022 Jan 4.
8
Silencing MAP3K1 expression inhibits the proliferation of goat hair follicle stem cells.沉默 MAP3K1 表达可抑制山羊毛囊干细胞的增殖。
In Vitro Cell Dev Biol Anim. 2021 Apr;57(4):428-437. doi: 10.1007/s11626-021-00557-7. Epub 2021 Mar 21.
9
Integrative analysis of circRNAs from Yangtze River Delta white goat neck skin tissue by high-throughput sequencing (circRNA-seq).基于高通量测序的长江三角洲白山羊颈皮组织 circRNAs 的综合分析(circRNA-seq)。
Anim Genet. 2022 Jun;53(3):405-415. doi: 10.1111/age.13198. Epub 2022 Apr 5.
10
MiR-199a-5p inhibits dermal papilla cells proliferation by regulating VEGFA expression in cashmere goat.miR-199a-5p 通过调控绒山羊皮肤乳头细胞中 VEGFA 的表达抑制其增殖。
Gene. 2024 Jan 30;893:147901. doi: 10.1016/j.gene.2023.147901. Epub 2023 Oct 13.

引用本文的文献

1
Integrative and comparative analysis of whole-transcriptome sequencing in circCOL1A1-knockdown and circCOL1A1-overexpressing goat hair follicle stem cells.环状COL1A1基因敲低和过表达的山羊毛囊干细胞全转录组测序的整合与比较分析
Anim Biosci. 2025 Jun;38(6):1116-1139. doi: 10.5713/ab.24.0816. Epub 2025 Feb 27.
2
Whole-transcriptome analysis reveals the profiles and roles of coding and non-coding RNAs during hair follicle cycling in Rex rabbits.全转录组分析揭示了獭兔毛囊周期中编码RNA和非编码RNA的特征及作用。
BMC Genomics. 2025 Jan 25;26(1):74. doi: 10.1186/s12864-025-11264-y.
3
miR-133a-3p and miR-145-5p co-promote goat hair follicle stem cell differentiation by regulating NANOG and SOX9 expression.

本文引用的文献

1
Hsa_circ_0005100 regulates tumorigenicity of colorectal carcinoma via miR-145-5p/MACC1 axis.Hsa_circ_0005100 通过 miR-145-5p/MACC1 轴调控结直肠癌的致瘤性。
J Clin Lab Anal. 2022 Aug;36(8):e24533. doi: 10.1002/jcla.24533. Epub 2022 Jun 29.
2
Screening of microRNA and mRNA related to secondary hair follicle morphogenesis and development and functional analysis in cashmere goats.筛选与次级毛囊形态发生和发育相关的 microRNA 和 mRNA 及其在绒山羊中的功能分析
Funct Integr Genomics. 2022 Oct;22(5):835-848. doi: 10.1007/s10142-022-00842-y. Epub 2022 Apr 29.
3
Expression of miRNA-1-3p and its target gene in hair follicle cycle development of Liaoning Cashmere goat.
miR-133a-3p和miR-145-5p通过调节NANOG和SOX9的表达共同促进山羊毛囊干细胞分化。
Anim Biosci. 2024 Apr;37(4):609-621. doi: 10.5713/ab.23.0348. Epub 2023 Nov 2.
miRNA-1-3p及其靶基因在辽宁绒山羊毛囊周期发育中的表达
Anim Biotechnol. 2023 Nov;34(6):1937-1942. doi: 10.1080/10495398.2022.2058519. Epub 2022 Apr 20.
4
Integrative analysis of circRNAs from Yangtze River Delta white goat neck skin tissue by high-throughput sequencing (circRNA-seq).基于高通量测序的长江三角洲白山羊颈皮组织 circRNAs 的综合分析(circRNA-seq)。
Anim Genet. 2022 Jun;53(3):405-415. doi: 10.1111/age.13198. Epub 2022 Apr 5.
5
Circular RNA Sirtuin1 represses pulmonary artery smooth muscle cell proliferation, migration and autophagy to ameliorate pulmonary hypertension via targeting microRNA-145-5p/protein kinase-B3 axis.环状RNA沉默调节蛋白1通过靶向微小RNA-145-5p/蛋白激酶B3轴抑制肺动脉平滑肌细胞增殖、迁移和自噬,从而改善肺动脉高压。
Bioengineered. 2022 Apr;13(4):8759-8771. doi: 10.1080/21655979.2022.2036302.
6
The Circular RNA CircCOL1A1 Functions as a miR-149-5p Sponge to Regulate the Formation of Superior-Quality Brush Hair the CMTM3/AR Axis.环状RNA CircCOL1A1作为miR-149-5p的海绵发挥作用,通过CMTM3/AR轴调节优质刷毛的形成。
Front Cell Dev Biol. 2022 Feb 2;10:760466. doi: 10.3389/fcell.2022.760466. eCollection 2022.
7
Identification of the regulatory role of lncRNA HCG18 in myasthenia gravis by integrated bioinformatics and experimental analyses.通过整合生物信息学和实验分析鉴定 lncRNA HCG18 在重症肌无力中的调控作用。
J Transl Med. 2021 Nov 18;19(1):468. doi: 10.1186/s12967-021-03138-0.
8
miR-145-5p inhibits psoriasis progression by regulating the Wnt/β-catenin pathway.微小RNA-145-5p通过调控Wnt/β-连环蛋白信号通路抑制银屑病进展。
Am J Transl Res. 2021 Sep 15;13(9):10439-10448. eCollection 2021.
9
Upregulation of DUSP6 impairs infectious bronchitis virus replication by negatively regulating ERK pathway and promoting apoptosis.DUSP6 的上调通过负向调控 ERK 通路和促进细胞凋亡来损害传染性支气管炎病毒的复制。
Vet Res. 2021 Jan 11;52(1):7. doi: 10.1186/s13567-020-00866-x.
10
miR-31-5p promotes proliferation and inhibits apoptosis of goat hair follicle stem cells by targeting RASA1/MAP3K1 pathway.miR-31-5p 通过靶向 RASA1/MAP3K1 通路促进山羊毛囊干细胞的增殖和抑制凋亡。
Exp Cell Res. 2021 Jan 15;398(2):112441. doi: 10.1016/j.yexcr.2020.112441. Epub 2020 Dec 16.