Suppr超能文献

人们对 COVID-19 大流行的态度是否与主观身心健康有关?

Are Attitudes towards COVID-19 Pandemic Related to Subjective Physical and Mental Health?

机构信息

Department of Psychosomatic Medicine and Psychotherapy, University Medical Center, Johannes Gutenberg-University Mainz, Untere Zahlbacher Str. 8, 55131 Mainz, Germany.

Department of Psychiatry and Psychotherapy, Leipzig University Medical Center, Semmelweisstr. 10, 04103 Leipzig, Germany.

出版信息

Int J Environ Res Public Health. 2022 Nov 5;19(21):14538. doi: 10.3390/ijerph192114538.

Abstract

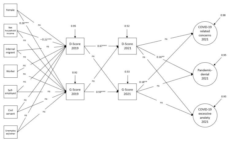
In this paper, we investigate the relationship between a person's psychological distress, subjective physical health and their attitudes towards the COVID-19 pandemic. The evaluation was performed on the basis of data from two waves of the Saxon Longitudinal Study, carried out in 2019 (pre-pandemic) and 2021. The number of study participants in both waves was 291. We tested in autoregressive cross-lagged models the stability of the respondents' health status before and during the pandemic and reviewed their influence on attitudes towards COVID-19. Our results show that COVID-19-related concerns are controlled by subjective physical health, while pandemic denial is linked to psychological distress. In an unknown and critical situation, with limited control over the situation, the strategy of avoidance or suppression may be used by individuals for protection by psychologically downplaying the stressor and danger.

摘要

本文研究了个人心理困扰、主观身体健康状况及其对 COVID-19 大流行态度之间的关系。评估是基于 2019 年(大流行前)和 2021 年两次萨克森纵向研究的数据进行的。两次研究的参与者人数均为 291 人。我们在自回归交叉滞后模型中测试了受访者在大流行前后健康状况的稳定性,并回顾了它们对 COVID-19 态度的影响。研究结果表明,与 COVID-19 相关的担忧受主观身体健康状况的控制,而对大流行的否认则与心理困扰有关。在一个未知和关键的情况下,对局势的控制有限,个体可能会通过心理上淡化压力源和危险来使用回避或抑制的策略来进行自我保护。

https://cdn.ncbi.nlm.nih.gov/pmc/blobs/4b03/9656892/9a8cd676c187/ijerph-19-14538-g001.jpg

文献AI研究员

20分钟写一篇综述,助力文献阅读效率提升50倍。

立即体验

用中文搜PubMed

大模型驱动的PubMed中文搜索引擎

马上搜索

文档翻译

学术文献翻译模型,支持多种主流文档格式。

立即体验