Suppr超能文献

来自两个产地的山葵(辣根属)不同器官中主要健康促进化合物和抗氧化活性的差异。

Variation in the main health-promoting compounds and antioxidant activity of different organs of Wasabi (Eutrema ) from two producing areas.

作者信息

Di Hongmei, Cui Cexian, Fang Pengcheng, Ma Junying, He Maolin, Li Mengyao, Lu Wei, Zhang Fen, Zheng Yangxia

机构信息

College of Horticulture, Sichuan Agricultural University, Chengdu, China.

出版信息

Front Plant Sci. 2022 Oct 26;13:1043378. doi: 10.3389/fpls.2022.1043378. eCollection 2022.

Abstract

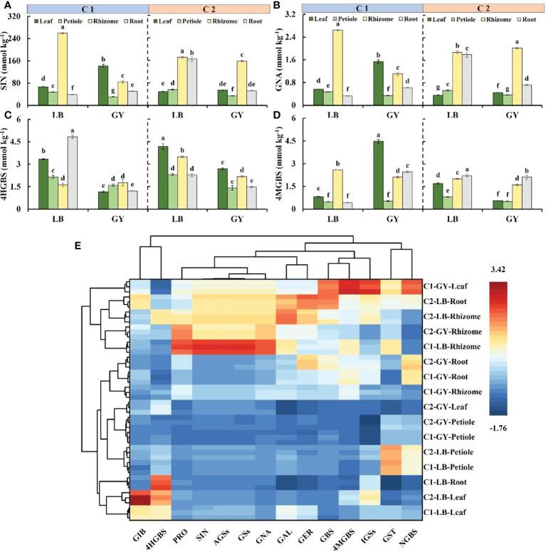
Wasabi (Eutrema ), also known as Japanese horseradish, is a perennial herb widely used in Japanese cuisine for its special flavour. The health-promoting phytochemicals and antioxidant capacity of four organs (leaf, petiole, rhizome, and root) of two cultivars (Chuankui-1 and Chuankui-2) of wasabi from two producing areas, Leibo and Guangyuan in Sichuan Province, China, were investigated in this study. The results showed that leaves were rich in pigments, soluble protein, ascorbic acid, and total phenolics and had the highest antioxidant capacity. Soluble sugars were highest in the petioles and were 1.1- to 5-fold higher than those in the other three organs. Glucosinolates and glucosinolate breakdown products (GBPs) were the most abundant in rhizomes, and their maximum values were 271.61 mmol kg DW and 249.78 mmol kg DW, respectively. The rhizomes of Chuankui-1 in Leibo and the leaves of Chuankui-1 in Guangyuan were superior in terms of glucosinolates and GBPs. These findings provide new insights that will aid the use of wasabi cultivars; they also have implications for the environmental characteristics needed to obtain better quality wasabi products. In the future, metabolome and transcriptome can be used to analyze the potential mechanism of differences among typical varieties, origins and parts.

摘要

山葵(辣根属),又称日本辣根,是一种多年生草本植物,因其独特风味而广泛用于日本料理。本研究对来自中国四川省雷波和广元两个产地的两个山葵品种(川葵1号和川葵2号)的四个器官(叶、叶柄、根茎和根)的促进健康的植物化学物质和抗氧化能力进行了研究。结果表明,叶片富含色素、可溶性蛋白、抗坏血酸和总酚类物质,抗氧化能力最强。叶柄中可溶性糖含量最高,比其他三个器官高出1.1至5倍。硫代葡萄糖苷及其降解产物(GBPs)在根茎中含量最为丰富,其最大值分别为271.61 mmol kg干重和249.78 mmol kg干重。雷波的川葵1号根茎和广元的川葵1号叶片在硫代葡萄糖苷和GBPs方面表现优异。这些发现为山葵品种的利用提供了新的见解;它们也对获得更高品质山葵产品所需的环境特征具有启示意义。未来,代谢组学和转录组学可用于分析典型品种、产地和部位之间差异的潜在机制。

https://cdn.ncbi.nlm.nih.gov/pmc/blobs/1b9f/9643873/7fbce50bd809/fpls-13-1043378-g001.jpg

文献AI研究员

20分钟写一篇综述,助力文献阅读效率提升50倍。

立即体验

用中文搜PubMed

大模型驱动的PubMed中文搜索引擎

马上搜索

文档翻译

学术文献翻译模型,支持多种主流文档格式。

立即体验