• 文献检索
  • 文档翻译
  • 深度研究
  • 学术资讯
  • Suppr Zotero 插件Zotero 插件
  • 邀请有礼
  • 套餐&价格
  • 历史记录
应用&插件
Suppr Zotero 插件Zotero 插件浏览器插件Mac 客户端Windows 客户端微信小程序
定价
高级版会员购买积分包购买API积分包
服务
文献检索文档翻译深度研究API 文档MCP 服务
关于我们
关于 Suppr公司介绍联系我们用户协议隐私条款
关注我们

Suppr 超能文献

核心技术专利:CN118964589B侵权必究
粤ICP备2023148730 号-1Suppr @ 2026

文献检索

告别复杂PubMed语法,用中文像聊天一样搜索,搜遍4000万医学文献。AI智能推荐,让科研检索更轻松。

立即免费搜索

文件翻译

保留排版,准确专业,支持PDF/Word/PPT等文件格式,支持 12+语言互译。

免费翻译文档

深度研究

AI帮你快速写综述,25分钟生成高质量综述,智能提取关键信息,辅助科研写作。

立即免费体验

中国初中生中负性生活事件与非自杀性自伤行为(NSSI)之间的关系:情绪的中介作用。

The relationship between negative life events and non-suicidal self-injury (NSSI) among Chinese junior high school students: the mediating role of emotions.

作者信息

Jiang Zhongliang, Wang Zhiyi, Diao Qidi, Chen Jie, Tian Geng, Cheng Xiaojing, Zhao Miao, He Long, He Qiang, Sun Jin, Liu Jintong

机构信息

Department of Child and Adolescent Psychiatry, Shandong Mental Health Center, Shandong University, Shandong, China.

Department of Developmental Pediatrics and Child Health Care, The First Affiliated Hospital of Shandong First Medical University and Shandong Provincial Qianfoshan Hospital, Shandong, China.

出版信息

Ann Gen Psychiatry. 2022 Nov 19;21(1):45. doi: 10.1186/s12991-022-00423-0.

DOI:10.1186/s12991-022-00423-0
PMID:36403014
原文链接:https://pmc.ncbi.nlm.nih.gov/articles/PMC9675228/
Abstract

BACKGROUND

Adolescent non-suicidal self-injury (NSSI) is common and adolescence is the most common period of first self-injury, and the occurrence of NSSI is influenced by negative life events and emotional symptoms. The mediating role of emotional symptoms in the interaction between negative life events and NSSI has not been carefully investigated yet.

METHODS

For middle school students in three schools in a Chinese province, the Adolescents Self-Harm Scale was used to investigate NSSI, the Adolescent Self-Rating Life Events Check List was used to investigate adolescent negative life events, and the Self-Rating Anxiety Scale and Self-Rating Depression Scale were used to assess their emotional symptoms. After the description of general data and the test for differences between groups, the relationship between negative life events, emotional symptoms and NSSI was analyzed using Pearson correlation analysis. Structural equation modeling was used to analyze the mediating role of emotions in negative life events and NSSI.

RESULTS

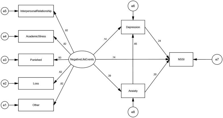
A total of 2376 junior high school students completed this survey, which revealed an annual NSSI prevalence of 37.1% (n = 881) and a higher prevalence of NSSI among girls and rural adolescents. Among adolescents who developed NSSI, 67.4% (N = 594) used multiple means of self-injury. The most common means of self-injury was hair pulling (51.0%), and the most common NSSI purpose and external factors/events were venting bad emotions or feelings (57.5%) and poor academic performance (44.9%), respectively. Negative life events, emotional symptoms and NSSI were positively associated (P < 0.05). Structural equation modeling with negative life events, emotional symptoms and NSSI as variables showed that the model-fit index matched the data well, with RMSEA = 0.073, AGFI = 0.945, GFI = 0.980, CFI = 0.985, NFI = 0.982, TLI = 0.968, IFI = 0.985, and negative life events, emotional symptoms (anxiety, depression) and NSSI all had direct effects with standardized path coefficients of 0.16, 0.19, and 0.23, respectively, with negative life events playing an indirect role in NSSI through emotional symptoms and emotional symptoms playing an incomplete mediating role in negative life events and NSSI.

CONCLUSION

The prevalence of NSSI was higher among Chinese junior high school students. Both negative life events and emotional symptoms were direct risk factors for NSSI. In addition, negative life events were also indirect risk factors for NSSI, and emotional symptoms played an incomplete mediating role in the relationship between the effects of negative life events and NSSI. This indicates that the combination of reducing the frequency of negative life events while maintaining individual emotional stability during adolescent development can effectively reduce the prevalence of NSSI in adolescents.

摘要

背景

青少年非自杀性自伤(NSSI)很常见,青春期是首次自伤最常见的时期,NSSI的发生受负面生活事件和情绪症状的影响。情绪症状在负面生活事件与NSSI相互作用中的中介作用尚未得到仔细研究。

方法

针对中国某省三所学校的中学生,采用青少年自伤量表调查NSSI,采用青少年自评生活事件量表调查青少年负面生活事件,采用自评焦虑量表和自评抑郁量表评估其情绪症状。在描述一般数据并进行组间差异检验后,采用Pearson相关分析分析负面生活事件、情绪症状与NSSI之间的关系。采用结构方程模型分析情绪在负面生活事件与NSSI中的中介作用。

结果

共有2376名初中生完成了本次调查,结果显示NSSI的年患病率为37.1%(n = 881),女孩和农村青少年中NSSI的患病率更高。在发生NSSI的青少年中,67.4%(N = 594)使用多种自伤手段。最常见的自伤手段是拔头发(51.0%),最常见的NSSI目的和外部因素/事件分别是发泄不良情绪或感受(57.5%)和学业成绩差(44.9%)。负面生活事件、情绪症状与NSSI呈正相关(P < 0.05)。以负面生活事件、情绪症状和NSSI为变量的结构方程模型显示,模型拟合指数与数据拟合良好,RMSEA = 0.073,AGFI = 0.945,GFI = 0.980,CFI = 0.985,NFI = 0.982,TLI = 0.968,IFI = 0.985,负面生活事件、情绪症状(焦虑、抑郁)和NSSI均有直接效应,标准化路径系数分别为0.16、0.19和0.23,负面生活事件通过情绪症状在NSSI中起间接作用,情绪症状在负面生活事件与NSSI之间起不完全中介作用。

结论

中国初中生中NSSI的患病率较高。负面生活事件和情绪症状都是NSSI的直接危险因素。此外,负面生活事件也是NSSI的间接危险因素,情绪症状在负面生活事件与NSSI的关系中起不完全中介作用。这表明在青少年发育过程中,减少负面生活事件的发生频率并同时保持个体情绪稳定,两者相结合可以有效降低青少年中NSSI的患病率。

https://cdn.ncbi.nlm.nih.gov/pmc/blobs/73d7/9675228/69d7e92bf650/12991_2022_423_Fig3_HTML.jpg
https://cdn.ncbi.nlm.nih.gov/pmc/blobs/73d7/9675228/25301e1c2376/12991_2022_423_Fig1_HTML.jpg
https://cdn.ncbi.nlm.nih.gov/pmc/blobs/73d7/9675228/d68aaa6d1f37/12991_2022_423_Fig2_HTML.jpg
https://cdn.ncbi.nlm.nih.gov/pmc/blobs/73d7/9675228/69d7e92bf650/12991_2022_423_Fig3_HTML.jpg
https://cdn.ncbi.nlm.nih.gov/pmc/blobs/73d7/9675228/25301e1c2376/12991_2022_423_Fig1_HTML.jpg
https://cdn.ncbi.nlm.nih.gov/pmc/blobs/73d7/9675228/d68aaa6d1f37/12991_2022_423_Fig2_HTML.jpg
https://cdn.ncbi.nlm.nih.gov/pmc/blobs/73d7/9675228/69d7e92bf650/12991_2022_423_Fig3_HTML.jpg

相似文献

1
The relationship between negative life events and non-suicidal self-injury (NSSI) among Chinese junior high school students: the mediating role of emotions.中国初中生中负性生活事件与非自杀性自伤行为(NSSI)之间的关系:情绪的中介作用。
Ann Gen Psychiatry. 2022 Nov 19;21(1):45. doi: 10.1186/s12991-022-00423-0.
2
Current status of nonsuicidal injuries and associated factors among junior high school students in Hainan Province, China: a cross-sectional study.中国海南省初中生非自杀性伤害现状及相关因素的横断面研究。
BMC Psychol. 2023 Jul 5;11(1):199. doi: 10.1186/s40359-023-01227-x.
3
The relationship between emotional neglect and non-suicidal self-injury among middle school students in China: the mediating role of social anxiety symptoms and insomnia.中国中学生情绪忽视与非自杀性自伤的关系:社交焦虑症状和失眠的中介作用。
BMC Psychiatry. 2023 Apr 13;23(1):248. doi: 10.1186/s12888-023-04735-7.
4
[Mediating effect of psychological symptoms, coping styles and impulsiveness on the relationship between childhood abuses and non-suicidal self-injuries among middle school students].[心理症状、应对方式及冲动性在中学生童年期虐待与非自杀性自伤关系中的中介作用]
Wei Sheng Yan Jiu. 2018 Jul;47(4):530-535.
5
Childhood Trauma and Non-suicidal Self-Injury Among Chinese Adolescents: The Mediating Role of Psychological Sub-health.中国青少年的童年创伤与非自杀性自伤行为:心理亚健康的中介作用
Front Psychiatry. 2022 Feb 10;13:798369. doi: 10.3389/fpsyt.2022.798369. eCollection 2022.
6
Network analysis of the relationship between non-suicidal self-injury, depression, and childhood trauma in adolescents.青少年非自杀性自伤、抑郁与童年创伤关系的网络分析。
BMC Psychol. 2024 Apr 25;12(1):234. doi: 10.1186/s40359-024-01729-2.
7
The association between non-suicidal self-injury and negative life events in children and adolescents in underdeveloped regions of south-western China.中国西南欠发达地区儿童和青少年非自杀性自伤与负性生活事件的关联。
PeerJ. 2022 Mar 9;10:e12665. doi: 10.7717/peerj.12665. eCollection 2022.
8
Prevalence of and risk factors for non-suicidal self-injury in rural China: Results from a nationwide survey in China.中国农村非自杀性自伤的流行率及风险因素:来自中国全国性调查的结果。
J Affect Disord. 2018 Jan 15;226:188-195. doi: 10.1016/j.jad.2017.09.051. Epub 2017 Sep 28.
9
Relationship between borderline personality features, emotion regulation, and non-suicidal self-injury in depressed adolescents: a cross-sectional study.抑郁青少年的边缘型人格特征、情绪调节与非自杀性自伤的关系:一项横断面研究。
BMC Psychiatry. 2023 Apr 28;23(1):293. doi: 10.1186/s12888-023-04800-1.
10
The influence of parenting style and coping behavior on nonsuicidal self-injury behavior in different genders based on path analysis.基于路径分析的不同性别中教养方式和应对行为对非自杀性自伤行为的影响。
PeerJ. 2022 Dec 9;10:e14507. doi: 10.7717/peerj.14507. eCollection 2022.

引用本文的文献

1
The mediating roles of stressful life events and negative affect in the relationship between childhood maltreatment and non-suicidal self-injury among clinical adolescents.应激性生活事件和消极情绪在临床青少年童年期虐待与非自杀性自伤关系中的中介作用
Eur J Psychotraumatol. 2025 Dec;16(1):2542045. doi: 10.1080/20008066.2025.2542045. Epub 2025 Sep 2.
2
Network analysis of core factors related to non-suicidal self-injury in adolescents with mood disorders.情绪障碍青少年非自杀性自伤相关核心因素的网络分析
Front Psychiatry. 2025 Apr 29;16:1557351. doi: 10.3389/fpsyt.2025.1557351. eCollection 2025.
3
Longitudinal associations between relative deprivation and non-suicidal self-injury in early adolescents: a moderated mediation model.

本文引用的文献

1
Determining the status of preconception care model in pregnant woman of Gorgan city (North of Iran) using structural equation modeling (SEM).运用结构方程模型(SEM)确定戈尔甘市(伊朗北部)孕妇的孕前保健模式状况。
J Educ Health Promot. 2022 Jul 29;11:240. doi: 10.4103/jehp.jehp_1284_21. eCollection 2022.
2
School Bullying Is Not a Conflict: The Interplay between Conflict Management Styles, Bullying Victimization and Psychological School Adjustment.校园欺凌不是冲突:冲突管理方式、受欺凌受害者和心理学校适应之间的相互作用。
Int J Environ Res Public Health. 2022 Sep 19;19(18):11809. doi: 10.3390/ijerph191811809.
3
青少年早期相对剥夺与非自杀性自伤之间的纵向关联:一个有调节的中介模型。
Front Psychiatry. 2025 Mar 21;16:1553740. doi: 10.3389/fpsyt.2025.1553740. eCollection 2025.
4
Non-suicidal self-injury risk among left-behind children and adolescents in China: A systematic review and meta-analysis.中国留守儿童和青少年的非自杀性自伤风险:系统评价与荟萃分析
World J Psychiatry. 2025 Feb 19;15(2):101595. doi: 10.5498/wjp.v15.i2.101595.
5
Motivations for Self-Harm in Young People and Their Correlates: A Systematic Review.青少年自我伤害的动机及其相关因素:一项系统综述。
Clin Child Fam Psychol Rev. 2025 Mar;28(1):171-208. doi: 10.1007/s10567-024-00511-5. Epub 2025 Jan 29.
6
Non-suicidal self-injury among youth students during COVID-19 pandemic: the role of psychological factors in Jingzhou, China.新冠疫情期间中国荆州青年学生的非自杀性自伤行为:心理因素的作用
Front Psychiatry. 2024 Aug 21;15:1446727. doi: 10.3389/fpsyt.2024.1446727. eCollection 2024.
7
Psychometric evaluation of the Social Touch Questionnaire in Chinese adolescents.青少年社会触觉问卷的心理计量学评估。
Psych J. 2024 Dec;13(6):943-953. doi: 10.1002/pchj.789. Epub 2024 Jul 4.
8
Association between negative life events through mental health and non-suicidal self-injury with young adults: evidence for sex moderate correlation.心理健康相关的负性生活事件与非自杀性自伤的关联:性别在其中的调节作用。
BMC Psychiatry. 2024 Jun 24;24(1):466. doi: 10.1186/s12888-024-05880-3.
9
The impact of negative cognitive bias on NSSI: mediating non-adaptive cognitive emotion regulation strategies.消极认知偏差对非自杀性自伤行为的影响:中介非适应性认知情绪调节策略
BMC Nurs. 2024 May 30;23(1):358. doi: 10.1186/s12912-024-02006-8.
10
Borderline personality traits mediate the relationship between negative life events and nonsuicidal self-injury in a clinical sample with youth depression.边缘型人格特质在青少年抑郁症患者的临床样本中,中介了负性生活事件与非自杀性自伤之间的关系。
BMC Psychiatry. 2024 May 16;24(1):370. doi: 10.1186/s12888-024-05821-0.
Tendency to Breast Cancer Screening Among Rural Women in Southern Iran: A Structural Equation Modeling (SEM) Analysis of Theory of Planned Behavior.
伊朗南部农村妇女乳腺癌筛查倾向:基于计划行为理论的结构方程模型(SEM)分析
Breast Cancer (Auckl). 2022 Sep 6;16:11782234221121001. doi: 10.1177/11782234221121001. eCollection 2022.
4
A Comparison Between Before and During the Pandemic in Nonsuicidal Self-Injury Behaviors of Bipolar Disorder.双相障碍患者非自杀性自伤行为在大流行前后的比较。
J Nerv Ment Dis. 2023 Dec 1;211(12):896-901. doi: 10.1097/NMD.0000000000001572. Epub 2023 Aug 24.
5
Effects of negative life events on depression in middle school students: The chain-mediating roles of rumination and perceived social support.负性生活事件对中学生抑郁的影响:沉思和感知到的社会支持的链式中介作用。
Front Psychol. 2022 Aug 12;13:781274. doi: 10.3389/fpsyg.2022.781274. eCollection 2022.
6
A meta-analysis of co-occurrence of non-suicidal self-injury and suicide attempt: Implications for clinical intervention and future diagnosis.非自杀性自伤与自杀未遂共现的荟萃分析:对临床干预和未来诊断的启示
Front Psychiatry. 2022 Aug 12;13:976217. doi: 10.3389/fpsyt.2022.976217. eCollection 2022.
7
Individual differences in adolescent and young adult daily mobility patterns and their relationships to big five personality traits: a behavioral genetic analysis.青少年和青年成人日常活动模式的个体差异及其与大五人格特质的关系:一项行为遗传学分析。
J Res Pers. 2022 Oct;100. doi: 10.1016/j.jrp.2022.104277. Epub 2022 Jul 29.
8
Stressful life events and non-suicidal self-injury among Chinese adolescents: A moderated mediation model of depression and resilience.压力性生活事件与中国青少年非自杀性自伤:抑郁和韧性的中介调节模型。
Front Public Health. 2022 Aug 4;10:944726. doi: 10.3389/fpubh.2022.944726. eCollection 2022.
9
Correlates of Non-suicidal Self-Injury in Adolescent Psychiatric Patients in China.中国青少年精神科患者非自杀性自伤的相关因素
Front Psychiatry. 2022 Jun 27;13:864150. doi: 10.3389/fpsyt.2022.864150. eCollection 2022.
10
Non-suicidal Self-injurious Thoughts and Behaviors Among Adolescent Inpatients.青少年住院患者中的非自杀性自伤思想和行为。
Child Psychiatry Hum Dev. 2024 Feb;55(1):48-59. doi: 10.1007/s10578-022-01380-1. Epub 2022 Jun 21.