Medical School of Chinese PLA, Beijing, China.
Faculty of Hepato-Pancreato-Biliary Surgery, The First Medical Center, Chinese PLA General Hospital, Beijing, China.
Front Immunol. 2022 Nov 3;13:1052768. doi: 10.3389/fimmu.2022.1052768. eCollection 2022.
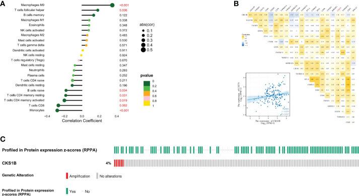
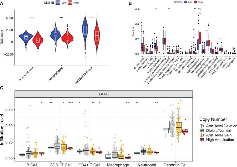
As a regulatory subunit of cyclin kinase, CKS1B promotes cancer development and is associated with poor prognosis in multiple cancer patients. However, the intrinsic role of CKS1B in pancreatic cancer remains elusive. In our research, CKS1B expression in pancreatic tumor tissue was higher than that in normal tissue by TCGA, Oncomine and CPTAC databases analysis. Similar result was verified in our center tissues by qRT-PCR. CKS1B expression was closely relevant to histologic grading, prognosis, and TMB. GSEA showed that CKS1B mainly participated in the regulation of autophagy and T cell receptor signaling pathway. Furthermore, CIBERSORT analysis showed that there was a strong correlation between CKS1B expression and tumor immune cells infiltration. Drug sensitivity analysis showed that patients with high CKS1B expression appeared to be more sensitive to gemcitabine, 5-fluorouracil, and paclitaxel. We then investigated cell viability and migratory ability by CCK8 and transwell assay, respectively. Results indicated that CKS1B knockdown by short hairpin RNA significantly reduced pancreatic cancer cell viability and invasion regulating PD-L1 expression. In conclusion, our research further demonstrates the role of CKS1B in pancreatic cancer and the signaling pathways involved. The association of CKS1B with immune infiltration and immune checkpoint may provide a new direction for immunotherapy of pancreatic cancer.
作为细胞周期蛋白依赖性激酶的调节亚基,CKS1B 促进癌症的发展,并与多种癌症患者的预后不良相关。然而,CKS1B 在胰腺癌中的内在作用仍不清楚。通过 TCGA、Oncomine 和 CPTAC 数据库分析,我们的研究表明 CKS1B 在胰腺肿瘤组织中的表达高于正常组织。通过 qRT-PCR 在我们中心的组织中也验证了类似的结果。CKS1B 的表达与组织学分级、预后和 TMB 密切相关。GSEA 表明 CKS1B 主要参与自噬和 T 细胞受体信号通路的调节。此外,CIBERSORT 分析表明 CKS1B 表达与肿瘤免疫细胞浸润之间存在很强的相关性。药物敏感性分析表明,高 CKS1B 表达的患者对吉西他滨、5-氟尿嘧啶和紫杉醇似乎更敏感。然后,我们通过 CCK8 和 Transwell 测定分别研究了细胞活力和迁移能力。结果表明,短发夹 RNA 敲低 CKS1B 显著降低了胰腺癌细胞的活力和侵袭能力,调节了 PD-L1 的表达。总之,我们的研究进一步证明了 CKS1B 在胰腺癌中的作用及其涉及的信号通路。CKS1B 与免疫浸润和免疫检查点的关联为胰腺癌的免疫治疗提供了新的方向。