Department of Bone and Soft Tissue Tumors, Tianjin's Clinical Research Center for Cancer, National Clinical Research Center for Cancer, Key Laboratory of Cancer Prevention and Therapy of Tianjin, Key Laboratory of Cancer Immunology and Biotherapy of Tianjin, Tianjin Medical University Cancer Institute and Hospital, Tianjin Medical University, 300060, Tianjin, China.
Tianjin Cancer Institute, Tianjin's Clinical Research Center for Cancer, National Clinical Research Center for Cancer, Key Laboratory of Cancer Prevention and Therapy of Tianjin, Key Laboratory of Cancer Immunology and Biotherapy of Tianjin, Tianjin Medical University Cancer Institute and Hospital, Tianjin Medical University, 300060, Tianjin, China.
Nat Commun. 2022 Nov 25;13(1):7250. doi: 10.1038/s41467-022-34877-3.
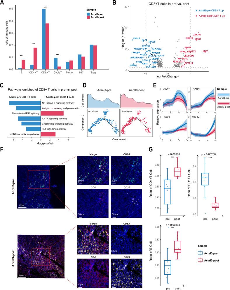
Acral melanoma is a dismal subtype of melanoma occurring in glabrous acral skin, and has a higher incidence in East Asians. We perform single-cell RNA sequencing for 63,394 cells obtained from 5 acral and 3 cutaneous melanoma samples to investigate tumor heterogeneity and immune environment. We define 5 orthogonal functional cell clusters that are involved in TGF-beta signaling, Type I interferon, Wnt signaling, Cell cycle, and Cholesterol efflux signaling. Signatures of enriched TGF-beta, Type I interferon, and cholesterol efflux signaling are significantly associated with good prognosis of melanoma. Compared with cutaneous melanoma, acral melanoma samples have significantly severe immunosuppressive state including depletion of cytotoxic CD8+ T cells, enrichment of Treg cells, and exhausted CD8+ T cells. PD1 and TIM-3 have higher expression in the exhaustive CD8+ T cells of acral melanoma. Key findings are verified in two independent validation sets. This study contributes to our better understanding of acral melanoma.
肢端黑色素瘤是发生于无毛发的肢端皮肤的一种预后较差的黑色素瘤亚型,在东亚人群中的发病率更高。我们对 5 例肢端黑色素瘤和 3 例皮肤黑色素瘤样本中的 63394 个细胞进行了单细胞 RNA 测序,以研究肿瘤异质性和免疫微环境。我们定义了 5 个正交的功能细胞簇,它们涉及 TGF-β信号、I 型干扰素、Wnt 信号、细胞周期和胆固醇外排信号。富集的 TGF-β、I 型干扰素和胆固醇外排信号特征与黑色素瘤的良好预后显著相关。与皮肤黑色素瘤相比,肢端黑色素瘤样本具有明显更严重的免疫抑制状态,包括细胞毒性 CD8+T 细胞耗竭、Treg 细胞富集和耗尽的 CD8+T 细胞。PD1 和 TIM-3 在肢端黑色素瘤耗尽的 CD8+T 细胞中的表达更高。关键发现已在两个独立的验证集中得到验证。本研究有助于我们更好地理解肢端黑色素瘤。