Suppr超能文献

学习发现药物。

Learning to discover medicines.

作者信息

Nguyen Minh-Tri, Nguyen Thin, Tran Truyen

机构信息

Applied Artificial Intelligence Institute, Deakin University, Burwood, VIC Australia.

出版信息

Int J Data Sci Anal. 2022 Nov 18:1-16. doi: 10.1007/s41060-022-00371-8.

Abstract

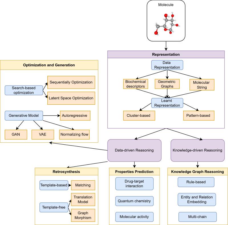
Discovering new medicines is the hallmark of the human endeavor to live a better and longer life. Yet the pace of discovery has slowed down as we need to venture into more wildly unexplored biomedical space to find one that matches today's high standard. Modern AI-enabled by powerful computing, large biomedical databases, and breakthroughs in deep learning offers a new hope to break this loop as AI is rapidly maturing, ready to make a huge impact in the area. In this paper, we review recent advances in AI methodologies that aim to crack this challenge. We organize the vast and rapidly growing literature on AI for drug discovery into three relatively stable sub-areas: (a) over molecular sequences and geometric graphs; (b) where we predict molecular properties and their binding, optimize existing compounds, generate molecules, and plan the synthesis of target molecules; and (c) where we discuss the construction and reasoning over biomedical knowledge graphs. We will also identify open challenges and chart possible research directions for the years to come.

摘要

发现新药是人类追求更美好生活和更长寿命的标志。然而,随着我们需要深入探索更广阔的未开发生物医学领域以找到符合当今高标准的药物,发现的速度已经放缓。强大的计算能力、大型生物医学数据库以及深度学习的突破推动下的现代人工智能,为打破这一循环带来了新希望,因为人工智能正在迅速成熟,准备在该领域产生巨大影响。在本文中,我们回顾了旨在应对这一挑战的人工智能方法的最新进展。我们将关于人工智能用于药物发现的大量且迅速增长的文献组织成三个相对稳定的子领域:(a) 基于分子序列和几何图形;(b) 我们预测分子性质及其结合、优化现有化合物、生成分子并规划目标分子的合成;以及 (c) 我们讨论生物医学知识图谱的构建和推理。我们还将识别开放挑战,并为未来几年规划可能的研究方向。

https://cdn.ncbi.nlm.nih.gov/pmc/blobs/1e76/9676887/f9844d92f4de/41060_2022_371_Fig1_HTML.jpg

文献AI研究员

20分钟写一篇综述,助力文献阅读效率提升50倍。

立即体验

用中文搜PubMed

大模型驱动的PubMed中文搜索引擎

马上搜索

文档翻译

学术文献翻译模型,支持多种主流文档格式。

立即体验