Suppr超能文献

蛋白磷酸酶2A(PP2A)调节细胞类型特异性细胞骨架组织以驱动树突多样性。

PP2A phosphatase regulates cell-type specific cytoskeletal organization to drive dendrite diversity.

作者信息

Bhattacharjee Shatabdi, Lottes Erin N, Nanda Sumit, Golshir Andre, Patel Atit A, Ascoli Giorgio A, Cox Daniel N

机构信息

Neuroscience Institute, Georgia State University, Atlanta, GA, United States.

Center for Neural Informatics, Structures, and Plasticity, Krasnow Institute for Advanced Study, George Mason University, Fairfax, VA, United States.

出版信息

Front Mol Neurosci. 2022 Nov 14;15:926567. doi: 10.3389/fnmol.2022.926567. eCollection 2022.

Abstract

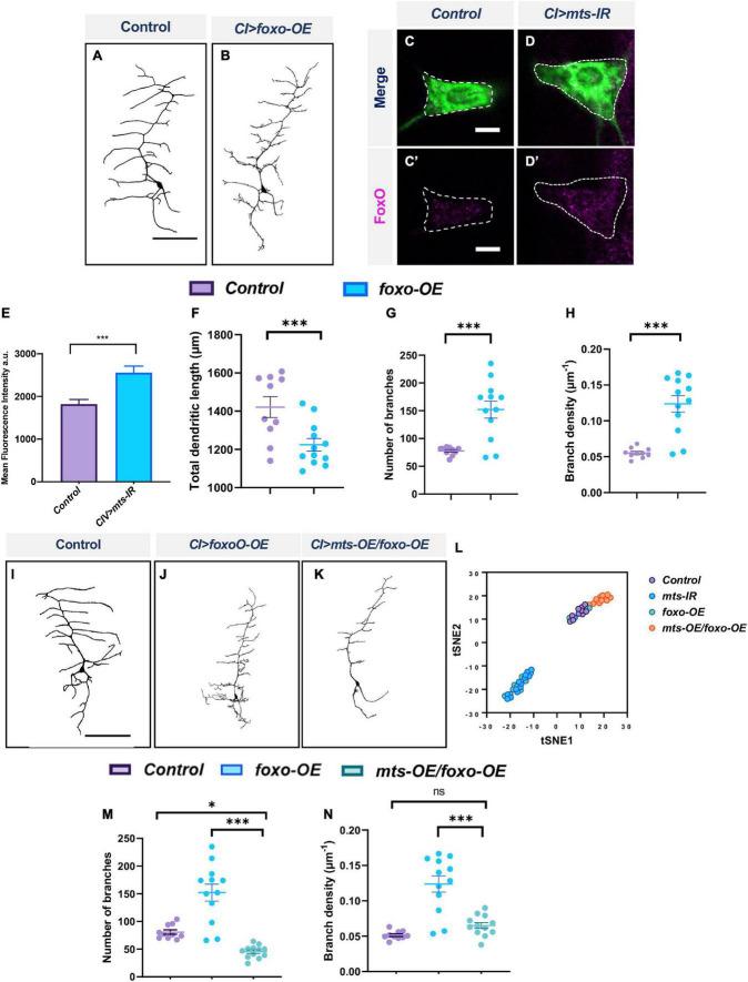
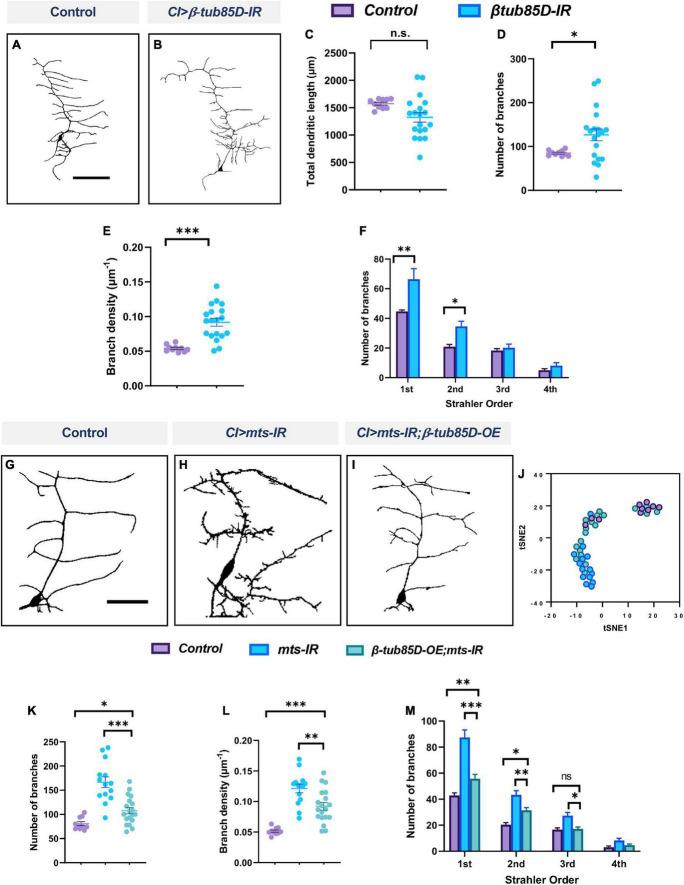
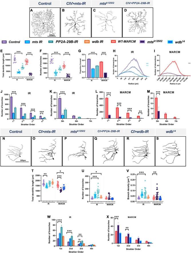
Uncovering molecular mechanisms regulating dendritic diversification is essential to understanding the formation and modulation of functional neural circuitry. Transcription factors play critical roles in promoting dendritic diversity and here, we identify PP2A phosphatase function as a downstream effector of Cut-mediated transcriptional regulation of dendrite development. Mutant analyses of the PP2A catalytic subunit () or the scaffolding subunit ( reveal cell-type specific regulatory effects with the PP2A complex required to promote dendritic growth and branching in Class IV (CIV) multidendritic (md) neurons, whereas in Class I (CI) md neurons, PP2A functions in restricting dendritic arborization. Cytoskeletal analyses reveal requirements for Mts in regulating microtubule stability/polarity and F-actin organization/dynamics. In CIV neurons, knockdown leads to reductions in dendritic localization of organelles including mitochondria and satellite Golgi outposts, while CI neurons show increased Golgi outpost trafficking along the dendritic arbor. Further, mutant neurons exhibit defects in neuronal polarity/compartmentalization. Finally, genetic interaction analyses suggest β-tubulin subunit 85D is a common PP2A target in CI and CIV neurons, while FoxO is a putative target in CI neurons.

摘要

揭示调节树突多样化的分子机制对于理解功能性神经回路的形成和调节至关重要。转录因子在促进树突多样性方面发挥着关键作用,在此,我们确定PP2A磷酸酶功能是Cut介导的树突发育转录调控的下游效应器。对PP2A催化亚基()或支架亚基()的突变分析揭示了细胞类型特异性调节作用,PP2A复合物在IV类(CIV)多树突(md)神经元中促进树突生长和分支是必需的,而在I类(CI)md神经元中,PP2A的功能是限制树突分支。细胞骨架分析揭示了微管在调节微管稳定性/极性和F-肌动蛋白组织/动力学方面的需求。在CIV神经元中,敲低导致包括线粒体和卫星高尔基体前哨在内的细胞器在树突中的定位减少,而CI神经元显示高尔基体前哨沿树突分支的运输增加。此外,突变神经元在神经元极性/区室化方面表现出缺陷。最后,遗传相互作用分析表明β-微管蛋白亚基85D是CI和CIV神经元中常见的PP2A靶点,而FoxO是CI神经元中的一个假定靶点。

https://cdn.ncbi.nlm.nih.gov/pmc/blobs/975a/9702092/217829baa90c/fnmol-15-926567-g001.jpg

文献检索

告别复杂PubMed语法,用中文像聊天一样搜索,搜遍4000万医学文献。AI智能推荐,让科研检索更轻松。

立即免费搜索

文件翻译

保留排版,准确专业,支持PDF/Word/PPT等文件格式,支持 12+语言互译。

免费翻译文档

深度研究

AI帮你快速写综述,25分钟生成高质量综述,智能提取关键信息,辅助科研写作。

立即免费体验