Suppr超能文献

基于替代数据源的碰撞严重程度分析和风险因素识别:发展中国家的案例研究。

Crash severity analysis and risk factors identification based on an alternate data source: a case study of developing country.

机构信息

Queensland University of Technology, CARRS-Q, Queensland, Australia.

Data61, CSIRO, Brisbane, Australia.

出版信息

Sci Rep. 2022 Dec 8;12(1):21243. doi: 10.1038/s41598-022-25361-5.

Abstract

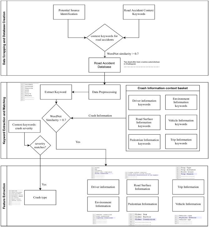
Road traffic injuries are one of the primary reasons for death, especially in developing countries like Bangladesh. Safety in land transport is one of the major concerns for road safety authorities and other policymakers. For this reason, contributory factors identification associated with crashes is necessary for reducing road crashes and ensuring transportation safety. This paper presents an analytical approach to identifying significant contributing factors of Bangladesh road crashes by evaluating the road crash data, considering three different severity levels (non-fetal, severe, and extremely severe). Generally, official crash databases are compiled from police-reported crash records. Though the official datasets are focusing on compiling a wide array of attributes, an assorted number of unreported issues can be observed that demands an alternative source of crash data. Therefore, this proposed approach considers compiling crash data from newspapers in Bangladesh which could be complimentary to the official crash database. To conduct the analysis, first, we filtered the useful features from compiled crash data using three popular feature selection techniques: chi-square, Two-way ANOVA, and Regression analysis. Then, we employed three machine learning classifiers: Decision Tree, Random Forest, and Naïve Bayes over the extracted features. A confusion matrix was considered to evaluate the proposed model, including classification accuracy, sensitivity, and specificity. The predictive machine learning model, namely, Random Forest using Label Encoder with chi-square and Two-way ANOVA feature selection process, seems the best option for crash severity prediction that provides high prediction accuracy. The resulting model highlights nine out of fourteen independent features as responsible factors. Significant features associated with crash severities include driver characteristics (gender, license type, seat belts), vehicle characteristics (vehicle type), road characteristics (road surface type, road classification), environmental conditions (day of crash occurred, time of crash), and injury localization. This outcome may contribute to improving traffic safety of Bangladesh.

摘要

道路交通事故是死亡的主要原因之一,尤其是在孟加拉国等发展中国家。陆地运输安全是道路安全当局和其他政策制定者的主要关注点之一。出于这个原因,需要确定与碰撞相关的促成因素,以减少道路碰撞,确保交通安全。本文通过评估道路碰撞数据,提出了一种分析方法,以确定孟加拉国道路碰撞的显著促成因素,考虑了三个不同的严重程度(非胎儿、严重和极其严重)。一般来说,官方碰撞数据库是根据警方报告的碰撞记录编制的。尽管官方数据集专注于编制广泛的属性,但仍可以观察到许多未报告的问题,这需要替代的碰撞数据来源。因此,本研究方法考虑从孟加拉国的报纸中编译碰撞数据,这可以与官方碰撞数据库互补。为了进行分析,首先,我们使用三种流行的特征选择技术(卡方检验、双向方差分析和回归分析)从编译的碰撞数据中筛选有用的特征。然后,我们在提取的特征上使用三种机器学习分类器:决策树、随机森林和朴素贝叶斯。我们使用混淆矩阵来评估所提出的模型,包括分类准确性、敏感性和特异性。基于卡方检验和双向方差分析特征选择过程的随机森林分类器使用标签编码器的预测机器学习模型似乎是碰撞严重程度预测的最佳选择,因为它提供了较高的预测准确性。该模型突出了十四个独立特征中的九个为责任因素。与碰撞严重程度相关的显著特征包括驾驶员特征(性别、驾照类型、安全带)、车辆特征(车辆类型)、道路特征(路面类型、道路分类)、环境条件(碰撞发生的日期、碰撞发生的时间)和受伤部位。这一结果可能有助于提高孟加拉国的交通安全。

https://cdn.ncbi.nlm.nih.gov/pmc/blobs/c6a8/9732348/c0eff1ca8ba9/41598_2022_25361_Fig1_HTML.jpg

文献AI研究员

20分钟写一篇综述,助力文献阅读效率提升50倍。

立即体验

用中文搜PubMed

大模型驱动的PubMed中文搜索引擎

马上搜索

文档翻译

学术文献翻译模型,支持多种主流文档格式。

立即体验