Suppr超能文献

转录组学和代谢组学分析揭示了化合物吩嗪-1-甲酰胺对AG1IA的抗真菌机制。

Transcriptomic and metabolomic analyses reveal the antifungal mechanism of the compound phenazine-1-carboxamide on AG1IA.

作者信息

Zhang Ya, Li Qiufeng, Wang Chong, Liu Shuangqing

机构信息

College of Plant Protection, Hunan Agricultural University, Changsha, China.

College of Bioscience and Biotechnology, Hunan Agricultural University, Changsha, China.

出版信息

Front Plant Sci. 2022 Nov 22;13:1041733. doi: 10.3389/fpls.2022.1041733. eCollection 2022.

Abstract

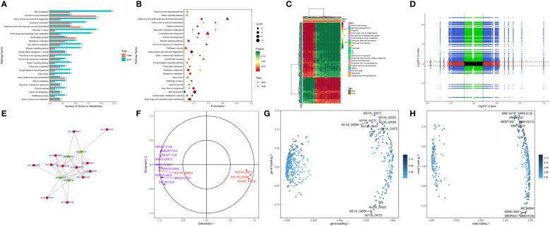
To explore the molecular mechanisms of the antifungal compound phenazine-1-carboxamide (PCN) inhibits and discover potential targets of action, we performed an integrated analysis of transcriptome and metabolome in mycelium by whether PCN treating or not. A total of 511 differentially expressed genes (DEGs) were identified between the PCN treatment and control groups. The fluorescence-based quantitative PCR (qPCR) got the accordant results of the gene expression trends for ten randomly selected DEGs. The Gene Ontology (GO) enrichment analysis revealed that fatty acid metabolic process, fatty acid oxidation, and lipid oxidation were among the most enriched in the biological process category, while integral component of membrane, plasma membrane, and extracellular region were among the most enriched in the cellular component category and oxidoreductase activity, cofactor binding, and coenzyme binding were among the most enriched in the molecular function category. KEGG enrichment analysis revealed the most prominently enriched metabolic pathways included ATP-binding cassette (ABC) transporters, nitrogen metabolism, aminobenzoate degradation. The DEGs related functions of cellular structures, cell membrane functions, cellular nutrition, vacuole-mitochondrion membrane contact site and ATPase activity, pH, anti-oxidation, were downregulated. A total of 466 differential metabolites were found between the PCN treatment and control groups after PCN treatment. KEGG enrichment found purine, arachidonic acid, and phenylpropanoid biosynthesis pathways were mainly affected. Further results proved PCN decreased the mycelial biomass and protein content of , and superoxide dismutase (SOD) activity reduced while peroxidase (POD) and cytochrome P450 activities increased. The molecule docking indicted that NADPH nitrite reductase, ATP-binding cassette transporter, alpha/beta hydrolase family domain-containing protein, and NADPH-cytochrome P450 reductase maybe the particular target of PCN. In conclusion, the mechanisms which PCN inhibits AG1IA may be related to cell wall damage, cell membrane impairment, intracellular nutrient imbalance, disturbed antioxidant system, and altered intracellular pH, which laid foundation for the further new compound designing to improve antifungal efficacy.

摘要

为了探究抗真菌化合物吩嗪 -1- 甲酰胺(PCN)的抑制分子机制并发现潜在作用靶点,我们对经 PCN 处理和未处理的菌丝体进行了转录组和代谢组的综合分析。在 PCN 处理组和对照组之间共鉴定出 511 个差异表达基因(DEG)。基于荧光的定量 PCR(qPCR)对随机选择的 10 个 DEG 的基因表达趋势得出了一致结果。基因本体论(GO)富集分析表明,脂肪酸代谢过程、脂肪酸氧化和脂质氧化在生物过程类别中富集程度最高,而膜整合成分、质膜和细胞外区域在细胞成分类别中富集程度最高,氧化还原酶活性、辅因子结合和辅酶结合在分子功能类别中富集程度最高。京都基因与基因组百科全书(KEGG)富集分析表明,最显著富集的代谢途径包括 ATP 结合盒(ABC)转运蛋白、氮代谢、氨基苯甲酸降解。与细胞结构、细胞膜功能、细胞营养、液泡 - 线粒体膜接触位点和 ATP 酶活性、pH、抗氧化相关的 DEG 功能下调。PCN 处理后,在 PCN 处理组和对照组之间共发现 466 种差异代谢物。KEGG 富集发现嘌呤、花生四烯酸和苯丙烷生物合成途径主要受到影响。进一步结果证明,PCN 降低了菌丝体生物量和蛋白质含量,超氧化物歧化酶(SOD)活性降低,而过氧化物酶(POD)和细胞色素 P450 活性增加。分子对接表明,NADPH 亚硝酸还原酶、ATP 结合盒转运蛋白、含α/β水解酶家族结构域蛋白和 NADPH - 细胞色素 P450 还原酶可能是 PCN 的特定靶点。总之,PCN 抑制 AG1IA 的机制可能与细胞壁损伤、细胞膜损伤、细胞内营养失衡、抗氧化系统紊乱和细胞内 pH 改变有关,这为进一步设计新化合物以提高抗真菌疗效奠定了基础。

https://cdn.ncbi.nlm.nih.gov/pmc/blobs/dbdd/9722969/46a0f1ff5c0c/fpls-13-1041733-g001.jpg

文献AI研究员

20分钟写一篇综述,助力文献阅读效率提升50倍。

立即体验

用中文搜PubMed

大模型驱动的PubMed中文搜索引擎

马上搜索

文档翻译

学术文献翻译模型,支持多种主流文档格式。

立即体验