The College of Forestry, Shanxi Agricultural University, Jinzhong 030801, China.
Int J Mol Sci. 2022 Nov 30;23(23):14991. doi: 10.3390/ijms232314991.
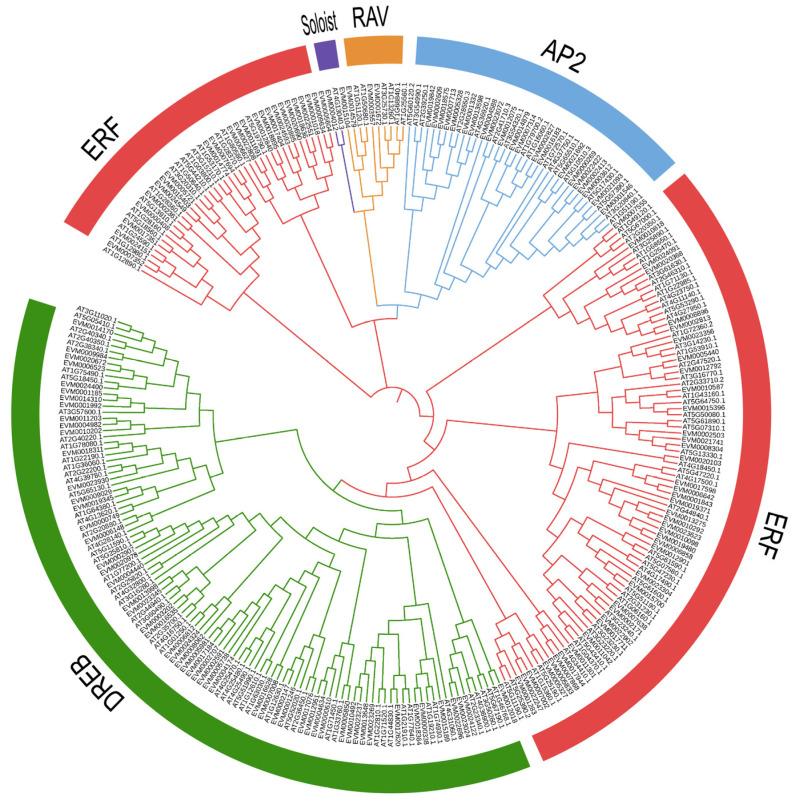
The AP2/ERF gene family involves numerous plant processes, including growth, development, metabolism, and various plant stress responses. However, several studies have been conducted on the AP2/ERF gene family in yellow horn, a new type of oil woody crop and an essential oil crop in China. According to sequence alignment and phylogenetic analyses, one hundred and forty-five AP2/ERF genes were detected from the yellow horn genome. They were divided into four relatively conserved subfamilies, including 21 AP2 genes, 119 ERBP genes, 4 RAV genes, and 1 Soloist gene. Gene analysis of TFs showed 87 TFs lacked introns. There were 75 pairs of collinearity relationships between and , indicating a close similarity. In addition, the expression patterns of TFs under cold treatments confirmed that the TFs play essential roles in abiotic stress response. The expression of eight transcription factors was verified in different tissues and under various stress treatments using RT-qPCR. This study establishes a starting point for further research to explore the potential mechanisms of identifying candidate AP2/ERF TFs that could respond to the abiotic stress of yellow horn.
AP2/ERF 基因家族参与了许多植物过程,包括生长、发育、代谢和各种植物应激反应。然而,已有多项研究针对中国新型木本油料作物和重要香料作物黄皮的 AP2/ERF 基因家族进行了研究。根据序列比对和系统发育分析,从黄皮基因组中检测到 145 个 AP2/ERF 基因。它们被分为四个相对保守的亚家族,包括 21 个 AP2 基因、119 个 ERBP 基因、4 个 RAV 基因和 1 个 Soloist 基因。TFs 的基因分析表明,87 个 TFs 缺乏内含子。在 和 之间存在 75 对共线性关系,表明它们具有密切的相似性。此外,TFs 在冷处理下的表达模式证实,TFs 在非生物胁迫反应中发挥重要作用。使用 RT-qPCR 验证了 8 个 转录因子在不同组织和各种胁迫处理下的表达情况。本研究为进一步研究确定候选 AP2/ERF TFs 对黄皮非生物胁迫的潜在机制奠定了基础。