Suppr超能文献

蛋白酶体亚基2促进膀胱癌进展并与免疫浸润相关。

PSMD2 promotes the progression of bladder cancer and is correlated with immune infiltration.

作者信息

Wang Song, Wang He, Zhu Shaoxing, Wang Zongping

机构信息

Department of Urology, Zhejiang Cancer Hospital, Institute of Basic Medicine and Cancer (IBMC), Chinese Academy of Sciences, Hangzhou, China.

The Second Clinical Medical College, Zhejiang Chinese Medical University, Hangzhou, China.

出版信息

Front Oncol. 2022 Nov 23;12:1058506. doi: 10.3389/fonc.2022.1058506. eCollection 2022.

Abstract

INTRODUCTION

PSMD2 plays an oncogenic role in multiple human malignancies, while it is still unclear that the potential roles and underlying mechanisms of PSMD2 in BCa.

METHODS

The RNA-seq from TCGA and GTEx database was utilized to preliminarily analyze the expression of PSMD2 in BCa tissues, qRT-PCR was adopted to verify the PSMD2 expression in BCa cell lines. Cox regression analyses were applied to assess the prognostic values of PSMD2 in BCa. GSEA analysis was used to explore the underlying mechanisms of PSMD2. assays such as wound healing and colony formation assays were applied to determine the carcinogenesis of PSMD2 in BCa. xCell and ssGSEA algorithms were applied to analyze the associations of PSMD2 with TIME.

RESULTS

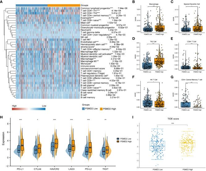
The results revealed that in comparison with normal bladder tissues and cell line, PSMD2 was found to be significantly elevated in BCa tissues and cell lines. Elevated expression of PSMD2 can independently predict unfavorable OS for BCa patients. The PSMD2 expression and other clinicopathologic factors were combined to develop a nomogram, which can help to predict OS for BCa patients. GSEA analyses revealed that PSMD2 is correlated with the cell cycle, antigen processing and presentation, JAK-STAT signaling pathway, Toll like receptor signaling pathway, P53 and MAPK signaling pathway. Knockdown of PSMD2 could remarkably inhibit the wound healing and colony formation efficiency of BCa cells. xCell analysis revealed that overexpressed PSMD2 is positively related to the Th2 cells infiltrates and expression levels of immune escape markers, and negatively associated with the infiltrating levels of NK T cell and CD8+ T cell.

DISCUSSION

In conclusion, overexpressed PSMD2 is tightly linked to the immune infiltrates and promotes the progression of BCa.

摘要

引言

PSMD2在多种人类恶性肿瘤中发挥致癌作用,而其在膀胱癌中的潜在作用和潜在机制仍不清楚。

方法

利用来自TCGA和GTEx数据库的RNA测序初步分析PSMD2在膀胱癌组织中的表达,采用qRT-PCR验证PSMD2在膀胱癌细胞系中的表达。应用Cox回归分析评估PSMD2在膀胱癌中的预后价值。采用GSEA分析探索PSMD2的潜在机制。应用伤口愈合和集落形成试验等方法确定PSMD2在膀胱癌中的致癌作用。应用xCell和ssGSEA算法分析PSMD2与肿瘤免疫微环境的相关性。

结果

结果显示,与正常膀胱组织和细胞系相比,PSMD2在膀胱癌组织和细胞系中显著升高。PSMD2表达升高可独立预测膀胱癌患者的不良总生存期。将PSMD2表达与其他临床病理因素相结合构建列线图,有助于预测膀胱癌患者的总生存期。GSEA分析显示,PSMD2与细胞周期、抗原加工和呈递、JAK-STAT信号通路、Toll样受体信号通路、P53和MAPK信号通路相关。敲低PSMD2可显著抑制膀胱癌细胞的伤口愈合和集落形成效率。xCell分析显示,PSMD2过表达与Th2细胞浸润及免疫逃逸标志物表达水平呈正相关,与NK T细胞和CD8+ T细胞浸润水平呈负相关。

讨论

总之,PSMD2过表达与免疫浸润密切相关,并促进膀胱癌的进展。

https://cdn.ncbi.nlm.nih.gov/pmc/blobs/25cd/9728585/4e147c6904a5/fonc-12-1058506-g001.jpg

文献AI研究员

20分钟写一篇综述,助力文献阅读效率提升50倍。

立即体验

用中文搜PubMed

大模型驱动的PubMed中文搜索引擎

马上搜索

文档翻译

学术文献翻译模型,支持多种主流文档格式。

立即体验