Lombardi Francesca, Augello Francesca Rosaria, Artone Serena, Bahiti Blerina, Sheldon Jenna Marie, Giuliani Maurizio, Cifone Maria Grazia, Palumbo Paola, Cinque Benedetta
Department of Life, Health and Environmental Sciences, University of L'Aquila, Via Pompeo Spennati, Building "Rita Levi Montalcini" (Delta 6), 67100, L'Aquila, Italy.
Dr. Kiran C Patel College of Osteopathic Medicine, Nova Southeastern University, Fort Lauderdale, FL, USA.
J Inflamm (Lond). 2022 Dec 19;19(1):27. doi: 10.1186/s12950-022-00324-9.
Abnormal and deregulated skin wound healing associated with prolonged inflammation may result in dermal fibrosis. Since the current therapeutic strategies revealed unsatisfactory, the investigation of alternative approaches such as those based on the use of specific probiotic strains could provide promising therapeutic options. In this study, we aimed to evaluate whether the lysate from S. thermophilus could antagonize the fibrogenic effects of TGF-β1 in normal human dermal fibroblasts (NHDF).
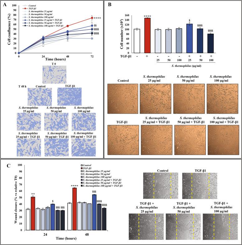
NHDF were exposed to TGF-β1 to establish a fibrotic phenotype. Proliferation rate and cell number were measured using the IncuCyte® Live Cell Imager system and the trypan blue dye exclusion test. Phenoconversion markers (α-SMA and fibronectin) and collagen I levels were assessed by western blot and immunofluorescence. The mRNA levels of TGF-β1 were evaluated by RT-PCR. The Smad2/3 phosphorylation level as well as β-catenin and PPARγ expression, were assessed by western blot. The cell contractility function and migration of NHDF were studied using collagen gel retraction assay, and scratch wound healing assay, respectively. The effects of S. thermophilus lysate, alone or combined with TGF-β1, were evaluated on all of the above-listed parameters and markers associated with TGF-β1-induced fibrotic phenotype.
Exposure to the S. thermophilus lysate significantly reduced the key mediators and events involved in the abnormal activation of myofibroblasts by TGF-β1 within the fibrotic profile. The S. thermophilus treatment significantly reduced cell proliferation, migration, and myo-differentiation. In addition, the treatment with probiotic lysate reduced the α-SMA, fibronectin, collagen-I expression levels, and affected the collagen contraction ability of activated dermal fibroblasts. Moreover, the probiotic targeted the TGF-β1 signaling, reducing Smad2/3 activation, TGF-β1 mRNA level, and β-catenin expression through the upregulation of PPARγ.
This is the first report showing that S. thermophilus lysate had a remarkable anti-fibrotic effect in TGF-β1-activated NHDF by inhibiting Smad signaling. Notably, the probiotic was able to reduce β-catenin and increase PPARγ levels. The findings support our point that S. thermophilus may help prevent or treat hypertrophic scarring and keloids.
与长期炎症相关的异常和失调的皮肤伤口愈合可能导致真皮纤维化。由于目前的治疗策略效果不尽人意,对替代方法的研究,如基于使用特定益生菌菌株的方法,可能会提供有前景的治疗选择。在本研究中,我们旨在评估嗜热链球菌裂解物是否能拮抗转化生长因子-β1(TGF-β1)对正常人皮肤成纤维细胞(NHDF)的促纤维化作用。
将NHDF暴露于TGF-β1以建立纤维化表型。使用IncuCyte®活细胞成像系统和台盼蓝染料排斥试验测量增殖率和细胞数量。通过蛋白质免疫印迹和免疫荧光评估表型转化标志物(α-平滑肌肌动蛋白和纤连蛋白)和I型胶原蛋白水平。通过逆转录聚合酶链反应(RT-PCR)评估TGF-β1的mRNA水平。通过蛋白质免疫印迹评估Smad2/3磷酸化水平以及β-连环蛋白和过氧化物酶体增殖物激活受体γ(PPARγ)的表达。分别使用胶原凝胶收缩试验和划痕伤口愈合试验研究NHDF的细胞收缩功能和迁移。评估嗜热链球菌裂解物单独或与TGF-β1联合使用对上述所有与TGF-β1诱导的纤维化表型相关的参数和标志物的影响。
暴露于嗜热链球菌裂解物显著降低了纤维化过程中TGF-β1异常激活肌成纤维细胞所涉及的关键介质和事件。嗜热链球菌处理显著降低了细胞增殖、迁移和肌分化。此外,益生菌裂解物处理降低了α-平滑肌肌动蛋白、纤连蛋白、I型胶原蛋白的表达水平,并影响了活化的皮肤成纤维细胞的胶原收缩能力。此外,益生菌靶向TGF-β1信号传导,通过上调PPARγ降低Smad2/3激活、TGF-β1 mRNA水平和β-连环蛋白表达。
这是第一份表明嗜热链球菌裂解物通过抑制Smad信号传导在TGF-β1激活的NHDF中具有显著抗纤维化作用的报告。值得注意的是,该益生菌能够降低β-连环蛋白水平并增加PPARγ水平。这些发现支持了我们的观点,即嗜热链球菌可能有助于预防或治疗增生性瘢痕和瘢痕疙瘩。