Bo Jin-Hua, Wang Jing-Xiao, Wang Xiao-Li, Jiao Yang, Jiang Ming, Chen Jun-Liu, Hao Wen-Yuan, Chen Qi, Li Yue-Hua, Ma Zheng-Liang, Zhu Guo-Qing
Key Laboratory of Targeted Intervention of Cardiovascular Disease, Collaborative Innovation Center for Cardiovascular Disease Translational Medicine, Department of Physiology, Nanjing Medical University, Nanjing 211166, China.
Department of Anesthesiology, The Affiliated Drum Tower Hospital, Medical School of Nanjing University, Nanjing 210008, China.
Antioxidants (Basel). 2022 Dec 2;11(12):2395. doi: 10.3390/antiox11122395.
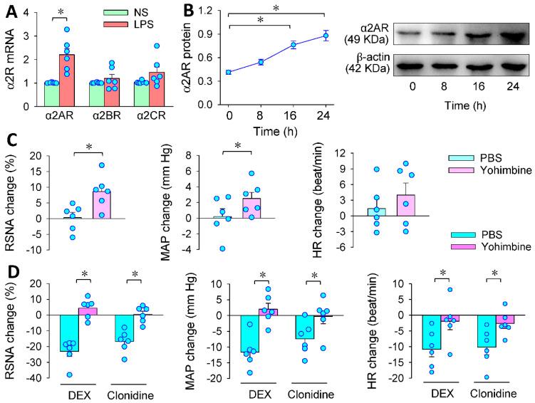
Sympathetic overactivity contributes to the pathogenesis of sepsis. The selective α2-adrenergic receptor agonist dexmedetomidine (DEX) is widely used for perioperative sedation and analgesia. We aimed to determine the central roles and mechanisms of DEX in attenuating sympathetic activity and inflammation in sepsis. Sepsis was induced by a single intraperitoneal injection of lipopolysaccharide (LPS) in rats. Effects of DEX were investigated 24 h after injection of LPS. Bilateral microinjection of DEX in the paraventricular nucleus (PVN) attenuated LPS-induced sympathetic overactivity, which was attenuated by the superoxide dismutase inhibitor DETC, cAMP analog db-cAMP or GABA receptor antagonist gabazine. Superoxide scavenger tempol, NADPH oxidase inhibitor apocynin, adenylate cyclase inhibitor SQ22536 or PKA inhibitor Rp-cAMP caused similar effects to DEX in attenuating LPS-induced sympathetic activation. DEX inhibited LPS-induced superoxide and cAMP production, as well as NADPH oxidase, adenylate cyclase and PKA activation. The roles of DEX in reducing superoxide production and NADPH oxidase activation were attenuated by db-cAMP or gabazine. Intravenous infusion of DEX inhibited LPS-induced sympathetic overactivity, NOX activation, superoxide production, TNF-α and IL-1β upregulation in the PVN and plasma, as well as lung and renal injury, which were attenuated by the PVN microinjection of yohimbine and DETC. We conclude that activation of α2-adrenergic receptors with DEX in the PVN attenuated LPS-induced sympathetic overactivity by reducing NADPH oxidase-dependent superoxide production via both inhibiting adenylate cyclase-cAMP-PKA signaling and activating GABA receptors. The inhibition of NADPH oxidase-dependent superoxide production in the PVN partially contributes to the roles of intravenous infusion of DEX in attenuating LPS-induced sympathetic activation, oxidative stress and inflammation.
交感神经过度活跃参与脓毒症的发病机制。选择性α2肾上腺素能受体激动剂右美托咪定(DEX)广泛用于围手术期镇静和镇痛。我们旨在确定DEX在减轻脓毒症交感神经活动和炎症中的核心作用及机制。通过单次腹腔注射脂多糖(LPS)诱导大鼠发生脓毒症。在注射LPS后24小时研究DEX的作用。在室旁核(PVN)双侧微量注射DEX可减轻LPS诱导的交感神经过度活跃,超氧化物歧化酶抑制剂DETC、cAMP类似物db-cAMP或GABA受体拮抗剂加巴喷丁可减弱该作用。超氧化物清除剂Tempol、NADPH氧化酶抑制剂阿朴吗啡、腺苷酸环化酶抑制剂SQ22536或PKA抑制剂Rp-cAMP在减轻LPS诱导的交感神经激活方面产生与DEX相似的作用。DEX抑制LPS诱导的超氧化物和cAMP生成,以及NADPH氧化酶、腺苷酸环化酶和PKA激活。db-cAMP或加巴喷丁减弱了DEX在减少超氧化物生成和NADPH氧化酶激活方面的作用。静脉输注DEX可抑制LPS诱导的交感神经过度活跃、NOX激活、超氧化物生成、PVN和血浆中TNF-α和IL-1β上调,以及肺和肾损伤,PVN微量注射育亨宾和DETC可减弱这些作用。我们得出结论,在PVN中用DEX激活α2肾上腺素能受体可通过抑制腺苷酸环化酶-cAMP-PKA信号传导和激活GABA受体,减少NADPH氧化酶依赖性超氧化物生成,从而减轻LPS诱导的交感神经过度活跃。PVN中NADPH氧化酶依赖性超氧化物生成的抑制部分促成了静脉输注DEX在减轻LPS诱导的交感神经激活、氧化应激和炎症中的作用。