College of Plant Protection, China Agricultural University, Beijing 100193, China.
Int J Mol Sci. 2022 Dec 17;23(24):16126. doi: 10.3390/ijms232416126.
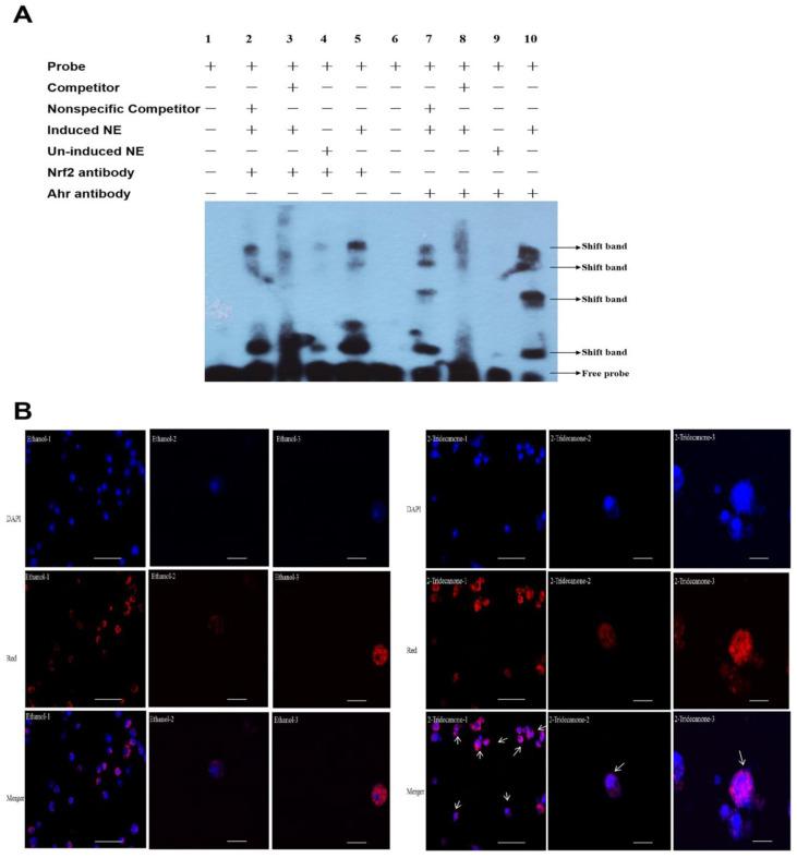
The study of insect adaptation to the defensive metabolites of host plants and various kinds of insecticides in order to acquire resistance is a hot topic in the pest-control field, but the mechanism is still unclear. In our study, we found that a general signal pathway exists in which can regulate multiple P450s, GSTs and UGTs genes to help insects decrease their susceptibility to xenobiotics. Knockdown of and expression could significantly increase the toxicity of xenobiotics to , and simultaneously decrease the gene expression of P450s, GSTs and UGTs which are related to the xenobiotic metabolism and synthesis of insect hormone pathways. Then, we used EMSA and dual luciferase assay to verify that a crosstalk exists between AhR and Nrf2 to regulate multiple P450s, GSTs and UGTs genes to mediate susceptibility to plant allelochemicals and insecticides. The detoxification genes' expression network which can be regulated by Nrf2 and AhR is still unknown, and there were also no reports about the crosstalk between AhR and Nrf2 that exist in insects and can regulate multiple detoxification genes' expression. Our results provide a new general signaling pathway to reveal the adaptive mechanism of insects to xenobiotics and provides further insight into designing effective pest-management strategies to avoid the overuse of insecticides.
昆虫对植物防御代谢物和各种杀虫剂的适应性研究,以获得抗性,是害虫防治领域的一个热门话题,但机制仍不清楚。在我们的研究中,我们发现了一个普遍存在的信号通路,它可以调节多种 P450s、GSTs 和 UGTs 基因,帮助昆虫降低对异生物的敏感性。 和 的表达被敲低后,异生物对 的毒性显著增加,同时与异生物代谢和昆虫激素途径合成相关的 P450s、GSTs 和 UGTs 基因的表达也降低了。然后,我们使用 EMSA 和双荧光素酶测定来验证 AhR 和 Nrf2 之间存在相互作用,以调节多种 P450s、GSTs 和 UGTs 基因,从而介导对植物化感物质和杀虫剂的敏感性。由 Nrf2 和 AhR 调节的解毒基因表达网络仍然未知,也没有关于昆虫中 AhR 和 Nrf2 之间存在的相互作用,以及它们可以调节多种解毒基因表达的报道。我们的研究结果提供了一个新的普遍信号通路,揭示了昆虫对异生物的适应性机制,并为设计有效的害虫管理策略提供了进一步的见解,以避免过度使用杀虫剂。