Suppr超能文献

通过共表达网络模块鉴定迟发性重度抑郁症中的关键基因。

Identification of key genes in late-onset major depressive disorder through a co-expression network module.

作者信息

Yao Ping-An, Sun Hai-Ju, Li Xiao-Yu

机构信息

School of Pharmaceutical Sciences, Zhejiang Chinese Medical University, Hangzhou, China.

Department of Neurobiology and Acupuncture Research, The Third Clinical Medical College, Zhejiang Chinese Medical University, Key Laboratory of Acupuncture and Neurology of Zhejiang Province, Hangzhou, China.

出版信息

Front Genet. 2022 Dec 6;13:1048761. doi: 10.3389/fgene.2022.1048761. eCollection 2022.

Abstract

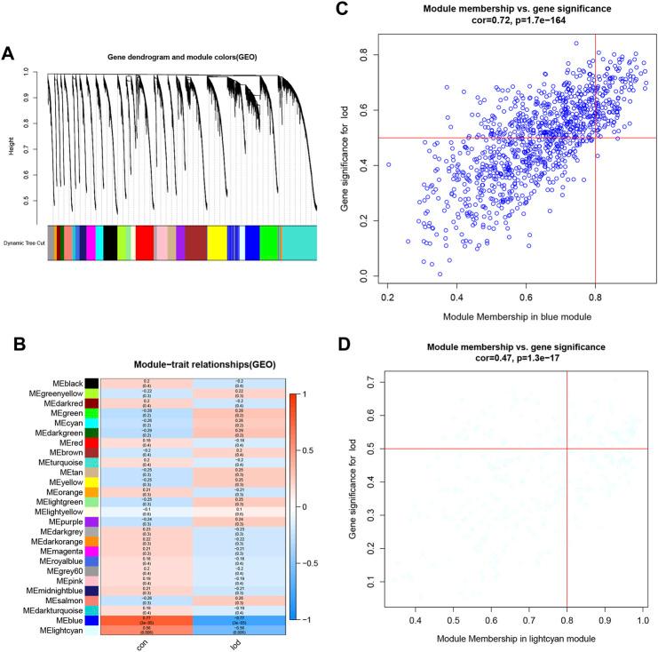
Late-onset major depressive disorder (LOD) increases the risk of disability and suicide in elderly patients. However, the complex pathological mechanism of LOD still remains unclear. We selected 10 LOD patients and 12 healthy control samples from the GSE76826 dataset for statistical analysis. Under the screening criteria, 811 differentially expressed genes (DEGs) were screened. We obtained a total of two most clinically significant modules through the weighted gene co-expression network analysis (WGCNA). Functional analysis of the genes in the most clinically significant modules was performed to explore the potential mechanism of LOD, followed by protein-protein interaction (PPI) analysis and hub gene identification in the core area of the PPI network. Furthermore, we identified immune infiltrating cells using the cell-type identification by estimating relative subsets of RNA transcripts (CIBERSORT) algorithm between healthy subjects and LOD patients with the GSE98793 dataset. Next, six hub genes (, , , , , and ) were obtained by intersecting hub genes with DEGs, followed by verifying the diagnostic accuracy with the receiver operating characteristic curve (ROC). In addition, we constructed the least absolute shrinkage and selection operator (LASSO) regression model for hub gene cross-validation. Finally, we found that and were good diagnostic indicators of LOD, and may be the key gene of immune function change in LOD. In conclusion, our research shows that the changes in the immune function may be an important mechanism in the development of LOD, which can provide some guidance for the related research of LOD in the future.

摘要

迟发性重度抑郁症(LOD)会增加老年患者残疾和自杀的风险。然而,LOD复杂的病理机制仍不清楚。我们从GSE76826数据集中选取了10例LOD患者和12例健康对照样本进行统计分析。在筛选标准下,筛选出811个差异表达基因(DEG)。通过加权基因共表达网络分析(WGCNA),我们总共获得了两个临床上最显著的模块。对最具临床意义模块中的基因进行功能分析,以探索LOD的潜在机制,随后进行蛋白质-蛋白质相互作用(PPI)分析并在PPI网络的核心区域鉴定枢纽基因。此外,我们使用通过估计RNA转录本相对亚群进行细胞类型鉴定(CIBERSORT)算法,利用GSE98793数据集在健康受试者和LOD患者之间鉴定免疫浸润细胞。接下来,通过将枢纽基因与DEG相交获得六个枢纽基因(、、、、、和),随后用受试者工作特征曲线(ROC)验证诊断准确性。此外,我们构建了用于枢纽基因交叉验证的最小绝对收缩和选择算子(LASSO)回归模型。最后,我们发现和是LOD的良好诊断指标,并且可能是LOD免疫功能变化的关键基因。总之,我们的研究表明免疫功能变化可能是LOD发生发展的重要机制,可为未来LOD的相关研究提供一定指导。

https://cdn.ncbi.nlm.nih.gov/pmc/blobs/1f62/9763307/85c577726e97/fgene-13-1048761-g001.jpg

文献AI研究员

20分钟写一篇综述,助力文献阅读效率提升50倍。

立即体验

用中文搜PubMed

大模型驱动的PubMed中文搜索引擎

马上搜索

文档翻译

学术文献翻译模型,支持多种主流文档格式。

立即体验