Suppr超能文献

TBK1 磷酸化激活 LIR 依赖性炎症抑制因子 TNIP1 的降解。

TBK1 phosphorylation activates LIR-dependent degradation of the inflammation repressor TNIP1.

机构信息

Department of Biology, University of Fribourg, Fribourg, Switzerland.

Autophagy Research Group, Department of Medical Biology, University of Tromsø-The Arctic University of Norway, Tromsø, Norway.

出版信息

J Cell Biol. 2023 Feb 6;222(2). doi: 10.1083/jcb.202108144. Epub 2022 Dec 27.

Abstract

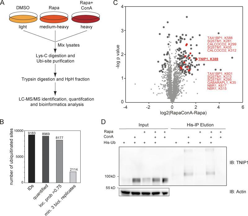
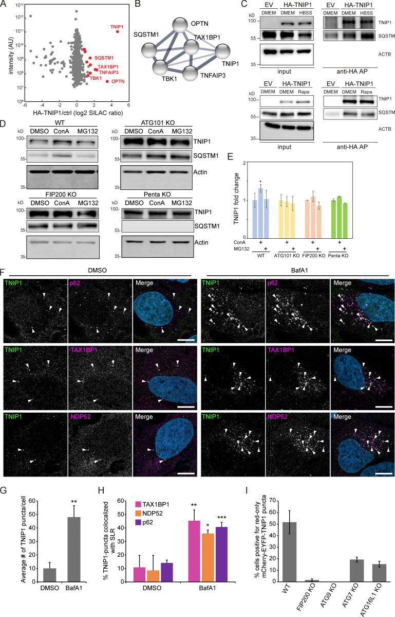
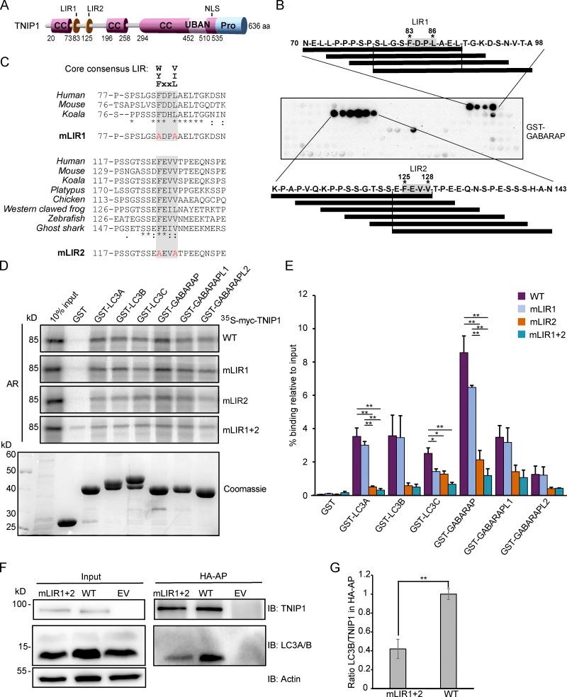
Limitation of excessive inflammation due to selective degradation of pro-inflammatory proteins is one of the cytoprotective functions attributed to autophagy. In the current study, we highlight that selective autophagy also plays a vital role in promoting the establishment of a robust inflammatory response. Under inflammatory conditions, here TLR3-activation by poly(I:C) treatment, the inflammation repressor TNIP1 (TNFAIP3 interacting protein 1) is phosphorylated by Tank-binding kinase 1 (TBK1) activating an LIR motif that leads to the selective autophagy-dependent degradation of TNIP1, supporting the expression of pro-inflammatory genes and proteins. This selective autophagy efficiently reduces TNIP1 protein levels early (0-4 h) upon poly(I:C) treatment to allow efficient initiation of the inflammatory response. At 6 h, TNIP1 levels are restored due to increased transcription avoiding sustained inflammation. Thus, similarly as in cancer, autophagy may play a dual role in controlling inflammation depending on the exact state and timing of the inflammatory response.

摘要

由于促炎蛋白的选择性降解导致的炎症过度受到限制,这是自噬所具有的细胞保护功能之一。在本研究中,我们强调选择性自噬在促进强大的炎症反应的建立中也起着至关重要的作用。在炎症条件下,这里指的是 TLR3 被 poly(I:C) 处理激活,炎症抑制物 TNIP1(肿瘤坏死因子α诱导蛋白 3 相互作用蛋白 1)被 Tank 结合激酶 1(TBK1)磷酸化,激活 LIR 基序,导致 TNIP1 的选择性自噬依赖性降解,从而支持促炎基因和蛋白的表达。这种选择性自噬在 poly(I:C)处理后早期(0-4 小时)有效地降低了 TNIP1 蛋白水平,从而有效地启动了炎症反应。在 6 小时时,由于转录增加,TNIP1 水平得到恢复,从而避免了持续的炎症。因此,与癌症类似,自噬可能根据炎症反应的确切状态和时间在控制炎症方面发挥双重作用。

https://cdn.ncbi.nlm.nih.gov/pmc/blobs/50b8/9797988/b04fde26c003/JCB_202108144_Fig1.jpg

文献检索

告别复杂PubMed语法,用中文像聊天一样搜索,搜遍4000万医学文献。AI智能推荐,让科研检索更轻松。

立即免费搜索

文件翻译

保留排版,准确专业,支持PDF/Word/PPT等文件格式,支持 12+语言互译。

免费翻译文档

深度研究

AI帮你快速写综述,25分钟生成高质量综述,智能提取关键信息,辅助科研写作。

立即免费体验