Suppr超能文献

两种计算机辅助设计/计算机辅助制造修复体材料颜色稳定性的比较:为期 12 个月的模拟实验。

comparison of the color degradation of two computer-aided design/computer-aided manufacturing provisional materials: A 12-month simulation.

机构信息

Department of Prosthodontics, Saint Joseph University of Beirut, Beirut, Lebanon.

Department of Pediatrics, McGill University, Saint Joseph University of Beirut, Beirut, Lebanon.

出版信息

J Indian Prosthodont Soc. 2023 Jan-Mar;23(1):38-44. doi: 10.4103/jips.jips_119_22.

Abstract

AIM

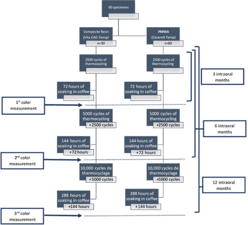
This study evaluated the color aging of two computer aided design/computer aided manufacturing (CAD/CAM) provisional materials of different compositions (polymethyl methacrylate and composite resin) after exposure to thermal aging and immersion in coffee for 3, 6, and 12 intraoral months.

SETTING AND DESIGN

The current in vitro study was conducted from September to December 2021 at the Craniofacial laboratory at the Saint Joseph University in Beirut, Lebanon.

MATERIALS AND METHODS

The shades of 2.0 mm thick, 10.0 mm in diameter disk shaped specimens of VITA CAD Temp and Ceramill TEMP were measured using the VITA Linearguide 3D MASTER and a conversion table to extract the CIE LFNx01aFNx01bFNx01 values on a white background (n = 30).

STATISTICAL ANALYSIS USED

The color differences ΔE at 3, 6, and 12 months were calculated and analyzed by repeated measures ANOVA followed by Bonferroni multiple comparisons, univariate analyses, and one sample t tests.

RESULTS

The mean ΔE, ΔE, and ΔE values were significantly higher than the cutoff values for acceptability and perceptibility for the VITA CAD Temp and the Ceramill TEMP groups. In addition, the increase in ΔE overtime was significantly greater in the Ceramill TEMP group compared to the VITA CAD Temp group.

CONCLUSIONS

The Ceramill TEMP changed color more and faster than the VITA CAD Temp. In addition, whether at 3, 6, or 12 months, the color variations of both materials are not only perceptible but also unacceptable compared to the initial shade.

摘要

目的

本研究评估了两种不同成分(聚甲基丙烯酸甲酯和复合树脂)的计算机辅助设计/计算机辅助制造(CAD/CAM)临时材料在热老化和口腔内浸泡咖啡 3、6 和 12 个月后的颜色老化。

设置和设计

本体外研究于 2021 年 9 月至 12 月在黎巴嫩贝鲁特圣约瑟夫大学的头面部实验室进行。

材料和方法

使用 VITA Linearguide 3D MASTER 和转换表测量 2.0 毫米厚、直径为 10.0 毫米的 VITA CAD Temp 和 Ceramill TEMP 圆盘状样本的色调,以在白色背景下提取 CIE LFNx01aFNx01bFNx01 值(n = 30)。

统计分析

使用重复测量方差分析(ANOVA)后进行 Bonferroni 多重比较、单变量分析和单样本 t 检验,计算和分析 3、6 和 12 个月的颜色差异ΔE。

结果

VITA CAD Temp 和 Ceramill TEMP 组的平均ΔE、ΔE 和ΔE 值明显高于可接受性和可感知性的临界值。此外,与 VITA CAD Temp 组相比, Ceramill TEMP 组的ΔE 值随时间的增加明显更大。

结论

Ceramill TEMP 比 VITA CAD Temp 更快地改变颜色。此外,与初始色调相比,两种材料的颜色变化在 3、6 或 12 个月时不仅是可感知的,而且是不可接受的。

https://cdn.ncbi.nlm.nih.gov/pmc/blobs/1173/10088442/dd548bbca6a9/JIPS-23-38-g001.jpg

文献检索

告别复杂PubMed语法,用中文像聊天一样搜索,搜遍4000万医学文献。AI智能推荐,让科研检索更轻松。

立即免费搜索

文件翻译

保留排版,准确专业,支持PDF/Word/PPT等文件格式,支持 12+语言互译。

免费翻译文档

深度研究

AI帮你快速写综述,25分钟生成高质量综述,智能提取关键信息,辅助科研写作。

立即免费体验