Suppr超能文献

新冠病毒疫苗接种后,HIV患者体内的体液免疫反应减弱,这与B细胞缺陷和免疫图谱改变有关。

Attenuated humoral responses in HIV after SARS-CoV-2 vaccination linked to B cell defects and altered immune profiles.

作者信息

Touizer Emma, Alrubayyi Aljawharah, Ford Rosemarie, Hussain Noshin, Gerber Pehuén Pereyra, Shum Hiu-Long, Rees-Spear Chloe, Muir Luke, Gea-Mallorquí Ester, Kopycinski Jakub, Jankovic Dylan, Jeffery-Smith Anna, Pinder Christopher L, Fox Thomas A, Williams Ian, Mullender Claire, Maan Irfaan, Waters Laura, Johnson Margaret, Madge Sara, Youle Michael, Barber Tristan J, Burns Fiona, Kinloch Sabine, Rowland-Jones Sarah, Gilson Richard, Matheson Nicholas J, Morris Emma, Peppa Dimitra, McCoy Laura E

机构信息

Institute for Immunity and Transplantation, Division of Infection and Immunity, University College London, London, UK.

Nuffield Department of Medicine, University of Oxford, Oxford, UK.

出版信息

iScience. 2023 Jan 20;26(1):105862. doi: 10.1016/j.isci.2022.105862. Epub 2022 Dec 24.

Abstract

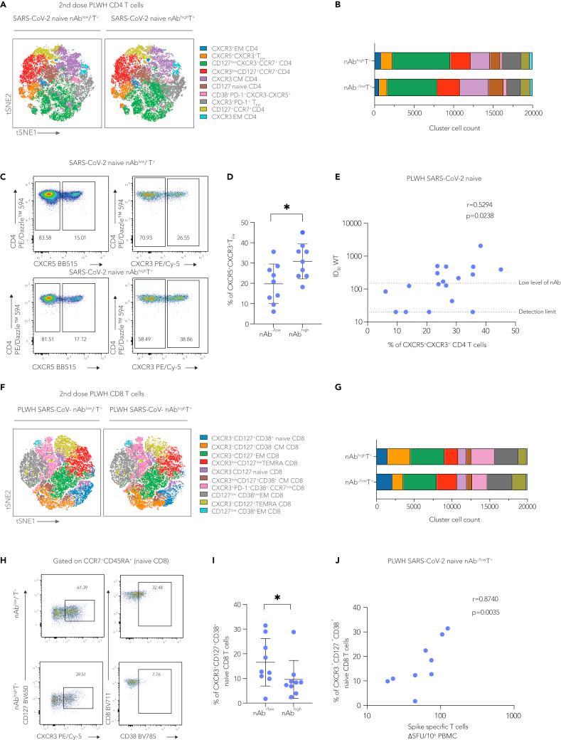
We assessed a cohort of people living with human immunodeficiency virus (PLWH) (n = 110) and HIV negative controls (n = 64) after 1, 2 or 3 SARS-CoV-2 vaccine doses. At all timepoints, PLWH had significantly lower neutralizing antibody (nAb) titers than HIV-negative controls. We also observed a delayed development of neutralization in PLWH that was underpinned by a reduced frequency of spike-specific memory B cells (MBCs). Improved neutralization breadth was seen against the Omicron variant (BA.1) after the third vaccine dose in PLWH but lower nAb responses persisted and were associated with global MBC dysfunction. In contrast, SARS-CoV-2 vaccination induced robust T cell responses that cross-recognized variants in PLWH. Strikingly, individuals with low or absent neutralization had detectable functional T cell responses. These PLWH had reduced numbers of circulating T follicular helper cells and an enriched population of CXCR3CD127CD8T cells after two doses of SARS-CoV-2 vaccination.

摘要

我们评估了一组感染人类免疫缺陷病毒(PLWH,n = 110)的人群以及HIV阴性对照者(n = 64)在接种1剂、2剂或3剂严重急性呼吸综合征冠状病毒2(SARS-CoV-2)疫苗后的情况。在所有时间点,PLWH的中和抗体(nAb)滴度均显著低于HIV阴性对照者。我们还观察到PLWH的中和作用出现延迟,这是由刺突特异性记忆B细胞(MBC)频率降低所导致的。在PLWH中,第三剂疫苗接种后对奥密克戎变体(BA.1)的中和广度有所改善,但nAb反应持续较低,并与整体MBC功能障碍有关。相比之下,SARS-CoV-2疫苗接种诱导了强烈的T细胞反应,这些反应能够交叉识别PLWH中的变体。引人注目的是,中和作用低或无中和作用的个体具有可检测到的功能性T细胞反应。在接种两剂SARS-CoV-2疫苗后,这些PLWH的T滤泡辅助细胞数量减少,CXCR3CD127CD8T细胞群体富集。

https://cdn.ncbi.nlm.nih.gov/pmc/blobs/2585/9840149/5dabc6d1fb64/fx1.jpg

文献检索

告别复杂PubMed语法,用中文像聊天一样搜索,搜遍4000万医学文献。AI智能推荐,让科研检索更轻松。

立即免费搜索

文件翻译

保留排版,准确专业,支持PDF/Word/PPT等文件格式,支持 12+语言互译。

免费翻译文档

深度研究

AI帮你快速写综述,25分钟生成高质量综述,智能提取关键信息,辅助科研写作。

立即免费体验