• 文献检索
  • 文档翻译
  • 深度研究
  • 学术资讯
  • Suppr Zotero 插件Zotero 插件
  • 邀请有礼
  • 套餐&价格
  • 历史记录
应用&插件
Suppr Zotero 插件Zotero 插件浏览器插件Mac 客户端Windows 客户端微信小程序
定价
高级版会员购买积分包购买API积分包
服务
文献检索文档翻译深度研究API 文档MCP 服务
关于我们
关于 Suppr公司介绍联系我们用户协议隐私条款
关注我们

Suppr 超能文献

核心技术专利:CN118964589B侵权必究
粤ICP备2023148730 号-1Suppr @ 2026

文献检索

告别复杂PubMed语法,用中文像聊天一样搜索,搜遍4000万医学文献。AI智能推荐,让科研检索更轻松。

立即免费搜索

文件翻译

保留排版,准确专业,支持PDF/Word/PPT等文件格式,支持 12+语言互译。

免费翻译文档

深度研究

AI帮你快速写综述,25分钟生成高质量综述,智能提取关键信息,辅助科研写作。

立即免费体验

线粒体动力学的破坏通过细胞器间接触和线粒体 DNA 错位触发肌肉炎症。

Disruption of mitochondrial dynamics triggers muscle inflammation through interorganellar contacts and mitochondrial DNA mislocation.

机构信息

Institute for Research in Biomedicine (IRB Barcelona), The Barcelona Institute of Science and Technology, Baldiri Reixac, 10-12, Barcelona, Spain.

Departament de Bioquímica i Biomedicina Molecular, Facultat de Biologia, Universitat de Barcelona, Barcelona, Spain.

出版信息

Nat Commun. 2023 Jan 6;14(1):108. doi: 10.1038/s41467-022-35732-1.

DOI:10.1038/s41467-022-35732-1
PMID:36609505
原文链接:https://pmc.ncbi.nlm.nih.gov/articles/PMC9822926/
Abstract

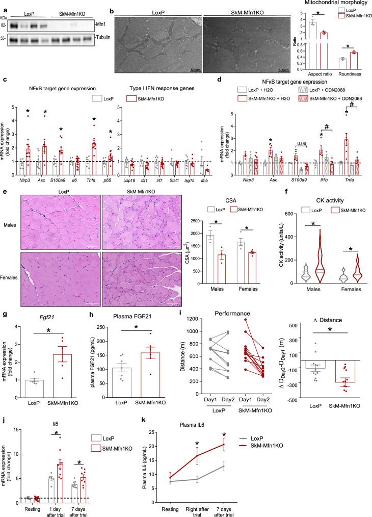
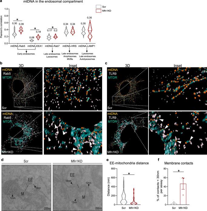
Some forms of mitochondrial dysfunction induce sterile inflammation through mitochondrial DNA recognition by intracellular DNA sensors. However, the involvement of mitochondrial dynamics in mitigating such processes and their impact on muscle fitness remain unaddressed. Here we report that opposite mitochondrial morphologies induce distinct inflammatory signatures, caused by differential activation of DNA sensors TLR9 or cGAS. In the context of mitochondrial fragmentation, we demonstrate that mitochondria-endosome contacts mediated by the endosomal protein Rab5C are required in TLR9 activation in cells. Skeletal muscle mitochondrial fragmentation promotes TLR9-dependent inflammation, muscle atrophy, reduced physical performance and enhanced IL6 response to exercise, which improved upon chronic anti-inflammatory treatment. Taken together, our data demonstrate that mitochondrial dynamics is key in preventing sterile inflammatory responses, which precede the development of muscle atrophy and impaired physical performance. Thus, we propose the targeting of mitochondrial dynamics as an approach to treating disorders characterized by chronic inflammation and mitochondrial dysfunction.

摘要

线粒体功能的某些形式通过细胞内 DNA 传感器识别线粒体 DNA 诱导无菌性炎症。然而,线粒体动力学在减轻这些过程中的作用及其对肌肉适应性的影响尚未得到解决。在这里,我们报告说,相反的线粒体形态通过 DNA 传感器 TLR9 或 cGAS 的不同激活引起不同的炎症特征。在线粒体碎片化的背景下,我们证明了由内体蛋白 Rab5C 介导的线粒体-内体接触对于 TLR9 在细胞中的激活是必需的。骨骼肌线粒体碎片化促进 TLR9 依赖性炎症、肌肉萎缩、运动能力下降和 IL6 对运动的反应增强,而慢性抗炎治疗可改善这些情况。总之,我们的数据表明,线粒体动力学是防止无菌性炎症反应的关键,这种炎症反应先于肌肉萎缩和运动能力下降的发生。因此,我们提出靶向线粒体动力学作为治疗以慢性炎症和线粒体功能障碍为特征的疾病的一种方法。

https://cdn.ncbi.nlm.nih.gov/pmc/blobs/6d41/9822926/f020d7cae95b/41467_2022_35732_Fig7_HTML.jpg
https://cdn.ncbi.nlm.nih.gov/pmc/blobs/6d41/9822926/9ce5c9b56c61/41467_2022_35732_Fig1_HTML.jpg
https://cdn.ncbi.nlm.nih.gov/pmc/blobs/6d41/9822926/3c19bd784757/41467_2022_35732_Fig2_HTML.jpg
https://cdn.ncbi.nlm.nih.gov/pmc/blobs/6d41/9822926/be41930a1f46/41467_2022_35732_Fig3_HTML.jpg
https://cdn.ncbi.nlm.nih.gov/pmc/blobs/6d41/9822926/7701f7a71b84/41467_2022_35732_Fig4_HTML.jpg
https://cdn.ncbi.nlm.nih.gov/pmc/blobs/6d41/9822926/560afecca653/41467_2022_35732_Fig5_HTML.jpg
https://cdn.ncbi.nlm.nih.gov/pmc/blobs/6d41/9822926/c6f316348863/41467_2022_35732_Fig6_HTML.jpg
https://cdn.ncbi.nlm.nih.gov/pmc/blobs/6d41/9822926/f020d7cae95b/41467_2022_35732_Fig7_HTML.jpg
https://cdn.ncbi.nlm.nih.gov/pmc/blobs/6d41/9822926/9ce5c9b56c61/41467_2022_35732_Fig1_HTML.jpg
https://cdn.ncbi.nlm.nih.gov/pmc/blobs/6d41/9822926/3c19bd784757/41467_2022_35732_Fig2_HTML.jpg
https://cdn.ncbi.nlm.nih.gov/pmc/blobs/6d41/9822926/be41930a1f46/41467_2022_35732_Fig3_HTML.jpg
https://cdn.ncbi.nlm.nih.gov/pmc/blobs/6d41/9822926/7701f7a71b84/41467_2022_35732_Fig4_HTML.jpg
https://cdn.ncbi.nlm.nih.gov/pmc/blobs/6d41/9822926/560afecca653/41467_2022_35732_Fig5_HTML.jpg
https://cdn.ncbi.nlm.nih.gov/pmc/blobs/6d41/9822926/c6f316348863/41467_2022_35732_Fig6_HTML.jpg
https://cdn.ncbi.nlm.nih.gov/pmc/blobs/6d41/9822926/f020d7cae95b/41467_2022_35732_Fig7_HTML.jpg

相似文献

1
Disruption of mitochondrial dynamics triggers muscle inflammation through interorganellar contacts and mitochondrial DNA mislocation.线粒体动力学的破坏通过细胞器间接触和线粒体 DNA 错位触发肌肉炎症。
Nat Commun. 2023 Jan 6;14(1):108. doi: 10.1038/s41467-022-35732-1.
2
Mitochondrial DNA and TLR9 drive muscle inflammation upon Opa1 deficiency.线粒体 DNA 和 TLR9 驱动 Opa1 缺陷时的肌肉炎症。
EMBO J. 2018 May 15;37(10). doi: 10.15252/embj.201796553. Epub 2018 Apr 9.
3
Electronic Cigarettes Induce Mitochondrial DNA Damage and Trigger TLR9 (Toll-Like Receptor 9)-Mediated Atherosclerosis.电子烟诱导线粒体 DNA 损伤并触发 TLR9(Toll 样受体 9)介导的动脉粥样硬化。
Arterioscler Thromb Vasc Biol. 2021 Feb;41(2):839-853. doi: 10.1161/ATVBAHA.120.315556. Epub 2020 Dec 31.
4
Mitochondrial DNA and TLR9 activation contribute to SARS-CoV-2-induced endothelial cell damage.线粒体 DNA 和 TLR9 激活导致 SARS-CoV-2 诱导的血管内皮细胞损伤。
Vascul Pharmacol. 2022 Feb;142:106946. doi: 10.1016/j.vph.2021.106946. Epub 2021 Nov 25.
5
The role of mitochondrial dynamics and mitophagy in skeletal muscle atrophy: from molecular mechanisms to therapeutic insights.线粒体动力学和线粒体自噬在骨骼肌萎缩中的作用:从分子机制到治疗见解
Cell Mol Biol Lett. 2024 Apr 23;29(1):59. doi: 10.1186/s11658-024-00572-y.
6
The role of alterations in mitochondrial dynamics and PGC-1α over-expression in fast muscle atrophy following hindlimb unloading.线粒体动力学改变和PGC-1α过表达在后肢卸载后快肌萎缩中的作用。
J Physiol. 2015 Apr 15;593(8):1981-95. doi: 10.1113/jphysiol.2014.286740. Epub 2015 Feb 4.
7
The Role of Exercise and TFAM in Preventing Skeletal Muscle Atrophy.运动和线粒体转录因子A在预防骨骼肌萎缩中的作用。
J Cell Physiol. 2017 Sep;232(9):2348-2358. doi: 10.1002/jcp.25737. Epub 2017 Apr 12.
8
Coordination of mitochondrial and lysosomal homeostasis mitigates inflammation and muscle atrophy during aging.线粒体和溶酶体稳态的协调可减轻衰老过程中的炎症和肌肉萎缩。
Aging Cell. 2022 Apr;21(4):e13583. doi: 10.1111/acel.13583. Epub 2022 Mar 9.
9
Compromised mitochondrial quality control triggers lipin1-related rhabdomyolysis.线粒体质量控制受损引发与 lipin1 相关的横纹肌溶解症。
Cell Rep Med. 2021 Aug 17;2(8):100370. doi: 10.1016/j.xcrm.2021.100370.
10
Mitochondrial Dysfunction as an Underlying Cause of Skeletal Muscle Disorders.线粒体功能障碍作为骨骼肌疾病的潜在病因。
Int J Mol Sci. 2022 Oct 26;23(21):12926. doi: 10.3390/ijms232112926.

引用本文的文献

1
Idiopathic Inflammatory Myopathy-Molecular Mechanisms Underlying Its Pathogenesis and Physical Therapy Effects.特发性炎性肌病——发病机制及物理治疗效果的分子机制
Int J Mol Sci. 2025 Aug 28;26(17):8369. doi: 10.3390/ijms26178369.
2
Metabolic and immune links between sarcopenia and liver disease.肌肉减少症与肝脏疾病之间的代谢和免疫联系。
World J Hepatol. 2025 Aug 27;17(8):109444. doi: 10.4254/wjh.v17.i8.109444.
3
Affective-cognitive circuits in postoperative appetite reduction: an adaptive neuroimmune response to surgical stress.

本文引用的文献

1
Mitochondrial membrane proteins and VPS35 orchestrate selective removal of mtDNA.线粒体膜蛋白和 VPS35 协调有选择性地去除 mtDNA。
Nat Commun. 2022 Nov 7;13(1):6704. doi: 10.1038/s41467-022-34205-9.
2
BAX and BAK dynamics control mitochondrial DNA release during apoptosis.BAX 和 BAK 动力学控制细胞凋亡过程中线粒体 DNA 的释放。
Cell Death Differ. 2022 Jun;29(6):1296-1298. doi: 10.1038/s41418-022-00985-2. Epub 2022 Mar 26.
3
Coordination of mitochondrial and lysosomal homeostasis mitigates inflammation and muscle atrophy during aging.
术后食欲减退中的情感-认知回路:对外科手术应激的适应性神经免疫反应。
Front Neurosci. 2025 Aug 12;19:1654559. doi: 10.3389/fnins.2025.1654559. eCollection 2025.
4
The Role of Mitochondria in Mediation of Skeletal Muscle Repair.线粒体在骨骼肌修复介导中的作用。
Muscles. 2023 Mar 24;2(2):119-163. doi: 10.3390/muscles2020011.
5
Mitochondria-derived nuclear ATP surge protects against confinement-induced proliferation defects.线粒体衍生的核ATP激增可防止禁闭诱导的增殖缺陷。
Nat Commun. 2025 Jul 30;16(1):6613. doi: 10.1038/s41467-025-61787-x.
6
Mitochondrial dynamics in diabetic peripheral neuropathy: Pathogenesis, progression, and therapeutic approaches.糖尿病周围神经病变中的线粒体动力学:发病机制、进展及治疗方法
Medicine (Baltimore). 2025 Jul 18;104(29):e42748. doi: 10.1097/MD.0000000000042748.
7
Mitochondria - the CEO of the cell.线粒体——细胞的首席执行官。
J Cell Sci. 2025 May 1;138(9). doi: 10.1242/jcs.263403.
8
Mitochondrial DNA signals driving immune responses: Why, How, Where?驱动免疫反应的线粒体DNA信号:为何、如何、何处?
Cell Commun Signal. 2025 Apr 22;23(1):192. doi: 10.1186/s12964-025-02042-0.
9
Retromer promotes the lysosomal turnover of mtDNA.回收复合体促进线粒体DNA的溶酶体周转。
Sci Adv. 2025 Apr 4;11(14):eadr6415. doi: 10.1126/sciadv.adr6415.
10
The MFN2 Q367H variant reveals a novel pathomechanism connected to mtDNA-mediated inflammation.MFN2基因Q367H变异揭示了一种与线粒体DNA介导的炎症相关的新发病机制。
Life Sci Alliance. 2025 Apr 2;8(6). doi: 10.26508/lsa.202402921. Print 2025 Jun.
线粒体和溶酶体稳态的协调可减轻衰老过程中的炎症和肌肉萎缩。
Aging Cell. 2022 Apr;21(4):e13583. doi: 10.1111/acel.13583. Epub 2022 Mar 9.
4
The TFAM-to-mtDNA ratio defines inner-cellular nucleoid populations with distinct activity levels.TFAM 与 mtDNA 的比值定义了具有不同活性水平的细胞内核仁群体。
Cell Rep. 2021 Nov 23;37(8):110000. doi: 10.1016/j.celrep.2021.110000.
5
The PRIDE database resources in 2022: a hub for mass spectrometry-based proteomics evidences.PRIDE 数据库资源在 2022 年:一个基于质谱的蛋白质组学证据的中心。
Nucleic Acids Res. 2022 Jan 7;50(D1):D543-D552. doi: 10.1093/nar/gkab1038.
6
Modulation of mitochondrial nucleoid structure during aging and by mtDNA content in Drosophila.果蝇衰老过程中和线粒体 DNA 含量变化时线粒体基因组结构的调节。
Biol Open. 2021 Jun 15;10(6). doi: 10.1242/bio.058553. Epub 2021 Jun 28.
7
Cellular pyrimidine imbalance triggers mitochondrial DNA-dependent innate immunity.细胞嘧啶失衡触发线粒体 DNA 依赖性固有免疫。
Nat Metab. 2021 May;3(5):636-650. doi: 10.1038/s42255-021-00385-9. Epub 2021 Apr 26.
8
IRGM1 links mitochondrial quality control to autoimmunity.IRGM1 将线粒体质量控制与自身免疫联系起来。
Nat Immunol. 2021 Mar;22(3):312-321. doi: 10.1038/s41590-020-00859-0. Epub 2021 Jan 28.
9
Sarcopenia in aging, obesity, and cancer.衰老、肥胖和癌症中的肌肉减少症。
Transl Cancer Res. 2020 Sep;9(9):5760-5771. doi: 10.21037/tcr-2019-eaoc-05.
10
Mitofusin 2 in Macrophages Links Mitochondrial ROS Production, Cytokine Release, Phagocytosis, Autophagy, and Bactericidal Activity.巨噬细胞中的线粒体融合蛋白 2 与线粒体 ROS 产生、细胞因子释放、吞噬作用、自噬和杀菌活性有关。
Cell Rep. 2020 Aug 25;32(8):108079. doi: 10.1016/j.celrep.2020.108079.