Liu Tao, Zhuang Xing Xing, Qin Xiu Juan, Wei Liang Bing, Gao Jia Rong
Department of Pharmacy, The First Affiliated Hospital of Anhui University of Chinese Medicine, Hefei, China.
College of Pharmacy, Anhui University of Chinese Medicine, Hefei, China.
Front Pharmacol. 2022 Dec 30;13:1069810. doi: 10.3389/fphar.2022.1069810. eCollection 2022.
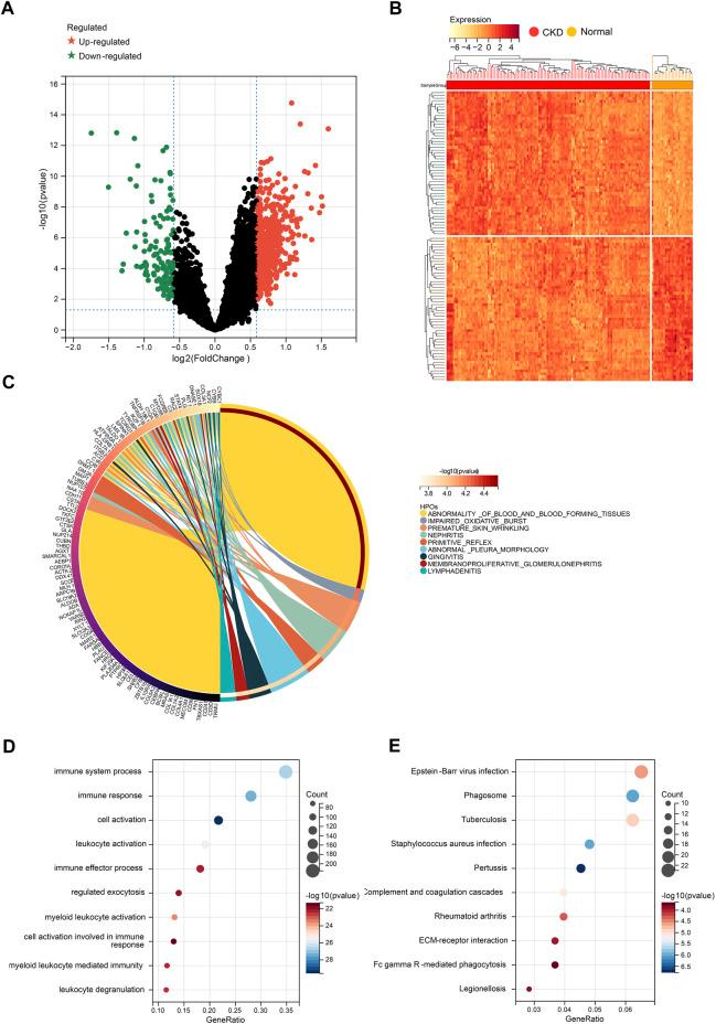
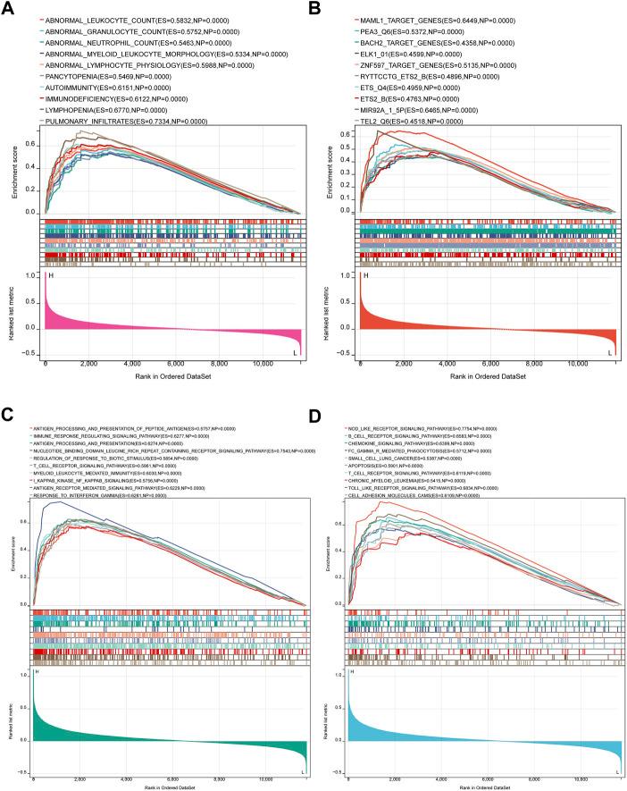
Chronic kidney disease (CKD), characterized by sustained inflammation and immune dysfunction, is highly prevalent and can eventually progress to end-stage kidney disease. However, there is still a lack of effective and reliable diagnostic markers and therapeutic targets for CKD. First, we merged data from GEO microarrays (GSE104948 and GSE116626) to identify differentially expressed genes (DEGs) in CKD and healthy patient samples. Then, we conducted GO, KEGG, HPO, and WGCNA analyses to explore potential functions of DEGs and select clinically significant modules. Moreover, STRING was used to analyse protein-protein interactions. CytoHubba and MCODE algorithms in the cytoscape plug-in were performed to screen hub genes in the network. We then determined the diagnostic significance of the obtained hub genes by ROC and two validation datasets. Meanwhile, the expression level of the biomarkers was verified by IHC. Furthermore, we examined immunological cells' relationships with hub genes. Finally, GSEA was conducted to determine the biological functions that biomarkers are significantly enriched. STITCH and AutoDock Vina were used to predict and validate drug-gene interactions. A total of 657 DEGs were screened and functional analysis emphasizes their important role in inflammatory responses and immunomodulation in CKD. Through WGCNA, the interaction network, ROC curves, and validation set, four hub genes (IL10RA, CD45, CTSS, and C1QA) were identified. Furthermore, IHC of CKD patients confirmed the results above. Immune infiltration analysis indicated that CKD had a significant increase in monocytes, M0 macrophages, and M1 macrophages but a decrease in regulatory T cells, activated dendritic cells, and so on. Moreover, four hub genes were statistically correlated with them. Further analysis exhibited that IL10RA, which obtained the highest expression level in hub genes, was involved in abnormalities in various immune cells and regulated a large number of immune system responses and inflammation-related pathways. In addition, the drug-gene interaction network contained four potential therapeutic drugs targeting IL10RA, and molecular docking might make this relationship viable. IL10RA and its related hub molecules might play a key role in the development of CKD and could be potential biomarkers in CKD.
慢性肾脏病(CKD)以持续炎症和免疫功能障碍为特征,发病率很高,最终可能发展为终末期肾病。然而,CKD仍然缺乏有效且可靠的诊断标志物和治疗靶点。首先,我们合并了来自GEO微阵列(GSE104948和GSE116626)的数据,以鉴定CKD患者样本和健康患者样本中的差异表达基因(DEG)。然后,我们进行了基因本体论(GO)、京都基因与基因组百科全书(KEGG)、人类表型本体(HPO)和加权基因共表达网络分析(WGCNA),以探索DEG的潜在功能并选择具有临床意义的模块。此外,利用STRING分析蛋白质-蛋白质相互作用。在cytoscape插件中使用CytoHubba和MCODE算法筛选网络中的枢纽基因。然后,我们通过ROC曲线和两个验证数据集确定所获得的枢纽基因的诊断意义。同时,通过免疫组化(IHC)验证生物标志物的表达水平。此外,我们研究了免疫细胞与枢纽基因的关系。最后,进行基因集富集分析(GSEA)以确定生物标志物显著富集的生物学功能。使用STITCH和AutoDock Vina预测并验证药物-基因相互作用。共筛选出657个DEG,功能分析强调了它们在CKD炎症反应和免疫调节中的重要作用。通过WGCNA、相互作用网络、ROC曲线和验证集,鉴定出四个枢纽基因(白细胞介素10受体α亚基(IL10RA)、白细胞共同抗原(CD45)、组织蛋白酶S(CTSS)和补体C1q亚基A(C1QA))。此外,对CKD患者的免疫组化证实了上述结果。免疫浸润分析表明,CKD患者的单核细胞、M0巨噬细胞和M1巨噬细胞显著增加,但调节性T细胞、活化树突状细胞等减少。此外,四个枢纽基因与它们存在统计学相关性。进一步分析表明,在枢纽基因中表达水平最高的IL10RA参与了各种免疫细胞的异常,并调节大量免疫系统反应和炎症相关途径。此外,药物-基因相互作用网络包含四种靶向IL10RA的潜在治疗药物,分子对接可能使这种关系可行。IL10RA及其相关的枢纽分子可能在CKD的发展中起关键作用,并且可能是CKD的潜在生物标志物。