• 文献检索
  • 文档翻译
  • 深度研究
  • 学术资讯
  • Suppr Zotero 插件Zotero 插件
  • 邀请有礼
  • 套餐&价格
  • 历史记录
应用&插件
Suppr Zotero 插件Zotero 插件浏览器插件Mac 客户端Windows 客户端微信小程序
定价
高级版会员购买积分包购买API积分包
服务
文献检索文档翻译深度研究API 文档MCP 服务
关于我们
关于 Suppr公司介绍联系我们用户协议隐私条款
关注我们

Suppr 超能文献

核心技术专利:CN118964589B侵权必究
粤ICP备2023148730 号-1Suppr @ 2026

文献检索

告别复杂PubMed语法,用中文像聊天一样搜索,搜遍4000万医学文献。AI智能推荐,让科研检索更轻松。

立即免费搜索

文件翻译

保留排版,准确专业,支持PDF/Word/PPT等文件格式,支持 12+语言互译。

免费翻译文档

深度研究

AI帮你快速写综述,25分钟生成高质量综述,智能提取关键信息,辅助科研写作。

立即免费体验

CCNB1作为肝细胞癌细胞衰老生物标志物的鉴定:一项生物信息学与实验验证研究

Identification of CCNB1 as a biomarker for cellular senescence in hepatocellular carcinoma: a bioinformatics and experimental validation study.

作者信息

Zhang Zhilan, Zhou Jie, Huang Ruiru, Zhuang Xingxing, Ni Shoudong

机构信息

College of Pharmacy, Anhui Medical University, Hefei, 230000, Anhui, China.

Department of Pharmacy, Chaohu Hospital of Anhui Medical University, Chaohu, 238000, Anhui, China.

出版信息

Discov Oncol. 2025 Mar 24;16(1):384. doi: 10.1007/s12672-025-02182-2.

DOI:10.1007/s12672-025-02182-2
PMID:40128499
原文链接:https://pmc.ncbi.nlm.nih.gov/articles/PMC11933616/
Abstract

BACKGROUND

Hepatocellular carcinoma (HCC), originating in the liver and often asymptomatic in early stages, frequently metastasises and recures post-surgery. Currently, reliable diagnostic biomarkers and therapeutic targets for HCC are lacking. This study investigates the influence of cellular senescence on HCC, employing bioinformatics analysis and in vitro experiments to identify potential biomarkers.

METHODS

We integrated data from GEO microarrays (GSE14520, GSE45267 and GSE64041) to analyse differentially expressed genes (DEGs) using the R package limma. WGCNA identified gene modules highly correlated to HCC. Then, ageing-highly related differentially expressed genes (AgHDEGs) were identified. Correlation analysis, GO and KEGG functional enrichment analysis, and gene co-expression network analysis further elucidated the functions of AgHDEGs. The STRING database identified hub AgHDEGs with CCNB1 subsequently evaluated for diagnostic value using ROC curve analysis. Additionally, we explored the correlation between CCNB1 and immune cells and assessed its biological functions via GSEA. Ultimately, the conclusions from bioinformatics analysis were confirmed via in vitro experiments, complemented by molecular docking simulations of gene-drug interactions.

RESULTS

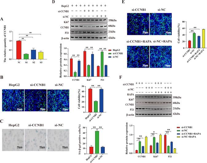
Eight AgHDEGs (KPNA2, CCT3, CCNB1, RACGAP1, CDKN3, FEN1, MT1X and FOXM1) were identified. PPI network analysis highlighted CCNB1 as hub AgHDEGs with ROC analysis confirming its strong diagnostic potential. Analysis of immune infiltration revealed a significant correlation between CCNB1 and M0 macrophages. Subsequent studies showed CCNB1's critical role in regulating the cell cycle. Validation experiments illustrated an upregulation of CCNB1 expression in HCC, while inhibiting CCNB1 may reduce HepG2 cell proliferation by promoting cellular senescence. Moreover, molecular docking indicated CCNB1 as a potential therapeutic target.

CONCLUSION

Our study underscores CCNB1's potential impact on HCC senescence and progression, suggesting its candidacy as a biomarker for HCC.

摘要

背景

肝细胞癌(HCC)起源于肝脏,早期通常无症状,术后常发生转移和复发。目前,缺乏可靠的HCC诊断生物标志物和治疗靶点。本研究利用生物信息学分析和体外实验,研究细胞衰老对HCC的影响,以确定潜在的生物标志物。

方法

我们整合了来自GEO微阵列(GSE14520、GSE45267和GSE64041)的数据,使用R包limma分析差异表达基因(DEG)。加权基因共表达网络分析(WGCNA)确定了与HCC高度相关的基因模块。然后,鉴定了衰老高度相关的差异表达基因(AgHDEG)。相关性分析、基因本体(GO)和京都基因与基因组百科全书(KEGG)功能富集分析以及基因共表达网络分析进一步阐明了AgHDEG的功能。STRING数据库确定了关键AgHDEG,随后使用ROC曲线分析评估其诊断价值。此外,我们探讨了CCNB1与免疫细胞之间的相关性,并通过基因集富集分析(GSEA)评估其生物学功能。最终,通过体外实验证实了生物信息学分析的结论,并辅以基因-药物相互作用的分子对接模拟。

结果

鉴定出8个AgHDEG(KPNA2、CCT3、CCNB1、RACGAP1、CDKN3、FEN1、MT1X和FOXM1)。蛋白质-蛋白质相互作用(PPI)网络分析突出显示CCNB1为关键AgHDEG,ROC分析证实其具有强大的诊断潜力。免疫浸润分析显示CCNB1与M0巨噬细胞之间存在显著相关性。随后的研究表明CCNB1在调节细胞周期中起关键作用。验证实验表明HCC中CCNB1表达上调,而抑制CCNB1可能通过促进细胞衰老来降低HepG2细胞增殖。此外,分子对接表明CCNB1是一个潜在的治疗靶点。

结论

我们的研究强调了CCNB1对HCC衰老和进展的潜在影响,表明其有作为HCC生物标志物的潜力。

https://cdn.ncbi.nlm.nih.gov/pmc/blobs/932e/11933616/36793ed3d63f/12672_2025_2182_Fig11_HTML.jpg
https://cdn.ncbi.nlm.nih.gov/pmc/blobs/932e/11933616/fac6f84351e6/12672_2025_2182_Fig1_HTML.jpg
https://cdn.ncbi.nlm.nih.gov/pmc/blobs/932e/11933616/767ca42e0f8b/12672_2025_2182_Fig2_HTML.jpg
https://cdn.ncbi.nlm.nih.gov/pmc/blobs/932e/11933616/b7f46262a3c4/12672_2025_2182_Fig3_HTML.jpg
https://cdn.ncbi.nlm.nih.gov/pmc/blobs/932e/11933616/5eddf9758e9a/12672_2025_2182_Fig4_HTML.jpg
https://cdn.ncbi.nlm.nih.gov/pmc/blobs/932e/11933616/868ea341f371/12672_2025_2182_Fig5_HTML.jpg
https://cdn.ncbi.nlm.nih.gov/pmc/blobs/932e/11933616/c96394f08041/12672_2025_2182_Fig6_HTML.jpg
https://cdn.ncbi.nlm.nih.gov/pmc/blobs/932e/11933616/c67454122c22/12672_2025_2182_Fig7_HTML.jpg
https://cdn.ncbi.nlm.nih.gov/pmc/blobs/932e/11933616/f05d10c93ed0/12672_2025_2182_Fig8_HTML.jpg
https://cdn.ncbi.nlm.nih.gov/pmc/blobs/932e/11933616/3a9c954ed0be/12672_2025_2182_Fig9_HTML.jpg
https://cdn.ncbi.nlm.nih.gov/pmc/blobs/932e/11933616/f0f70d3c4a3d/12672_2025_2182_Fig10_HTML.jpg
https://cdn.ncbi.nlm.nih.gov/pmc/blobs/932e/11933616/36793ed3d63f/12672_2025_2182_Fig11_HTML.jpg
https://cdn.ncbi.nlm.nih.gov/pmc/blobs/932e/11933616/fac6f84351e6/12672_2025_2182_Fig1_HTML.jpg
https://cdn.ncbi.nlm.nih.gov/pmc/blobs/932e/11933616/767ca42e0f8b/12672_2025_2182_Fig2_HTML.jpg
https://cdn.ncbi.nlm.nih.gov/pmc/blobs/932e/11933616/b7f46262a3c4/12672_2025_2182_Fig3_HTML.jpg
https://cdn.ncbi.nlm.nih.gov/pmc/blobs/932e/11933616/5eddf9758e9a/12672_2025_2182_Fig4_HTML.jpg
https://cdn.ncbi.nlm.nih.gov/pmc/blobs/932e/11933616/868ea341f371/12672_2025_2182_Fig5_HTML.jpg
https://cdn.ncbi.nlm.nih.gov/pmc/blobs/932e/11933616/c96394f08041/12672_2025_2182_Fig6_HTML.jpg
https://cdn.ncbi.nlm.nih.gov/pmc/blobs/932e/11933616/c67454122c22/12672_2025_2182_Fig7_HTML.jpg
https://cdn.ncbi.nlm.nih.gov/pmc/blobs/932e/11933616/f05d10c93ed0/12672_2025_2182_Fig8_HTML.jpg
https://cdn.ncbi.nlm.nih.gov/pmc/blobs/932e/11933616/3a9c954ed0be/12672_2025_2182_Fig9_HTML.jpg
https://cdn.ncbi.nlm.nih.gov/pmc/blobs/932e/11933616/f0f70d3c4a3d/12672_2025_2182_Fig10_HTML.jpg
https://cdn.ncbi.nlm.nih.gov/pmc/blobs/932e/11933616/36793ed3d63f/12672_2025_2182_Fig11_HTML.jpg

相似文献

1
Identification of CCNB1 as a biomarker for cellular senescence in hepatocellular carcinoma: a bioinformatics and experimental validation study.CCNB1作为肝细胞癌细胞衰老生物标志物的鉴定:一项生物信息学与实验验证研究
Discov Oncol. 2025 Mar 24;16(1):384. doi: 10.1007/s12672-025-02182-2.
2
Screening Hub Genes as Prognostic Biomarkers of Hepatocellular Carcinoma by Bioinformatics Analysis.基于生物信息学分析的肝细胞癌预后标志物筛选枢纽基因。
Cell Transplant. 2019 Dec;28(1_suppl):76S-86S. doi: 10.1177/0963689719893950. Epub 2019 Dec 11.
3
Identification of Multiple Hub Genes and Pathways in Hepatocellular Carcinoma: A Bioinformatics Analysis.肝细胞癌中多个枢纽基因和通路的鉴定:生物信息学分析。
Biomed Res Int. 2021 Jul 12;2021:8849415. doi: 10.1155/2021/8849415. eCollection 2021.
4
Bioinformatics Analysis based on Multiple Databases Identifies Hub Genes Associated with Hepatocellular Carcinoma.基于多数据库的生物信息学分析鉴定出与肝细胞癌相关的枢纽基因。
Curr Genomics. 2019 Aug;20(5):349-361. doi: 10.2174/1389202920666191011092410.
5
Identification and Analysis of Potential Key Genes Associated With Hepatocellular Carcinoma Based on Integrated Bioinformatics Methods.基于综合生物信息学方法的肝细胞癌潜在关键基因的鉴定与分析
Front Genet. 2021 Mar 9;12:571231. doi: 10.3389/fgene.2021.571231. eCollection 2021.
6
A systematic study on the treatment of hepatitis B-related hepatocellular carcinoma with drugs based on bioinformatics and key target reverse network pharmacology and experimental verification.基于生物信息学与关键靶点反向网络药理学及实验验证的乙肝相关肝细胞癌药物治疗的系统研究
Infect Agent Cancer. 2023 Jul 1;18(1):41. doi: 10.1186/s13027-023-00520-z.
7
Identification of hub genes and biological pathways in hepatocellular carcinoma by integrated bioinformatics analysis.通过综合生物信息学分析鉴定肝细胞癌中的枢纽基因和生物学通路
PeerJ. 2021 Jan 19;9:e10594. doi: 10.7717/peerj.10594. eCollection 2021.
8
Integrating network pharmacology, bioinformatics, and experimental validation to unveil the molecular targets and mechanisms of galangin for treating hepatocellular carcinoma.综合网络药理学、生物信息学和实验验证,揭示姜黄素治疗肝癌的分子靶点和作用机制。
BMC Complement Med Ther. 2024 May 30;24(1):208. doi: 10.1186/s12906-024-04518-x.
9
[Bioinformatics analysis of core differentially expressed genes in hepatitis B virus-related hepatocellular carcinoma].[乙型肝炎病毒相关肝细胞癌核心差异表达基因的生物信息学分析]
Zhongguo Xue Xi Chong Bing Fang Zhi Za Zhi. 2022 Nov 21;34(5):507-513. doi: 10.16250/j.32.1374.2021292.
10
Identification of STAT3 as a biomarker for cellular senescence in liver fibrosis: A bioinformatics and experimental validation study.鉴定 STAT3 作为肝纤维化细胞衰老的生物标志物:生物信息学和实验验证研究。
Genomics. 2024 Mar;116(2):110800. doi: 10.1016/j.ygeno.2024.110800. Epub 2024 Jan 28.

引用本文的文献

1
Cellular senescence in cancer: from mechanism paradoxes to precision therapeutics.癌症中的细胞衰老:从机制悖论到精准治疗
Mol Cancer. 2025 Aug 8;24(1):213. doi: 10.1186/s12943-025-02419-2.

本文引用的文献

1
Identification of STAT3 as a biomarker for cellular senescence in liver fibrosis: A bioinformatics and experimental validation study.鉴定 STAT3 作为肝纤维化细胞衰老的生物标志物:生物信息学和实验验证研究。
Genomics. 2024 Mar;116(2):110800. doi: 10.1016/j.ygeno.2024.110800. Epub 2024 Jan 28.
2
TRIM22 induces cellular senescence by targeting PHLPP2 in hepatocellular carcinoma.TRIM22 通过靶向肝癌中的 PHLPP2 诱导细胞衰老。
Cell Death Dis. 2024 Jan 10;15(1):26. doi: 10.1038/s41419-024-06427-w.
3
Resveratrol affects ccRCC cell senescence and macrophage polarization by regulating the stability of CCNB1 by RBM15.
白藜芦醇通过调节 RBM15 对 CCNB1 的稳定性来影响 ccRCC 细胞衰老和巨噬细胞极化。
Epigenomics. 2023 Sep;15(18):895-910. doi: 10.2217/epi-2023-0150. Epub 2023 Nov 1.
4
Immune System and Hepatocellular Carcinoma (HCC): New Insights into HCC Progression.免疫系统与肝细胞癌(HCC):HCC 进展的新见解。
Int J Mol Sci. 2023 Jul 14;24(14):11471. doi: 10.3390/ijms241411471.
5
Combining EZH2 inhibition with senescence induction helps immune cells fight pancreatic cancer.将EZH2抑制与衰老诱导相结合有助于免疫细胞对抗胰腺癌。
Nat Rev Immunol. 2023 Jul;23(7):411. doi: 10.1038/s41577-023-00898-2.
6
Identifying effective diagnostic biomarkers and immune infiltration features in chronic kidney disease by bioinformatics and validation.通过生物信息学和验证确定慢性肾脏病中的有效诊断生物标志物和免疫浸润特征。
Front Pharmacol. 2022 Dec 30;13:1069810. doi: 10.3389/fphar.2022.1069810. eCollection 2022.
7
Cellular Senescence in Hepatocellular Carcinoma: The Passenger or the Driver?肝细胞癌中的细胞衰老:过客还是驱动因素?
Cells. 2022 Dec 29;12(1):132. doi: 10.3390/cells12010132.
8
Therapy-induced senescence promotes breast cancer cells plasticity by inducing Lipocalin-2 expression.治疗诱导的衰老通过诱导脂联素 2 的表达促进乳腺癌细胞的可塑性。
Oncogene. 2022 Sep;41(38):4361-4370. doi: 10.1038/s41388-022-02433-4. Epub 2022 Aug 11.
9
ATP and Adenosine Metabolism in Cancer: Exploitation for Therapeutic Gain.癌症中的 ATP 和腺苷代谢:治疗增益的探索。
Pharmacol Rev. 2022 Jul;74(3):797-822. doi: 10.1124/pharmrev.121.000528.
10
Albumin nanoparticle containing a PI3Kγ inhibitor and paclitaxel in combination with α-PD1 induces tumor remission of breast cancer in mice.载有 PI3Kγ 抑制剂和紫杉醇的白蛋白纳米颗粒与 α-PD1 联合应用可诱导小鼠乳腺癌肿瘤消退。
Sci Transl Med. 2022 May 4;14(643):eabl3649. doi: 10.1126/scitranslmed.abl3649.