Suppr超能文献

集胞藻 FtsZ 细胞骨架 GTP 酶的动力学为蓝藻和叶绿体 FtsZ 的机制和进化提供了深入了解。

Dynamics of the Synechococcus elongatus cytoskeletal GTPase FtsZ yields mechanistic and evolutionary insight into cyanobacterial and chloroplast FtsZs.

机构信息

Department of Plant Biology, Michigan State University, East Lansing, Michigan, USA.

Department of Plant Biology, Michigan State University, East Lansing, Michigan, USA.

出版信息

J Biol Chem. 2023 Mar;299(3):102917. doi: 10.1016/j.jbc.2023.102917. Epub 2023 Jan 16.

Abstract

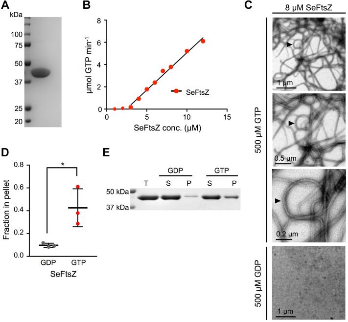
The division of cyanobacteria and their chloroplast descendants is orchestrated by filamenting temperature-sensitive Z (FtsZ), a cytoskeletal GTPase that polymerizes into protofilaments that form a "Z ring" at the division site. The Z ring has both a scaffolding function for division-complex assembly and a GTPase-dependent contractile function that drives cell or organelle constriction. A single FtsZ performs these functions in bacteria, whereas in chloroplasts, they are performed by two copolymerizing FtsZs, called AtFtsZ2 and AtFtsZ1 in Arabidopsis thaliana, which promote protofilament stability and dynamics, respectively. To probe the differences between cyanobacterial and chloroplast FtsZs, we used light scattering to characterize the in vitro protofilament dynamics of FtsZ from the cyanobacterium Synechococcus elongatus PCC 7942 (SeFtsZ) and investigate how coassembly of AtFtsZ2 or AtFtsZ1 with SeFtsZ influences overall dynamics. SeFtsZ protofilaments assembled rapidly and began disassembling before GTP depletion, whereas AtFtsZ2 protofilaments were far more stable, persisting beyond GTP depletion. Coassembled SeFtsZ-AtFtsZ2 protofilaments began disassembling before GTP depletion, similar to SeFtsZ. In contrast, AtFtsZ1 did not alter disassembly onset when coassembled with SeFtsZ, but fluorescence recovery after photobleaching analysis showed it increased the turnover of SeFtsZ subunits from SeFtsZ-AtFtsZ1 protofilaments, mirroring its effect upon coassembly with AtFtsZ2. Comparisons of our findings with previous work revealed consistent differences between cyanobacterial and chloroplast FtsZ dynamics and suggest that the scaffolding and dynamics-promoting functions were partially separated during evolution of two chloroplast FtsZs from their cyanobacterial predecessor. They also suggest that chloroplasts may have evolved a mechanism distinct from that in cyanobacteria for promoting FtsZ protofilament dynamics.

摘要

蓝藻及其叶绿体后裔的分裂是由丝状温度敏感 Z(FtsZ)协调的,FtsZ 是一种细胞骨架 GTPase,可聚合成原纤维,在分裂部位形成“Z 环”。Z 环具有分裂复合物组装的支架功能和依赖 GTPase 的收缩功能,可驱动细胞或细胞器收缩。单个 FtsZ 在细菌中执行这些功能,而在叶绿体中,它们由两种共聚的 FtsZ 执行,在拟南芥中称为 AtFtsZ2 和 AtFtsZ1,它们分别促进原纤维的稳定性和动态性。为了探究蓝藻和叶绿体 FtsZ 之间的差异,我们使用光散射来表征来自 Synechococcus elongatus PCC 7942(SeFtsZ)的蓝藻 FtsZ 的体外原纤维动力学,并研究 AtFtsZ2 或 AtFtsZ1 与 SeFtsZ 共组装如何影响整体动力学。SeFtsZ 原纤维迅速组装,并在 GTP 耗尽之前开始解聚,而 AtFtsZ2 原纤维则稳定得多,在 GTP 耗尽后仍能持续存在。共组装的 SeFtsZ-AtFtsZ2 原纤维在 GTP 耗尽之前开始解聚,类似于 SeFtsZ。相比之下,当与 SeFtsZ 共组装时,AtFtsZ1 不会改变解聚起始时间,但光漂白后荧光恢复分析表明,它增加了 SeFtsZ 亚基从 SeFtsZ-AtFtsZ1 原纤维的周转率,反映了其与 AtFtsZ2 共组装时的效果。将我们的研究结果与以前的工作进行比较,揭示了蓝藻和叶绿体 FtsZ 动力学之间的一致性差异,并表明在两个叶绿体 FtsZ 从其蓝藻前体进化的过程中,支架和促进动力学的功能部分分离。它们还表明,叶绿体可能已经进化出一种与蓝藻不同的机制来促进 FtsZ 原纤维动力学。

https://cdn.ncbi.nlm.nih.gov/pmc/blobs/f7e0/9975276/19f9a03a1fad/gr1.jpg

文献检索

告别复杂PubMed语法,用中文像聊天一样搜索,搜遍4000万医学文献。AI智能推荐,让科研检索更轻松。

立即免费搜索

文件翻译

保留排版,准确专业,支持PDF/Word/PPT等文件格式,支持 12+语言互译。

免费翻译文档

深度研究

AI帮你快速写综述,25分钟生成高质量综述,智能提取关键信息,辅助科研写作。

立即免费体验