CAS Key Laboratory of Tropical Marine Bio-resources and Ecology, Guangdong Key Laboratory of Marine Materia Medica, South China Sea Institute of Oceanology, Chinese Academy of Sciences, Guangzhou 510301, China.
University of Chinese Academy of Sciences, Beijing 100049, China.
Mar Drugs. 2022 Dec 30;21(1):32. doi: 10.3390/md21010032.
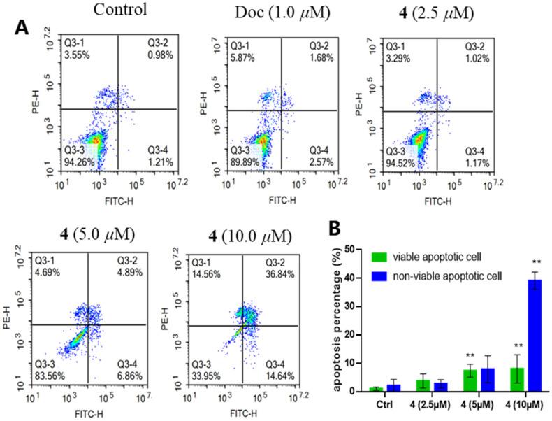
Two new chlorinated metabolites, 8-chlorine-5-hydroxy-2,3-dimethyl-7-methoxychromone () and 3,4-dichloro-1-pyrrole-2,5-dione (), and eight known compounds ( and -) were isolated from the mangrove sediments-derived fungus sp. SCSIO41409. Their structures were elucidated by physicochemical properties and extensive spectroscopic analysis. The absolute configuration of stemphone C () was established for the first time by the X-ray crystallographic analysis. Compounds and showed different intensity of antimicrobial activities against several pathogenic fungi and bacteria, and antiproliferative activities against two human prostate cancer cell lines (IC values 2.77 to 9.60 μM). Further, stemphone C () showed a reducing PC-3 cell colony formation, inducing apoptosis and blocking the cell cycle at S-phase in a dose-dependent manner; thus, it could be considered as a potential antiproliferative agent and a promising anti-prostate cancer lead compound.
从红树林沉积物来源的真菌 sp. SCSIO41409 中分离得到两个新的氯化代谢产物,8-氯-5-羟基-2,3-二甲基-7-甲氧基色酮 () 和 3,4-二氯-1-吡咯-2,5-二酮 (),以及八个已知化合物(和-)。通过物理化学性质和广泛的光谱分析阐明了它们的结构。首次通过 X 射线晶体学分析确定了 stemphone C () 的绝对构型。化合物 和 对几种致病性真菌和细菌表现出不同强度的抗菌活性,对两种人前列腺癌细胞系(IC 值为 2.77 至 9.60 μM)表现出抗增殖活性。此外,stemphone C () 以剂量依赖性方式降低 PC-3 细胞集落形成,诱导细胞凋亡并阻断细胞周期在 S 期;因此,它可以被认为是一种有潜力的抗增殖剂和有前途的抗前列腺癌先导化合物。